讲个鬼故事,距离初级考试只剩下3天了……
很多小伙伴都开始着急起来了,纷纷留言说想要备考资料,其实小奥早就发过很多啦!
今天奥奥特地为大家汇总一份【考前冲刺资料包】,包含了模拟题、分录、法条等干货资料,全是沉甸甸的干货!都转发收藏起来吧!
今晚19点
东奥彭婷老师为你考前答疑
👇🏻点击下方卡片,立即预约直播👇🏻
2023初级冲刺资料包
距离考试仅剩3天,心里没底的小伙伴抓紧咯!
为了助力23年初级考试,奥奥将为所有考生送上一大批考前冲刺干货资料,让最后还在迷茫的你茅塞顿开!
长按识别下方二维码
后台回复:初级
👇即可立即领取冲刺资料包👇
【《经济法基础》法条合集】
【《初级会计实务》分录大全】
【初级双科思维导图】
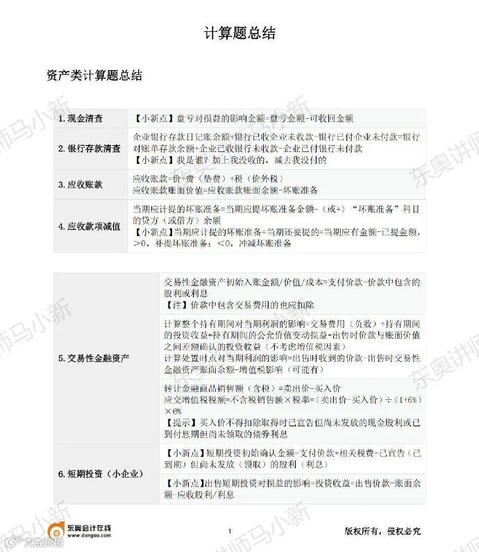
【《初级会计实务》计算题&不定项选择题考点总结】
【双科终极模考卷】
长按识别下方二维码
后台回复:初级
👇即可立即领取冲刺资料包👇
考试提分技巧大全
【考试必备技巧】
【考场规则】
>>2023初级会计考场异常情况处置方法
初级会计考试临近,小伙伴们要充分利用最后的时间来进行备考,希望这份备考干货将会成为每位同学备考的重要神器,相信在大家的不懈努力下,一定能取得优秀的成绩!
考前还有疑惑?别慌!东奥名师来帮你答疑啦!
初级考前答疑
东奥《初级19天急救计划》持续开课中!
距离初级考试仅剩3天,初级考试即将到来,你的进度跟上了吗?
今晚19点,我们特别邀请到了东奥名师——彭婷老师为大家进行“考前答疑”,在考前直播间中为大家答疑解惑!
点击下方卡片,立即预约直播
东奥名师陪您突破自我,拿下初级
👇🏻👇🏻👇🏻

明晚19:00,王颖老师答疑直播预约↓
考前最后1天
东奥人气名师马小新、斌哥带大家终极带背
5月12日14:00,19:00
点击立即预约直播
↓ 关注我,一起发现更多宝藏 ↓
| 本文由东奥会计在线整理发布。
若须引用或转载,请务必与我们联系并在文首注明以上信息。未经授权擅自转载者将被依法追究法律责任。东奥会计在线保留所有权利。

