23初级考生专享3大豪华权益,跨考福利快来免费领,扫描图片二维码领取↑
初级成绩出来后,大家是选择“躺平”还是继续转战呢?
昨天奥奥就做了个小调查,发现很多初级考生都已经开始规划起来了!
其实每年都会有很多考生趁热打铁,转战中级、注会、税务师都是不错的选择!
奥奥今天就来送上一份转战注册会计师/中级会计师/税务师的备考指导!赶快来看!
初级已过,怎么转战?
1
转战中级
对于财会人员的职称之路来讲,初级只是一个起点,中级职称必是你从业路上无法避开的一个挑战!
中级会计职称是会计事业上的“分水岭”,可以让你在企业中获得更多重视,你的工作岗位将不再是简单的基层,只有拿下它,你才有机会发展成为财务经理、会计主管、财务分析师、预算主管、资金主管等。
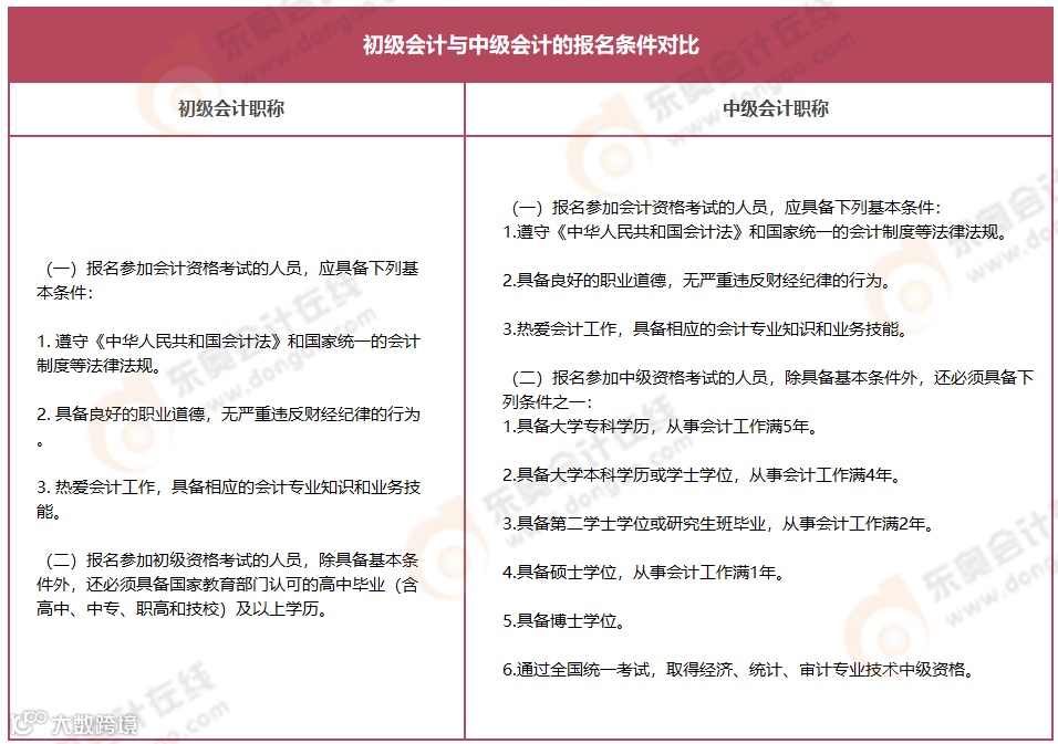
-报名条件对比:
-考试政策对比:
目前,很多企业在招聘财务经理等管理岗位时,都提出了“中级会计职称优先考虑”的岗位要求。很多考生刚刚考完就已经瞄准了中级考试!
-初级&中级关联性分析:
点我查看更多中级备考干货
👇👇👇
2
转战注会
注册会计师是财会行业级别非常高的证书,就业前景更加广阔,对于职位和薪资的提升更是不可限量!
每年初级考过后,都会有一波考生目标锁定了——注册会计师证书,就因为注会证书不仅含金量高而且报名条件很亲民!
-报名条件对比:
-考试政策对比:
-初级&注会关联性分析:
注会和初级的科目有重合,内容相似度很高,考完初级直接转战可以节省备考时间,免得过几年再考注会又要重学一遍。
点我查看更多注会备考干货
👇👇👇
3
转战税务师
税务师作为涉税行业高水平人才的代名词,其含金量不言而喻。
随着市场需求的不断增长,目前税务师人才十分紧缺,所以考下税务师对于未来的职业发展非常有利。
-考试政策对比:
-初级&税务师关联性分析:
税务师考试须在5年内通过5个科目,同学们要根据学习时间、基础等情况合理安排,初级考后转战的考生可以报考2-3科。
点我查看更多税务师备考干货
👇👇👇
考完初级如何高效进阶?
东奥名师手把手为你跨考助力!
如果你不满足于只有初级证书、还有更高的追求,我们一起向着更高处出发!
为了小伙伴们更好的选择,6月14日-16日每晚19:00,初级跨考助力开讲!
特邀彭婷、斌哥、小宋3位初级名师教你如何高效跨考,给你超强转战指导!直播安排如下,识别下方二维码立即预约直播↓
今晚19:30,彭婷老师开讲初级跨考中级
点击卡片立即预约
👇👇👇
东奥初级学员福利来了
3大豪华权益免费领!
已经准备初级转战的小伙伴看过来!东奥重磅福利来袭!只要你是东奥初级学员,这3大豪华权益免费领!
👉🏻 第一重福利:专享大额券,比普通学员多省¥300 - 500!
👉🏻 第二重福利:专享续航卡,免费多1年学习期,跨考更安心!
👉🏻 第三重福利:专享购书卡,图书5折购,天天都是双11购书价!
扫描下方二维码
👇🏻立即免费领取初级3大豪华权益👇🏻
如果你还要继续准备24年初级
希望这个书课包能帮你!
东奥24年书课包已经抢先上线
从入门到考前,一套组合全覆盖!
奥奥建议有一定知识基础
或是今年遗憾未过,明年再战的考生
选择轻一书课包 · 基础版
零基础学员,以及想要更划算的学员
奥奥强烈推荐《轻一》·豪华版!
仅比基础版多30元
却足足多了两套冲刺好课!
心动不如行动,点击下方卡片
↓开启通关之旅吧↓
↓ 关注我,一起发现更多宝藏 ↓
| 本文由东奥会计在线整理发布。
若须引用或转载,请务必与我们联系并在文首注明以上信息。未经授权擅自转载者将被依法追究法律责任。东奥会计在线保留所有权利。








