2023年的经济师在11月11日,12日就要考试了,大家都开始复习了吗?
有一些同学向我反馈:
“感觉无从下手,不知道从哪儿开始”,
“找不到重点,盲目复习”
“现在边复习边刷题,感觉效率很低”
为了提高大家的学习效率,
让备考更有计划,
我们特别申请了
100套23年中级经济师《轻一》图书
免费送给大家!
23年《中级经济师轻一》
图书免费送!
《轻松过关1》图书,是东奥25年的匠心沉淀,题目精良、框架清晰、内容详细、解析到位,已帮助千万考生成功上岸!
它基础全面,覆盖备考全阶段!
根据教程考点精析,提炼要点,靶向解读,希望考生用最少的时间,掌握最有用的东西。
中级经济师轻一名师围绕核心考点,新增【记忆口诀】、【要点提示】的部分,帮助考生记忆,快速掌握知识点。
例题举一反三,从根源解析,击破考试重难点!避免了考生盲目刷题,让备考更加有的放矢。
目前,23年的中级经济师的轻一图书还没有现货,预计7月中旬会印刷出来!(23年的轻一现货后为大家邮寄)
22年《中级经济师轻一》
图书免费送!提前学!
趁着教材还没下发,这段时间,可以先来看看22年的轻一纸质版图书。
左右滑动,查看更多
加上23年的考纲变化并不算大,所以,在23年新书没出来之前可以先看22年的图书。
22年《中级经济师轻一》也免费送!
抓紧扫码,包邮到家!
让备考提前!
做到手有余粮,心中不慌!
23年中级经济师备考
必备电子资料包免费送!
历年真题+恒重点+23年教材变化
历年真题
近三年的考试真题,有助于你了解出题考点,更系统备考!
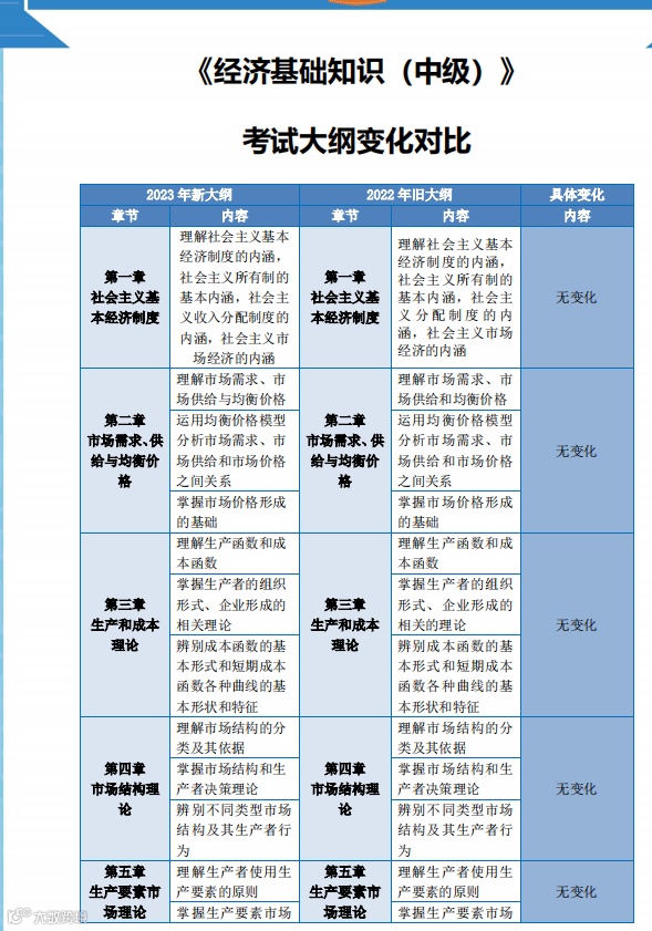
2023年教材变化对比!
恒重点总结
以上所有的资料+纸质书
统统打包送给你!
抓紧时间扫码,限时免费赠送!
↓关注我,一起轻松过关↓
|本文由东奥会计在线(ID:dongaocom)整理发布。
若须引用或转载,请务必与我们联系并在文首注明以上信息。未经授权擅自转载者将被依法追究法律责任。

