23年税务师火热报名中,购税务师《轻一》,买3科送1科,更有超多加赠,扫码立即购买↑
2023年税务师官方教材已上市!23年税务师备考战役正式打响,面对新教材,你是不是也想问:
23年税务师教材变化大不大?
新增、修改、删除了哪些?
对考试有影响吗?
······
为了帮助广大考生快速、详细了解23年税务师教材变动情况,东奥特邀多位名师一一为大家直播解读教材变化!
📣📣📣
今日 19:00开始
王立立老师 《财务与会计》
税务师教材变化分析指导
点击卡片,立即预约
👇👇👇
2023税务师教材详细变动解析!
2023年税务师教材变化解析新鲜出炉!
为了帮助广大考生尽快了解23年税务师教材变动情况。东奥教务团队加急整理了新教材详细变动对比,供大家参考。希望能帮助大家全面了解考点变化,把握考试方向,精准高效备考。
1
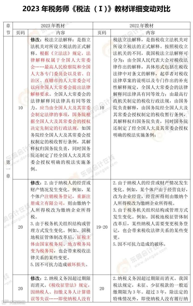
《税法一》教材变动对比(部分展示)
由于篇幅有限,此处仅展示部分内容
长按识别二维码
回复:变化
查看23年税务师教材详细变化
👇👇👇
2
《财务与会计》教材变动对比
其他科目教务团队正在整理中
长按识别二维码
回复:变化
坐等全部科目教材详细变化!
👇👇👇
东奥名师教材变化解读来了!
教你应对方法!
23年税务师备考战役正式打响,多数税务师考生备考时间都是从家庭和工作中挤出来的,所以面对税务师新教材,更需要高效解析、学习!
那么,如何学习新教材?怎样应对教材变化?备考中需要注意哪些考点?
为了帮助广大考生从容应对考试变化,东奥特安排了名师直播,为大家详细解读教材变化以及应对方法!
2023年税务师教材变化分析指导
5位东奥名师齐上阵
彭婷、张泉春、陈小球、王立立、文茂
💁♀️为大家解读新教材整体调整方向
💁♀️详细分析教材变化与重点内容
💁♀️23年备考规划&学习指导
↓直播课程安排如下↓
⏰
今晚19:00
王立立老师 《财务与会计》
税务师教材变化分析指导
点击下方卡片,立即预约
一键预约全部直播
担心错过直播,需要提醒?
赶快来一键预约
👇👇👇
长按识别下方二维码
进入【东奥中级会计职称】视频号
按照如图所示,点击【全部直播预告】
点击【预约全部】
直播开始时,就会收到提醒哦
如何使用新教材高效备考?
税务师新教材已下发,教材到手后,部分同学都感到迷茫,不知道从何学起,奥奥整理了税务师考试教材使用方法,一起来看!
1
了解教材变化、熟悉知识体系
考生们要着重注意一下新增或有改动的知识点,发生变化的章节和知识点很可能成为下一次考试的考点。
在拿到教材后,可以根据教材目录,明确整本书分为几个部分,包括多少章节。
对教材知识框架有了基本了解之后,便于了解知识点的内在联系,实现举一反三。
2
通读教材,精读+泛读
考生正式开始学习教材内容时,奥奥建议大家要通读教材,并且是多读几遍教材。读的次数多了,对知识点的理解也就更加透彻,实现其义自见。
第一遍是通读教材,考生们可能会有很多不理解的知识点,这时不必太过纠结,继续学习即可,第一遍通读的目的是了解教材内容。
第二遍就要研读教材,遇到不会的知识点可以向其他考生或老师请求帮助,力求将所有的知识点理解透彻。
而后考生时间充裕的话,可以根据后续做习题的效果,泛读出现问题较多的章节,查漏补缺。
在不断阅读后,考生实现对教材知识点的全面覆盖,这个阶段就完美结束了。
3
利用辅导书,攻克难点
考生们在研读教材时,可能会遇到很多不理解的知识点,而研读的要求是将每一个知识点都理解透彻,所以这个时候考生们可以搭配东奥《轻一》学习。
东奥税务师《轻一》,由东奥超一线名师亲编,紧贴考纲,深度剖析考点,精编习题,全方位打磨。一书在手,安心备考。现购税务师《轻一》,买3科送1科,更有超多加赠,扫码立即购买↓
在研读时,考生们不妨每看一个章节的内容,将重点、难点、疑点记在本子上,然后看看辅导书对于相应重点是如何归纳的,再在上面找到疑难问题的解决方法,弄懂之后,可以进行强化训练,加深记忆和理解,再在本子上进行自我总结。
虽然看起来很麻烦,但是这样能够让基础更加扎实,让厚书慢慢变薄。
2023税务师报名季
23年《轻一》超强升级,限时特惠!
⚡购《轻一》,买3科送1科⚡
再送「考前5天提示班」
25年劲销,东奥超一线名师亲编
适合所有税务师备考学员
基础全面,囊括所有知识点
例题经典、针对性强,重难点解析透彻
23年《轻一》迎来再升级
📌以《税法一》为例:
《轻一》中共含有186个考点精析、383道经典例题、35个大题精练、140+个盲点、坑点提示。更有东奥引以为傲的五部分专业设置等超多创新升级,帮助考生更好的进行备考。
预售7折,享超强加赠
花1套《轻一》的钱
享1套书+2套课+4大赠品
点击图片,立即购买
👇👇👇
↓ 关注我,一起发现更多宝藏 ↓
|本文由东奥会计在线(ID:dongaocom)整理发布。
若须引用或转载,请务必与我们联系并在文首注明以上信息。未经授权擅自转载者将被依法追究法律责任。

