距离23年注会考试仅剩36天,备考时间严重不足,考生们每天为备考、生活、工作忙的身心俱疲,只为考试通关。
当然,中注协为了保障大家考试顺利进行,也开始行动了~
中注协开启2023年考试安排
7月10日—11日,2023年注册会计师全国统一考试组织管理工作培训班在云南昆明举办。
图片来源:中注协
培训班总结了2023年上半年考试工作,部署落实接下来的考试组织实施,还围绕考试安全保密教育、违规案例解析、考试服务、考试组织管理制度及管理系统功能操作等进行了针对性培训。
这场培训班的组织意味着2023年的考试要正式开始了,各地注协要紧锣密鼓地安排考试了。
根据中国政府采购网上公布的中注协招标公告《2022-2024年注册会计师全国统一考试专业阶段试卷评阅项目公开招标公告》。
图片来源:中国政府采购
从中标信息看,今年依然是中南财经政法大学负责我们的阅卷工作。
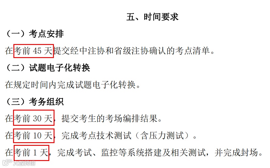
考务的时间安排如下:
在考前45天,提交经中注协和省级注协确认的考点清单。
在考前30天,提交考生的考场编排结果。
在考前10天,完成考点技术测试(含压力测试)。
在考前1天,完成考试、监控等系统搭建及相关测试,并完成封场。
各地注协已在为23年注会考试忙碌着,我们也在不分昼夜的努力着,注会考试冲鸭!
23年注会考试安排
23年注会考试时间安排如下:
从中注协公布的2023年注册会计师全国统一考试报名简章中可知,有4个科目会安排两场考试。
为什么部分科目要举行两场考试?
由于参加注会会计、税法、经济法、财务成本管理四个科目的考生人数较多,各地考点和考试机位比较紧张,中注协为了优化考点和机位资源,固将部分考区实施会计、税法、经济法、财务成本管理四个科目两场考试,具体安排请以准考证为准。
各地的报名简章均已公布,与中注协不同的是,一些地区只有会计、税法、经济法三门举行两场考试,财务成本管理将不再举行第二场考试(8月26日上午场)。
1
因参加会计、税法、经济法的考生人数较多,考点和机位紧张,为优化考点和机位资源,重庆考区将根据考试报名情况,安排会计、税法和经济法三个科目两场考试,每位考生只允许参加同一科目的一场考试,请广大考生务必按照准考证上载明的场次和时间参加考试。
2
福建
为优化考区有关科目考点和机位资源,福建省将视报名情况在部分考区实施会计、税法和经济法等科目两场考试。
3
考虑到吉林省报名会计、税法、经济法科目的人数较多,考点和机位非常紧张,为优化考点和机位资源,对会计、税法、经济法3个科目安排两场考试。
4
山西
考虑到我省部分考区参加会计、税法和经济法三个科目考试的考生较多,考点和机位比较紧张,为优化山西省部分考区相关科目考点和机位资源,拟在部分考区实施会计、税法和经济法三个科目两场考试,具体安排以准考证为准。
5
河北
河北考区会计、经济法、税法三个科目实行两场考试,财务成本管理不实行两场考试。具体安排以准考证为准。
其中,青海考区目前还没有确定哪些科目实施两场考试,而是要根据最终报名交费情况来确定,具体安排以准考证为准。
当然,中注协的简章中明确说明了“具体安排以准考证为准”,也就是说各考区可以根据实际情况对考试场次进行相应调整。
23年注会准考证打印提醒
23年注会准考证打印时间为8月7日-8月22日(每天8:00-20:00),在此请考生注意,注会准考证打印入口每天开启时间为早上8点,每天晚上20点打印入口就会关闭,请各位考生在规定的时间范围内完成打印。
为避免大家错过准考证打印
大家可以扫码预约准考证打印提醒!
奥奥会第一时间通知大家的
👇👇👇
2023年注册会计师准考证打印流程尚未公布,以下为2022年注册会计师准考证打印流程,仅供参考:
第一步: 阅读协会发布的通知和公告。包括重要通知、政策制度、地方公告、问题解答。
第二步:使用网上报名时的姓名、身份证件号码及密码登录系统。
第三步:登录后,点击”打印准考证“进入下载准考证流程向导,阅读考场守则等相关文件并下载准考证。
第四步:使用Adobe Reader等软件打印第三步下载的注会准考证。
21天冲关班,考前冲刺浓缩好课
让你不再为学不完、做不完题而烦恼
东奥将6科前3讲课程进行免费公开
督促大家快速进入冲刺状态
今晚19:00-22:00
宋朝儒老师为大家直播《会计》科目
点击卡片立即预约直播
👇👇👇
时间紧?任务重?东奥已经正式上线【21天冲关书课包】,助力每位CPAer全力冲刺!
6大「应试派」东奥名师,带您考前「光速冲关」!整套书课,够浓缩、够快速,是考前1个月的救命稻草!
学、背、练一体化同步进行模式,在21天内帮你花少的时间,得应该得的分!
CPA21天冲关书课包上线!
定价88/科,上新秒杀价仅68/科
赶快点击下方图片入手吧~
↓关注我,一起轻松过关↓
|本文由东奥会计在线(ID:dongaocom)整理发布。
若须引用或转载,请务必与我们联系并在文首注明以上信息。未经授权擅自转载者将被依法追究法律责任。

