恭喜23年的中级考生!
一备两考的机会来了!
2023年财会类考试时间均已确定,在这个“考证热”的时代,许多小伙伴有了中级与中级经济师一备两考的想法!
那么,作为中级考生,是否可以同时备考中级经济师呢?科目如何搭配学习?一起来看下!
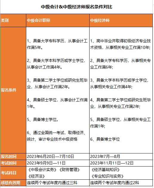
一、报考政策对比
如果你符合中级报名条件,中级经济师也是可以报名的!
中级经济师与中级会计的考试时间完美错开,
都是在两年内通过。
二、科目重合度对比
中级&中级经济师关联度
三、一备多考的建议
总体来说,中级经济师的难度要比中级会计小的多,全都是选择题,根据内容的重合度,可以考虑以下3种搭配:
1、中级《会计实务》+中级经济师《经济基础知识》
针对有基础的同学,可以先学习中级会计实务的课程,这个科目难度较大,之后再准备中级经济师的《经济基础知识》科目。
2、中级《经济法》+中级经济师《经济基础知识》
中级《经济法》与中级经济师的《经济基础知识》的法律章节内容有所重合。在学习物权法律制度、合同法律制度的时候可以一起学习。
3、中级《财务管理》+中级经济师《工商管理》
中级《财务管理》的计算题偏多,难度要比中级经济师的《工商管理》难得多。可以先学习中级《财务管理》,再学简单的《工商管理》。
课程图书建议
中级报名季,为大家特别申请了双中级课程的优惠福利!
中级D班+中级经济师轻一名师班组合购【中级会计师+中级经济师】享3年内无条件保障开课!
限时领取大额优惠券,立减3000!具体看看都包含哪些?
中级畅听无忧D班
A+B+C+逆袭特训营+衔接特训营,这5大班次都能听!
全阶段的图书任意挑6本,价值800元的图书免费送!
中级经济师轻一名师班
录播+直播,两种形式,专为你定制!
预计阶段+基础阶段+强化阶段+冲刺阶段,4大阶段,全都包含!
另外,还赠送价值864元的6本图书,覆盖备考全程!
已经购买D班的中级同学
再加500,仅需3299元!
就可以享受两个中级职称的课程
一次备考,获得2个证书!
抓紧扫码购买吧!
↓ 关注我,一起发现更多宝藏 ↓
|本文由东奥会计在线(ID:dongaocom)整理发布。
若须引用或转载,请务必与我们联系并在文首注明以上信息。未经授权擅自转载者将被依法追究法律责任。

