23年注会考试结束后,有注协发布消息庆祝考试圆满结束,并透露出考率,一起来看看!
23年CPA考试出考率曝光
考完注会,有考生即时透露自己所在考场的出考率情况,出考率超过50%。
👉出考率达57%
图片来源:小红书
👉出考率约达70%
图片来源:小红书
👉出考明显高了~
图片来源:新浪微博
考试结束后,就有注协发布了 出考率,一起来看看吧~
1
河南
23年河南注会考试专业阶段,出考率51.5%,综合阶段出考率85.96%。
最后还提到预计11月下旬可查询考试成绩。
图片来源:河南注协
公告内容:
8月25日至27日,河南省2023年注册会计师全国统一考试专业阶段、综合阶段考试在全省17个考区、26个考点、446个考场顺利举行,考试全程顺畅,考场秩序井然。
专业阶段出考65621人,总出考率51.5%;综合阶段考生2225人,出考率85.96%。
2
浙江
23年浙江省注会考试专业阶段,出考率49.97%,综合阶段出考率84.66%。
公告内容:
2023年8月27日,为期三天的浙江省2023年注册会计师全国统一考试在11个考区、34个考点、506个考场圆满落下帷幕。
浙江考区专业阶段考试共报名15万余科次,实际出考7.5万余科次,实考率为49.97%;综合阶段考试共报名7450科次,实际出考6207科次,实考率为84.66%。
相比较22年的出考率,奥奥推测会有所提高。
你认为今年出考率如何?
23年CPA考点总结
考情复盘!
每场考试结束后,东奥名师都会与大家一起考后交流。下面是东奥汇总的每场考试的知识点。
1
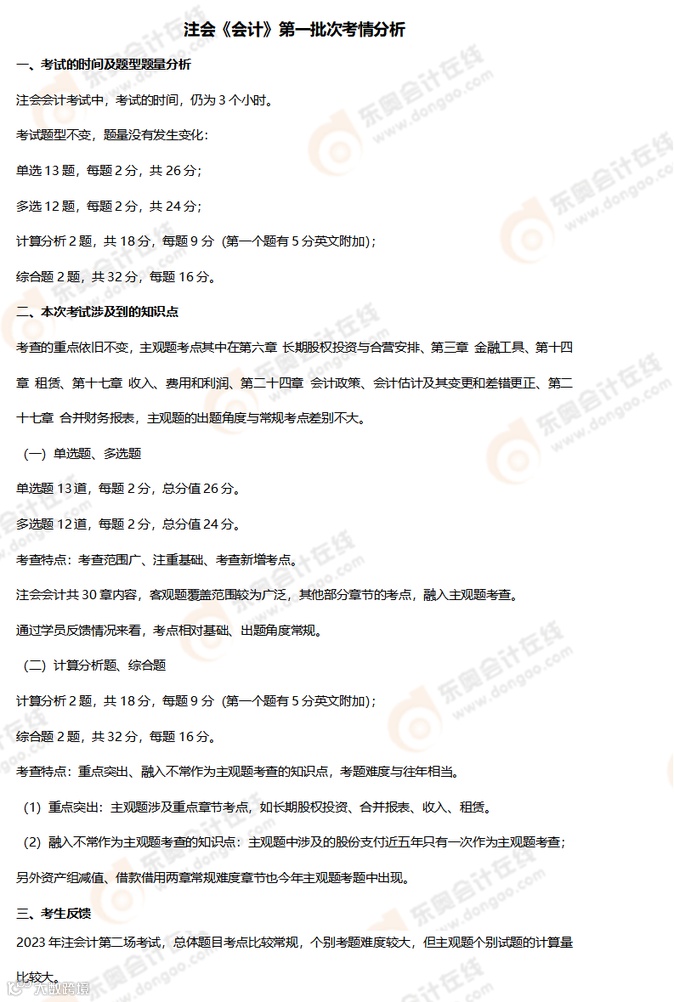
《会计》第一批次
考情分析:
考点总结:
2
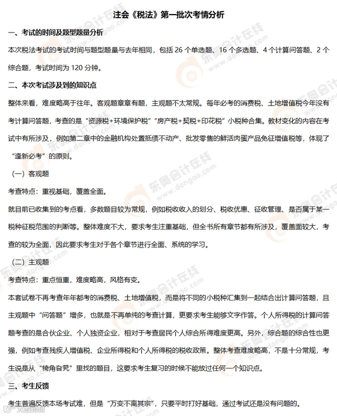
《税法》第一批次
考情分析:
考点总结:
3
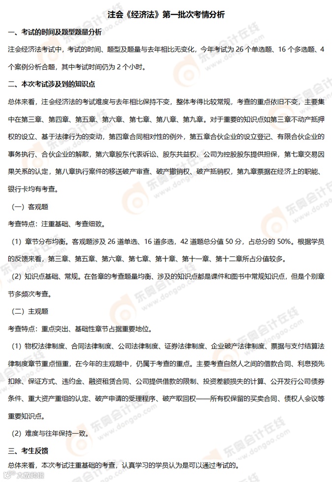
《经济法》第一批次
考情分析:
考点总结:
由于篇幅有限,奥奥不一一展示了~
长按识别下方二维码
回复关键词:考点
立即查看全部科目考点总结~
考试结束心里没底
先人一步,预判考试成绩!
点击菜单栏立即估分~
👇👇👇
荣耀归来
今晚19:30,CPA考后狂欢!
2023年CPA考试已完美落幕!无论此次考试如何,我们都要放过自己,总结一下经验。
在完成CPA考试的阶段性目标后,勤奋的财会人一定不会停下脚步!奥奥发现大部分考生都有转战的规划!但也会有一些小伙伴比较迷茫~
🕖今晚19:30,CPA考后狂欢盛典直播来袭~东奥邀请了刘颖、张敬富2位老师为大家进行考试复盘&考后指引!点击卡片立即预约直播↓
考完注会,趁着注会学习的知识记忆犹新,也有不少考生立马转战税务师考试,这个操作真的是一箭双雕。
注会考试难度要高于税务师考试,注会考试各科平均通过率在20%左右,而税务师考试通过率可以达到40%-50%。
确定的是,两个考种科目相似度高,税务师考试更简单,且考试时间在注会考试之后,大家可以利用注会考试结束后的时间冲刺备考税务师考试,祝愿大家都能顺利拿下证书!
明晚19:30
注会考后全科精细复盘大开启!
宋朝儒、展桥、高悦老师复盘23年考试情况
诊断不同备考难处,提供24年专属计划
点击卡片立即预约
|本文由东奥会计在线(ID:dongaocom)整理发布。
若须引用或转载,请务必与我们联系并在文首注明以上信息。未经授权擅自转载者将被依法追究法律责任。

