考试临近,不少小伙伴留言说想要各科考点总结、必备清单、考点20页纸等等等等…
今天就为大家整合了中级考前8大件资料,都是沉甸甸的干货!都转发收藏起来吧!
中级3科特色必备总结
1、全书公式总结:
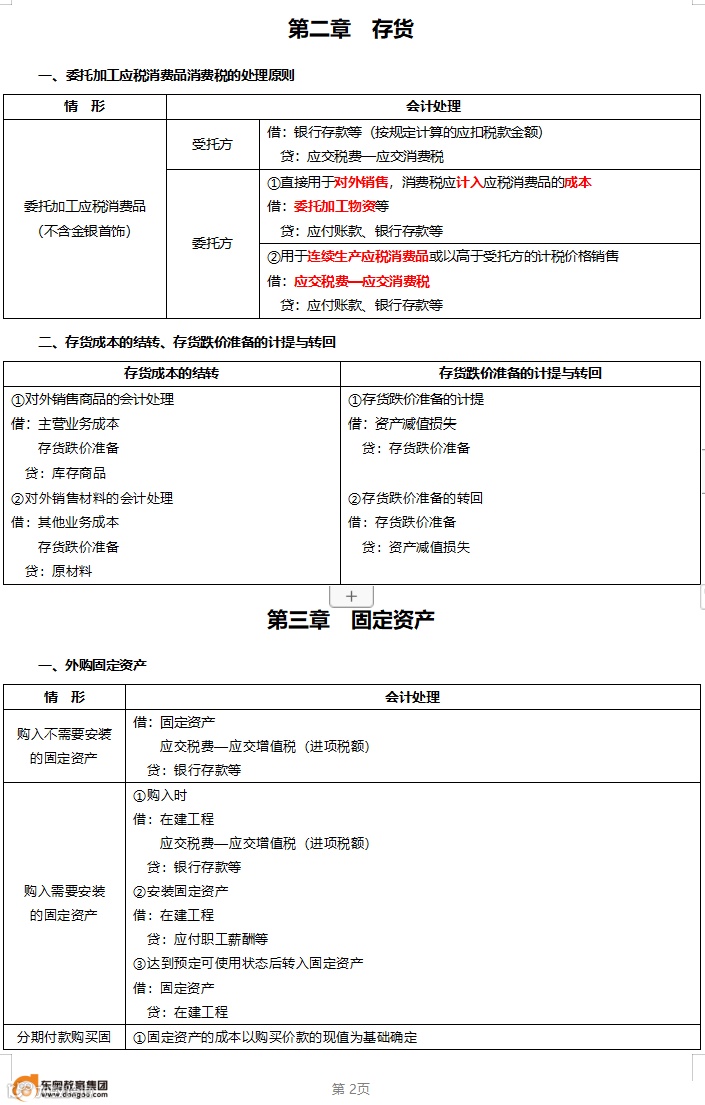
2、分录总结:
3、百分比总结:
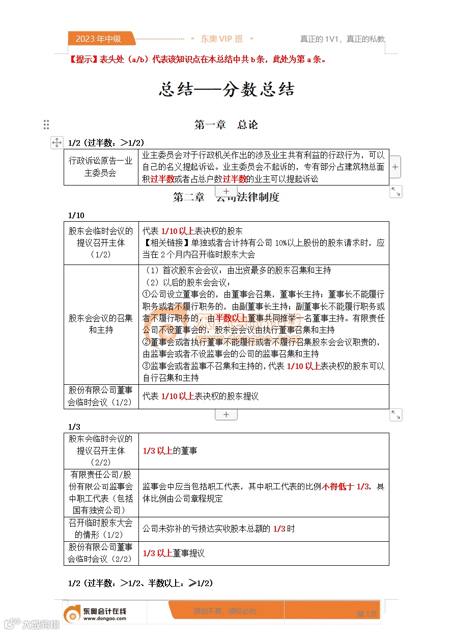
4、分数总结:
5、日期总结:
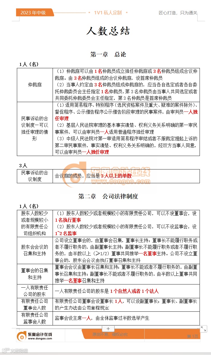
6、人数总结:
长按识别下方二维码
回复关键词:888
立即领取中级考前8大件资料
中级3科考前20页纸
此外,还有一份重磅干货,考前20页纸!汇聚精华内容,打印出来,带到考场外,考前可以再看几遍,考试更稳一点!
此内容将于考前10天左右进行更新,大家到时候记得来领!
另外还有更多考前备忘清单及机考系统指导内容供给大家!
长按识别下方二维码
回复关键词:888
立即领取中级考前8大件资料
除此之外,为了帮助大家摆脱无效刷题,节省大家搜集题目的时间,东奥最强金题库正式上线,全网免费公开!!
这套东奥最强金题库由闫华红、张敬富、黄洁洵3位东奥名师精选出题!每科160道!选自轻1~轻4中的160/科好题,做科学配置!
并配有解析视频~原价29.9,限时0元免费领!识别二维码立即获取👇
|本文由东奥会计在线(ID:dongaocom)整理发布。
若须引用或转载,请务必与我们联系并在文首注明以上信息。未经授权擅自转载者将被依法追究法律责任。

