今日9点
黄洁洵老师《经济法》巧学模考班
直播解析全网公开!
上场前再做一次模考
听黄老师逐题讲解!!
距离注会考试仅剩6天!不慌真的不可能!不管压力如何,大家一定要挺住,注会证书马上要到手啦!
看到有人现在想放弃?
真的要想好!
越临近注会考试,越考验大家的耐力,备考注会那么久,就剩这几天一定要坚持住呀,最近奥奥发现有不少考生又产生了放弃注会的念头了~
👉想放弃,感觉自己什么都没有做好~
👉感觉自己考不过,想要放弃
👉想放弃又心不甘!
👉学不完,也考不过~
注会考试是一个持久战,不仅耗脑力,还特别磨人心志,只要意志不坚定,中途大概率会走向放弃,所以大家一定要坚信自己可以,不拿证书不罢休~
依然坚持备考注会的考生
简直太酷了!
为了给自己一份满意的答卷,考生们太酷了!
👉学到吐血,也要坚持呀~
👉再坚持一些,马上要到成功上岸时刻!
👉图书馆学习到闭馆,真的是拼了~
👉对自己狠一点,咬牙坚持!
👉看到队友倒下,我依然坚持不倒
考生们,注会考试的最后6天,一定要咬牙坚持下去呀,等你挺过这段黑暗时光,即将会迎来美好前景,冲呀!!!
学习之路正如这句鸡汤,真实露骨~
练好历年试题
掌握考试命题规律!
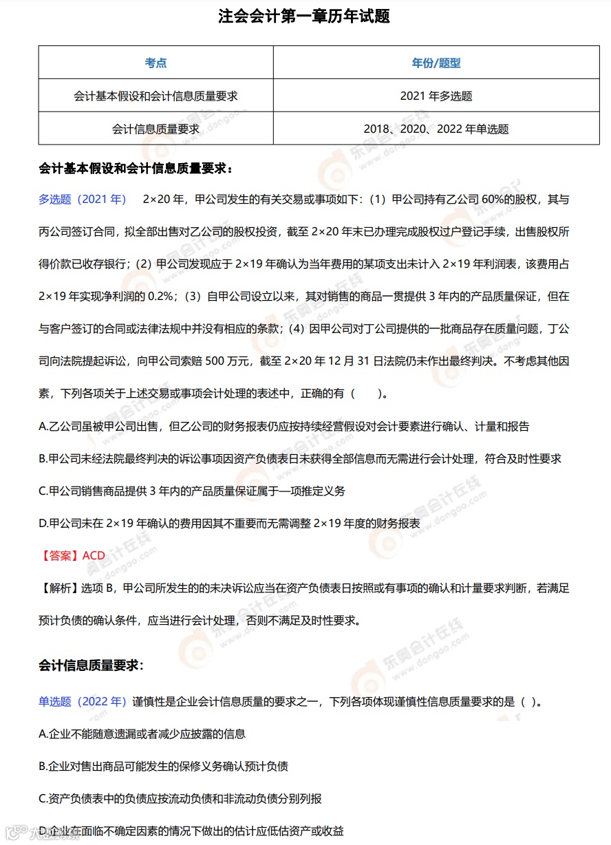
注会考试特点是“重者恒重”,即使教材每年会发生些许变化,考试的重点内容依旧很固定,考点中的70%以上在近5年考试中均已考过或反复考过(新增知识点除外)。
对于注册会计师历年试题,考生们要认真研读,多加思考,从而大幅提高得分率。
以下是注会历年试题客观题部分的集训,精细到每一章,考生们快来练习吧!
01
《会计》
2
《审计》
3
《税法》
4
《经济法》
5
《财管》
6
《战略》
东奥「临考点押班」全网公开
极速带冲,终极划重点!
注会学员期待已久的「临考点押班」终于要开课了!
东奥轻一名师根据多年辅导经验传授应试策略!在考前带你梳理知识脉络,把握重要考点,助你稳抓考试题型,临考再夺分!
今晚9点、18点两个时间段,田明、闫华红老师、临考点押课程开讲!大家记得提前蹲守住直播间,能不能考过注会,就看这一哆嗦啦!
另外,明日早9点,郭守杰老师《经济法》临考点押开启,点击提前预约↓

↓关注我,一起轻松过关↓
|本文由东奥会计在线(ID:dongaocom)整理发布。
若须引用或转载,请务必与我们联系并在文首注明以上信息。未经授权擅自转载者将被依法追究法律责任。

