好消息!住房公积金业务办理有新变化,个人证明事项“亮码可办”!
除此以外提取公积金影响贷款吗?贷款利率是多少?一起了解下~
住房公积金个人证明事项
“亮码可办”!
住房和城乡建设部近日印发《关于整合住房公积金个人证明事项推动“亮码可办”工作的通知》。
图源:住房和城乡建设部
2023年8月底前,相关功能在全国住房公积金小程序和全国住房公积金监管服务平台上线运行,“亮码可办”推广使用。
在住房公积金缴存人申请开具职工缴存证明、异地贷款缴存使用证明、贷款结清证明等个人证明时,向其提供实时在线开具、后台自动查验等服务,以统一“电子码”代替原有3项纸质证明,实现住房公积金个人证明事项“亮码可办”。
原有纸质证明及出具方式并行使用、同时有效,过渡期1年;2024年8月起,全面实行住房公积金个人证明事项“亮码可办”。
此外,还提出精简整合证明材料、调整证明开具方式、畅通窗口查验功能、优化业务办理流程、健全协同工作机制五项工作任务。
住房公积金贷款申请指南
——以北京为例
公积金个人贷款申请条件
(1)借款申请人申请时应连续缴存住房公积金半年(含)以上且本人住房公积金账户处于正常缴存状态;离退休人员,离退休前曾经缴存过住房公积金;
(2)借款申请人须具有北京市购房资格;申请住房公积金个人住房贷款支付所购住房的房款;
(3)借款申请人夫妻名下没有未还清的住房公积金个人住房贷款(含政策性贴息贷款);
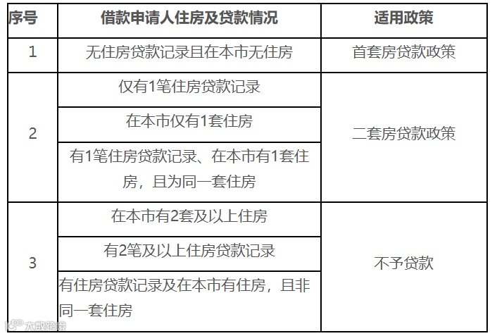
(4)借款申请人夫妻名下已有的贷款记录(包括商业性住房贷款、住房公积金个人住房贷款)及本市住房情况,应符合下表要求;
同时,对于离婚日期为2017年3月24日(含)以后的借款申请人,在离婚一年内申请住房公积金个人住房贷款的,按二套房贷款政策执行。
贷款额度如何计算
借款申请人购买第一套住房政策规定,每缴存一年可贷10万元,不足一年的按一年计算,最高可贷120万元,根据户籍所在区域外迁购房,还可上浮10万—20万元。
购买二套住房政策规定最高可贷60万元,具体规定如下表。
同时,借款申请人最高可贷款额度要根据其具体情况计算得出。
注:异地贷款请咨询贷款当地公积金管理中心相关政策
贷款利率是多少
☞ 1—5年的首套住房贷款年利率为2.6%;
☞ 6—25年的首套住房贷款年利率为3.1%;
☞ 二套住房贷款年利率分别为3.025%和3.575%。
如遇国家调整利率,对于已发放的期限在1年以上的住房公积金个人住房贷款,其利率在当年内不作调整,自下年度的1月1日起调整。
对于已提出贷款申请但还未发放的住房公积金个人住房贷款,自贷款发放之日起执行调整后的贷款利率。
相关热点问题解答
问:提取公积金影响贷款吗?
不影响。在北京缴纳公积金,在北京买房贷款,影响因素不包括公积金账户余额及提取;
在北京缴纳公积金,在户籍地贷款买房,请咨询户籍地公积金管理中心相关政策,如满足贷款政策,可在北京公积金官网开具相关证明。
问:如何认定首套房和二套房?
借款申请人首套住房、二套住房适用贷款政策详见下表:
同时,对于离婚日期为2017年3月24日(含)以后的借款申请人,在离婚一年内申请住房公积金个人住房贷款的,按二套住房贷款政策执行。
问:个人住房贷款期限是多少?
住房公积金个人住房贷款期限一般最短为1年,最长为25年。
具体到个人要结合借款申请人年龄和所购房屋的剩余使用年限来确定:
● 根据借款申请人年龄计算出能够贷款的年限,即65岁减申请人申请时年龄;
● 若购买二手住房,还需根据所购房屋的剩余使用年限计算出能够贷款的年限,即建筑物耐用年限(砖混的为50年、钢混的为60年)减建筑物已使用年限再减3年。
以上述两个年限中较短的年限确定为可以贷款的最长年限。
例如:申请人因购买二手房申请贷款,其年龄为40岁,配偶年龄为45岁,所购房屋为砖混结构,已使用23年。
按年龄计算的贷款年限为25年,按所购房屋的剩余使用年限计算的贷款年限为24年(50-23-3=24年),申请人最长贷款年限为24年。
问:若在北京缴存住房公积金,在京外购房,是否可以在北京申请住房公积金个人住房贷款?
不能。在京外购房可以凭北京住房公积金管理中心开具的《异地贷款职工住房公积金缴存使用证明》。
该证明可在北京住房公积金管理中心个人网上业务平台或政务服务便民自助终端直接打印,无需到柜台办理。
向购房所在地城市的住房公积金管理中心申请住房公积金个人住房贷款时,应按照购房所在地城市的住房公积金管理中心要求准备贷款资料并办理贷款手续。
为了助力注会考生披荆斩棘,快速通过剩余科目,东奥重磅上线“24年东奥注会新课”——「慢班+快班」双轮开班,过关更安心!!
无论你是新CPAer,还是老CPAer,多种书课套餐随心选,东奥一站式服务到底,考生们完全放心选。
CPA备考
24年东奥注会新课重磅升级
🔥🔥🔥
「慢班+快班·双体系」
双轮开班!
🔥24年注会新课,保价双11
🔥买课送书,买24年送23年
🔥东奥「一线」名师授课
🔥书课深度搭配,省心备考
多种书课套餐随心选,无论你是零基础还是有基础考生,24年备考注会不发愁~
|本文由东奥会计在线(ID:dongaocom)整理发布。
来源:住房和城乡建设部、百科365、北京住房公积金管理中心官网等,若须引用或转载,请务必与我们联系并在文首注明以上信息。未经授权擅自转载者将被依法追究法律责任。

