近日,海南省财政厅发布《海南省会计人员高级职称评价条件》的通知,注册会计师可以申报高级会计师资格,不用考试!
海南发布重要消息
注册会计师可以申请高级会计!
海南的注册会计师们请注意,你们可以申请高级会计师了!
通知内容如下:
公告重要内容
第二章 申报条件
第七条 基本条件
(一)遵守《中华人民共和国会计法》和国家统一的会计制度等法律法规,具备良好的职业道德。热爱会计工作,履职尽责,勇于创新,具备相应的会计专业知识和业务技能。
(二)按要求完成会计专业技术人员继续教育。
(三)近三年年度考核均为合格(称职)以上。
前款第(二)、(三)项规定的条件对我省新引进的海外高层次人才可适当放宽。
第八条有下列情形之一的人员,不得申报:
(一)近3年内受过警告以上行政处分的;
(二)近5年内所在单位因违反财经纪律被查处,本人负有直接责任的;
(三)在近5年评审资格审查过程中被发现有伪造学历资历、剽窃他人业绩成果、伪造佐证材料等弄虚作假行为的;
(四)曾经因提供虚假财务会计报告、做假账、隐匿或者故意销毁会计凭证、会计账簿、财务会计报告、贪污、挪用公款、职务侵占等与会计职务有关的违法行为被依法追究刑事责任的;
(五)列入人民法院公布的失信被执行人名单尚未完成信用修复的。
第九条职称外语和计算机应用能力不作统一要求。鼓励申报会计专业技术高级职称评审的人员不断提高外语、计算机应用能力。
第三章 高级会计师评审条件
第十条 资格条件
申报人应具备下列条件之一:
(一)参加全国高级会计师统一考试成绩合格且在有效期内。
(二)取得注册会计师全国统一考试全科合格证明并具有海南省注册会计师协会会员资格。
(三)具有境外会计师资格,已认定为海南自由贸易港高层次人才。
第十一条 学历(学位)和资历
申报人应具备下列条件之一:
(一)具备博士学位,取得会计师职称后,从事与会计师职责相关工作满2年。
(二)具备大学本科及以上学历或学士及以上学位,取得会计师职称后,从事与会计师职责相关工作满5年。
(三)具备大学专科学历,取得会计师职称后,从事与会计师职责相关工作满10年。
(四)取得注册会计师全国统一考试全科合格证明后,从事与会计相关工作满5年。
(五)取得境外会计师资格后,从事与会计相关工作满5年。
从事社会审计、内部审计等工作视同与会计师职责相关工作。海南自由贸易港高层次人才在港澳台或国外工作期间的专业技术工作经历视同有效工作经历。
取得其他系列高级专业技术资格已转岗从事会计及相关专业技术工作满1年,满足基本条件的,可申报转评高级会计师职称。
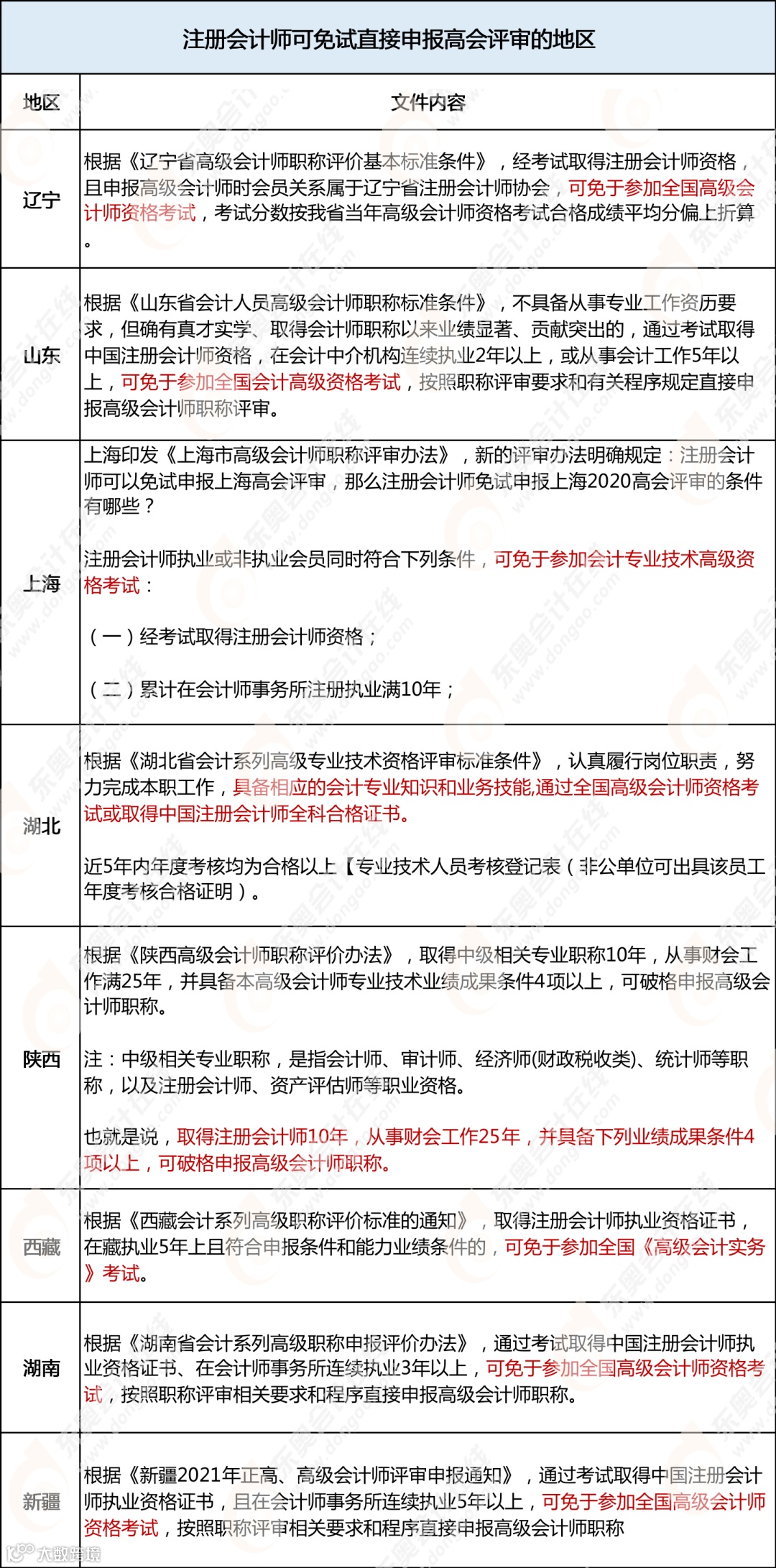
这些地区明确
CPA和高会互认!
1
CPA和高会互认
2019年1月份,财政部下发文件《关于深化会计人员职称制度改革的指导意见》,对于即将参加高会考试或者即将面临高会评审的考生来说是一个好消息!
意见指出外语和计算机应用能力不作统一要求;下放评审权限;探索相近科目互认互免等。
自此,2019年部分省份相继下发通知,规定注册会计师可以免试申报评审或者可以具备报考高会的资格。
2
CPA与国际证书互免指日可待
日前,财政部发布关于征求《关于加强新时期注册会计师行业人才工作的指导意见(征求意见稿)》意见的函。
图片来源:中注协
指导意见中,多次提及加强注册会计师资质的国际推介。也就是说要逐渐扩大CPA的国际影响力。
当前,注册会计师与很多国际证书存在互免关系:
1、免试ACCA的9门考试
2、免试ACA的9门考试
3、免试HKICPA的3门考试
4、免试AIA考试的12门考试
考下CPA,还可免试资产评估师相关科目,未来!互免的范围必将越来越广泛!CPA证书的含金量也会越来越高!
肿么样?到手的CPA证书是不是更香了!
24年注会备考已开启,想要明年一举通关,现在就要学习啦!
为了助力注会考生披荆斩棘,顺利通过剩余科目,东奥重磅上线“24年东奥注会新课”——「慢班+快班」双轮开班,根据自身情况随心学!
🔥24年注会新课,保价双11
🔥买课送书,买24年送23年
🔥东奥「一线」名师授课
🔥书课深度搭配,省心备考
多种书课套餐随心选,无论你是零基础还是有基础考生,24年备考注会不发愁~
|本文由东奥会计在线(ID:dongaocom)整理发布。
来源:海南财政厅、东奥注册会计师,若须引用或转载,请务必与我们联系并在文首注明以上信息。未经授权擅自转载者将被依法追究法律责任。

