东奥王牌《轻一》每科由3个分册组成,覆盖备考全过程,点击上方卡片,进行购买↑
“中级考试多少分才合格呢?”
“如果通过人数多,会提高分数线吗?”
中级会在本月出分,出分在即,奥奥收到了不少关于中级考试合格标准的问题!
图片来源:新浪微博
其实,中级合格标准早已明确!在2022年,人社部就发文明确33项考试合格标准相对固定!!具体情况赶紧跟着奥奥来看看吧!
2023年中级会计考试
合格标准已确定!
早在22年,人力资源社会保障部办公厅印发《关于33项专业技术人员职业资格考试实行相对固定合格标准有关事项的通告》;
对中级会计考试合格标准再次明确,只要达到试卷满分的60%,就直接通过考试。
图片来源:人社部
这就意味着,2022年起,中级合格标准固定为60分!小伙伴们再也不用考完试,苦等合格标准啦!
通知原文如下:
关于33项专业技术人员职业资格考试实行相对固定合格标准有关事项的通告
经商有关部门同意,决定自2022年度起,将实行相对固定合格标准的专业技术人员职业资格考试由17项增至33项。现就有关事项通告如下:
一、以下专业技术人员职业资格考试,各科目合格标准为试卷满分的60%:
注册城乡规划师、注册测绘师、注册核安全工程师、注册建筑师(一、二级)、监理工程师、一级造价工程师、一级建造师、注册验船师、中级注册安全工程师、一级注册消防工程师、注册计量师(一、二级)、执业药师、拍卖师、工程咨询(投资)、通信(初、中级)、计算机技术与软件(初、中、高级)、社会工作者(初、中、高级)、会计(初、中级)、资产评估师(含珠宝评估专业)、经济(初、中、高级)、环境影响评价工程师、房地产经纪专业人员(初、中级)、机动车检测维修(初、中级)、公路水运工程试验检测(初、中级)、卫生(初、中级)、审计(初、中、高级)、税务师、设备监理师、统计(初、中、高级)、出版(初、中级)、银行业专业人员(初、中级)、翻译专业资格(一、二、三级)考试。
二、护士执业资格考试专业实务科目合格标准为300分,实践能力科目合格标准为300分。
三、根据有关规定或遇特殊情况,需要变更调整或单独确定考试合格标准的,另行通告。
人力资源社会保障部办公厅
2022年2月16日
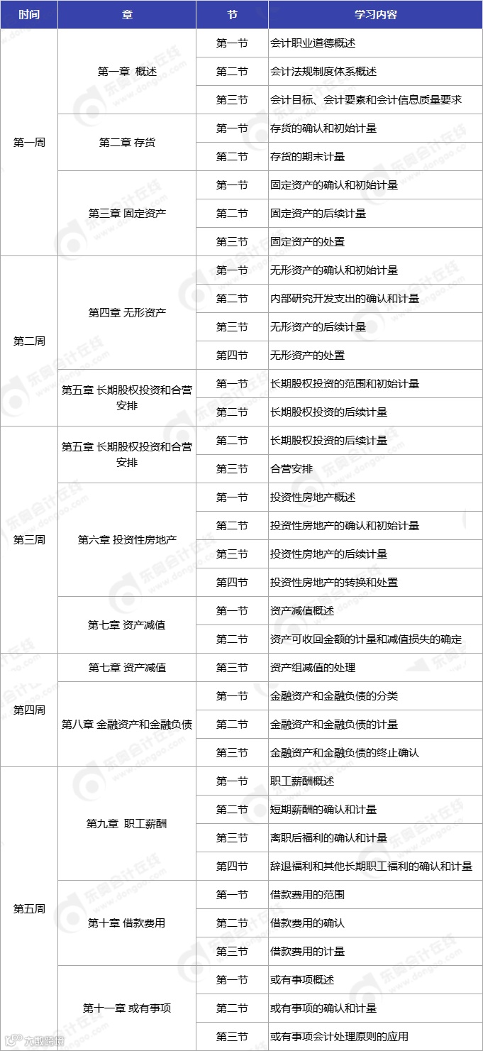
24考生请注意!
预习阶段学习周计划来啦~
中级考试要求2年通过3科!23年考试已结束,很多考生还要准备剩余科目!已经开始进行预习~
为了帮助广大考生快速入门,了解考试内容,掌握学习方法及技巧,奥奥为大家准备了24年中级会计考试预习阶段的学习周计划,赶紧来了解一下吧!
《中级会计实务》预习阶段学习周计划
《财务管理》预习阶段学习周计划
《经济法》预习阶段学习周计划
识别下方二维码
回复关键词:计划
查看24年中级预习阶段学习周计划
👇👇👇
想要在中级会计的考试中取得好的成绩,顺利取得中级会计师资格证,并不是一件容易的事情,所以大家速速投入到24年中级会计考试预习阶段的备考中去吧!
多数考生准备抢学24年中级
怎么学?
2023年中级考试结束后,很多同学开始备考24年的中级会计考试了!
如果你正准备备考24年中级,但苦于不知道如何开始!不知道如何快速入门,那么机会来了!东奥24年中级D班重磅上线!!!
24年东奥中级D班重磅升级,「基础+高效·双体系」双轮开班,总有适合你的一款!
🔥东奥「一线」名师授课,保价双11;买24年送23年D班!买课送书,书课深度搭配,省心备考!
1
16位东奥名师坐镇,畅学三大班次
东奥名师云集,一班在手,A,B,C三班尽有,省心省钱!
本班拥有专业的16位东奥名师,每一位老师不仅有过硬的教学实力,更有独特的教学特色,高人气老师、学霸老师、段子手老师......总有一位老师是你喜欢的。
2
买课送书,享“逆袭集训营”服务
赠送6本图书(轻松、巧学系列任选),还独享此班24年在课程与服务的重大升级👇
送书:送3~6本轻松过关图书,随心畅选。1年3科送3本书;2年3科送6本书。
送课:东奥冲刺阶段的王牌班次,原逆袭班+真题班豪华升级版,张志凤、闫华红、黄洁洵,3大东奥权威名师授课。
考前30天,4大步骤,「高浓度」集训,带您争分夺秒!
此外,D班还加赠——初中级衔接班,专为初级学员转考中级打造!由东奥名师肖磊荣老师亲授!
超多学习资料,学习攻略,机考模拟系统,体验考试环境,积累经验,从容进考场!
📣📣📣
扫描下方二维码
添加东奥老师领取专属优惠及资料
👇👇👇
崭新的24中级考季已经到来,
你是否已经做好学习的准备了呢?
24年中级会计备考如何规划?
应该提前学习哪些内容?
别慌!专业的备考指导来啦!
东奥VIP金牌私教带你了解
✅ 中级如何跨考税务师
✅ 24年学习如何规划
✅ 24年提前学习哪些内容
快来点击下方卡片预约直播吧
↓ 关注我,一起发现更多宝藏 ↓
|本文由东奥会计在线(ID:dongaocom)整理发布。
本文部分内容来源于人社部。若须引用或转载,请务必与我们联系并在文首注明以上信息。未经授权擅自转载者将被依法追究法律责任。

