2023年税务师考试备考时间仅剩1个多月,已完成基础阶段的考生是时候开始制定强化和冲刺阶段的学习计划了。
为了帮助考生明确备考方向,根据当前学习阶段合理分配各章节学习时间,东奥已为大家制定了税务师5科强化+冲刺阶段的学习计划,一起来看看吧!
强化+冲刺阶段学习计划
1
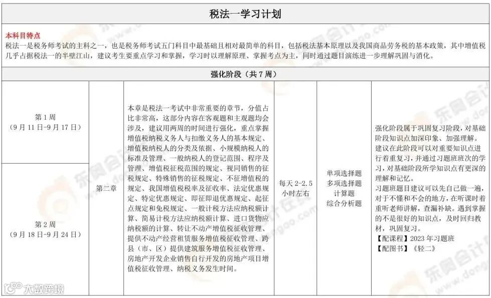
《税法一》
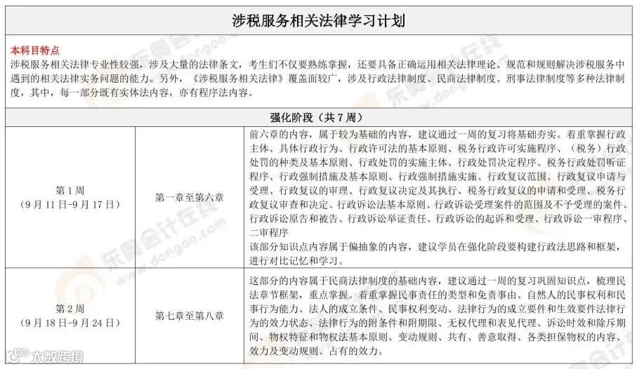
税务师强化+冲刺阶段学习计划
篇幅有限
此处仅展示部分内容
扫码关注【东奥税务师】公众号
回复:计划
免费领取完整版计划表
2
《税法二》
3
《涉税服务实务》
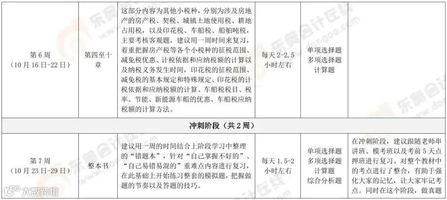
税务师强化+冲刺阶段学习计划
篇幅有限
此处仅展示部分内容
扫码关注【东奥税务师】公众号
回复:计划
免费领取完整版计划表
4
《涉税服务相关法律》
5
《财务与会计》
税务师强化+冲刺阶段学习计划
篇幅有限
此处仅展示部分内容
扫码关注【东奥税务师】公众号
回复:计划
免费领取完整版计划表
进入强化阶段,需要注意什么?
11月份的考试并不远了,当前学习阶段已经不是基础阶段,进入10月,大家的学习就需要进入强化阶段了。
那么,进入强化阶段后,需要注意什么呢?
注意事项1:进行习题训练
在强化阶段,考生要通过习题训练进行查漏补缺!做题时,要选择一些高质量的习题,切记盲目刷题。
有基础的考生可以做一些代表性强的习题,着重了解各类题型,基础薄弱的考生可以做教材以及辅导书中的习题,对知识点深入理解,摸索答题技巧。
注意事项2:注意归纳总结,回归教材
备考中后期大家要慢慢把学过的内容进行归纳总结,易错易混的考点重点区分;
前后关联性高的考点可以放在一起理解和记忆;
遇到不会的知识点及时回归教材!
基础课未听完
可以直接进入强化阶段吗?
有一些小伙伴或许还未完成基础阶段学习,此时,奥奥并不建议急着进入强化阶段学习。
按照正常的复习进度来说可能慢了些,但是如果你的基础复习很到位,后续进入到强化、冲刺阶段也会节省很多时间。
所以,不要看别人进入了强化阶段学习,你也着急开始强化学习,打牢基础才是最重要的!
以下是强化阶段的3个备考误区,千万要注意:
误区1
对基础知识不够重视
很多考生在强化阶段仍没有完成基础知识点的学习,但害怕备考时间不足,开始一味学习各科重点、难点、冷门知识点,而忽视了基础知识点的学习。
从历年试题中不难看出,考试中绝大部分试题还是以考查基础知识点为主的。
如果你觉得自己基础知识掌握依旧不牢固,那么在强化阶段就要抽出一部分时间来打牢基础,继续听课,只有基础牢固,考试时才不会在不该失误的地方失误。
误区2
“题海战术”无脑刷题
考生们都知道强化阶段需要大量的习题练习,但他们做过之后不分析这道试题考查什么知识点,也不分析这道试题为什么做错,缺少对于错题的分析和总结。
也有部分考生为了大量做题,搜罗了很多来源不明的练习题,这些练习题题干漏洞百出、答案和解析不严谨,考生做完之后不仅没有任何提升,反而会影响正确的答题思路,从而出现成绩不进反退的情况,得不偿失。
误区3
过度追求复习速度
距离2023年税务师考试还有1个多月的时间,很多进度慢的考生开始一味追求复习的速度。但是,学得快,忘得也快。
即使到了强化备考阶段,大家也要先做好学习计划,在保质保量完成学习任务的情况下去提升速度,才能得到强化提升的效果。
复习千遍不如模考一遍
不如来参加东奥税务师全真模考!
检验自己最真实的实力!
东奥全真模考【第1期】已开启!
本次模考向所有税务师考生
免费开放!
各位小伙伴一定要把握好
这次查缺补漏的机会!
立即扫码,马上自测
👇👇👇
↓ 关注我,一起发现更多宝藏 ↓
|本文由东奥会计在线(ID:dongaocom)整理发布。
若须引用或转载,请务必与我们联系并在文首注明以上信息。未经授权擅自转载者将被依法追究法律责任。

