考完啦!考完啦!伴随着最后的一声铃响起,2023年中级考试完美落下帷幕~奥奥现在这里提前预祝参加考试的同学,全部都能顺利通关!
今日都考察了哪些内容?考题难不难呢?最后1天考情总结火速来看!
明日19:00,东奥还为所有中级考生准备了考后收官夜,搞起搞起!
中级考试最后一批考情
速来查看!
今日考试结束后,意味着23年中级考试正式结束,真如网传那样,考试批次越后越难吗?今天考试难度如何?今日考情已出炉,火速来看!
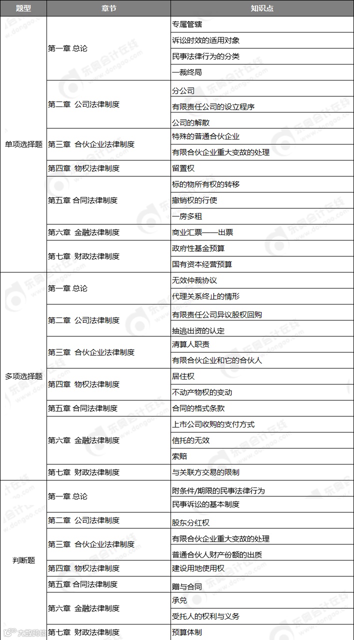
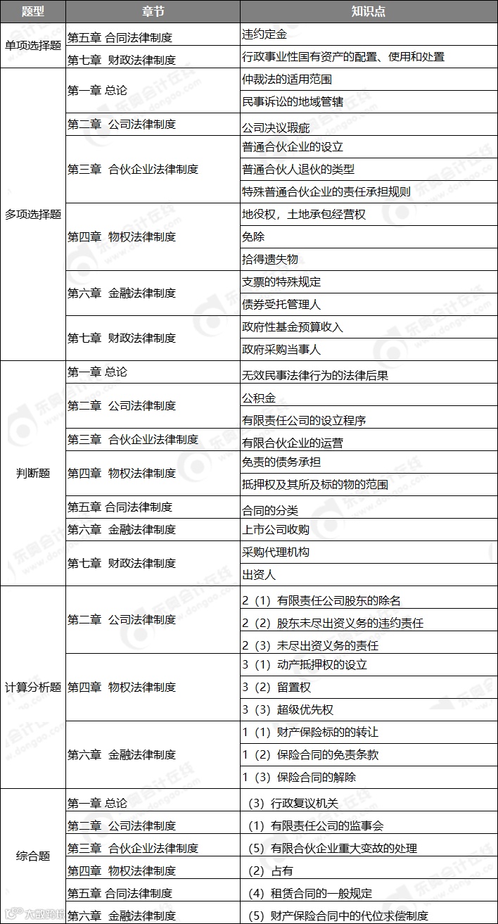
👉《经济法》今日考情:
刚刚《经济法》考生走出考场,根据考生反馈,今日《经济法》考试难度不大,比较简单!具体考到了以下考点,奥奥已经整理好,火速来看!


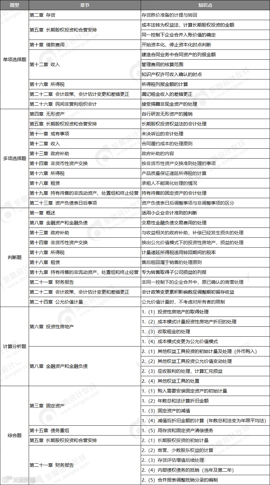
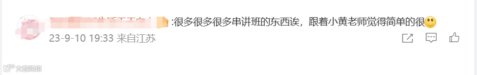
👉《财管》今日考情:
根据学员反馈今天《财管》科目考察不难,提前交卷!也有考生表示客观题有点难!


具体考到了以下考点,奥奥汇总了大家查看:






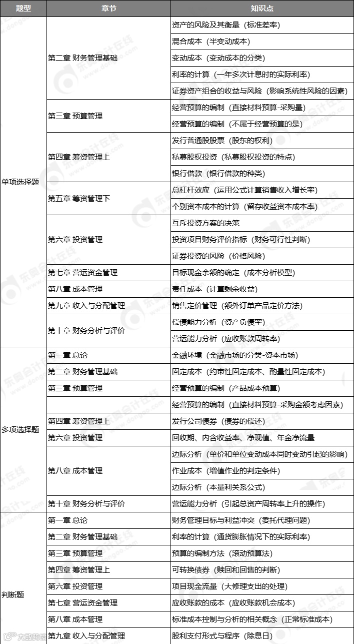
👉《会计》今日考情:
根据学员反馈今天《会计》科目考场比较常规,考到了以下考点,奥奥汇总了大家查看:




今天,最后一波考后交流直播来啦~
趁着还有记忆,赶紧来听!
⏰今晚21:00-21:30
苏苏老师《经济法》考后复盘直播
👇👇👇
这些中级考生赢麻了!
考场上遇原题会激动的跳脚吧?
在9-11日3天的考试中,奥奥深切的感受到大家的激动!很多考生都来跟奥奥反馈,遇到了原题~
👉考前模拟3套卷有原题~
👉基础班的讲义、黄老师题库原题~
👉轻一、轻二、轻四的原题~
👉老师上课追着喂饭的考点都有涉及到!!
👉分享遇到原题的有很多~你遇到了吗》可以跟奥奥反馈下哦~
当然啦,遇到原题的小伙伴是幸运的!不过也要看大家是否真的知道怎么做,遇到的原题之前弄懂过没有?只是看到过没有思路也是白搭~奥奥建议大家还是要踏踏实实的认真备考哦!
23年中级考试3科
考点汇总!
考试3天,根据同学们的反馈,东奥教务团队为大家整理了部分真题考点汇总,包含3科~想要领取的考生火速来看!
第1天中级考试考情,扫码下载完整版
第2天中级考试考情,扫码下载完整版
今日考点正在火速整理中,教务团队根据学员反馈整理了部分试题及答案,陆续更新中,识别下方二维码立即领取:

长按识别下方二维码
立即领取中级考试3天考点汇总

考完之后去哪估分?
考试完,有不少考生还不知道在哪估分?东奥免费估分小程序他来啦!!
第一步:识别二维码,进群后管理员发布估分小程序;
第二步:进入估分小程序,点击图片立即估分!
第三步:点击【开始估分】
第四步:进入估分界面,立即估分啦!
考试结束心里没底
先人一步,预判考试成绩!
识别下方二维码立即估分~
👇👇👇
荣耀归来
明晚19:00,中级考后收官!
2023年中级考试已落幕!在完成中级考试的阶段性目标后,勤奋的财会人一定不会停下脚步~
奥奥发现大部分考生都有转战的规划!但也会有一些小伙伴比较迷茫~
🕖明晚19:00,中级考后收官夜直播来袭~东奥名师闫华红、张敬富、陈小球做客直播间,为大家进行考试复盘&考后指引!
点击下方卡片,立即预约👇
希望大家今年都能顺利拿证,查成绩后,记得找奥奥回来报喜呀!
|本文由东奥会计在线(ID:dongaocom)整理发布。
若须引用或转载,请务必与我们联系并在文首注明以上信息。未经授权擅自转载者将被依法追究法律责任。

