东奥王牌冲刺组合,税务师《轻一》+《轻四》,学基础+做模拟题,考前强势助攻,立即抢购↑
23年税务师备考已进入强化阶段,这一阶段最重要的就是知识点与习题的配合练习。相信大家在做题的过程中,多少都会遇到忘记或记混税率的情况。别担心,这些都属于正常现象!
今天,奥奥为大家带来《税法一》&《税法二》常用税率汇总,帮助大家更高效的备考,一起来看吧~
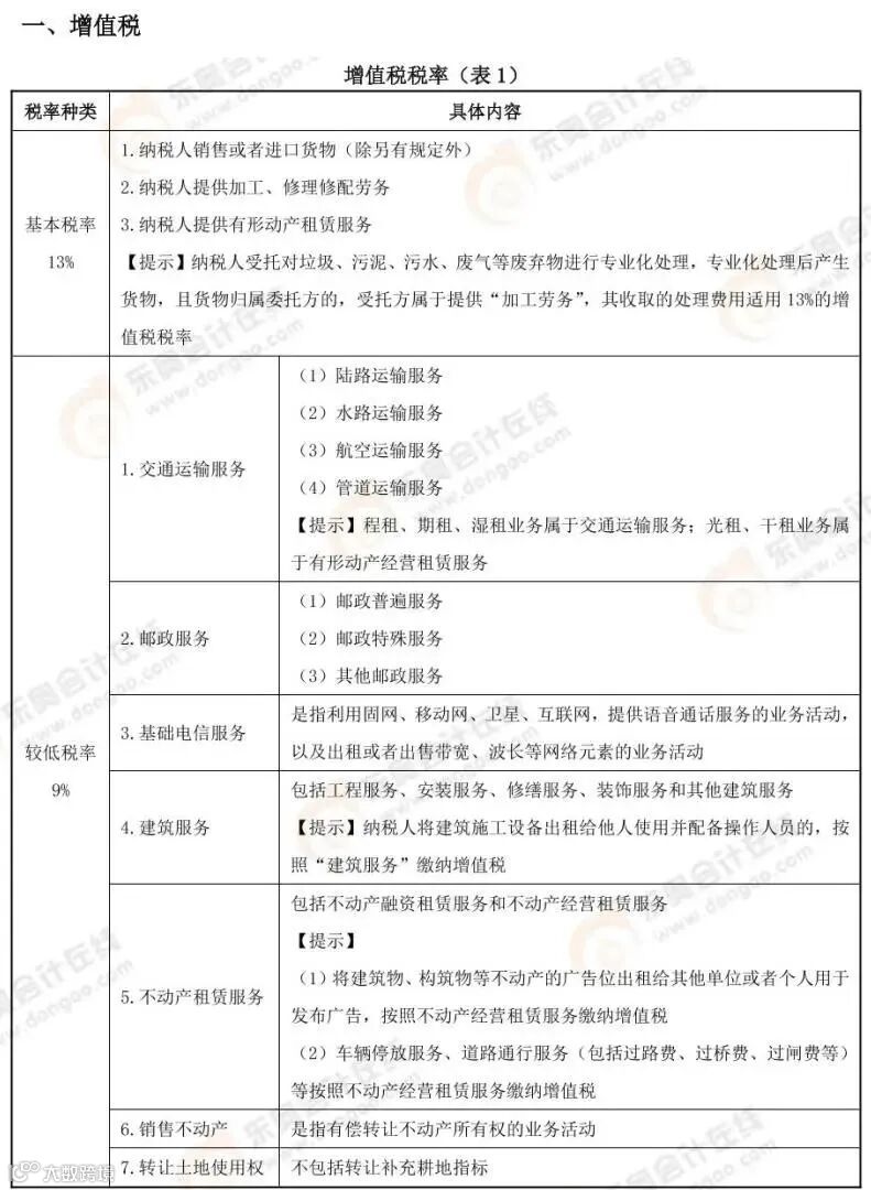
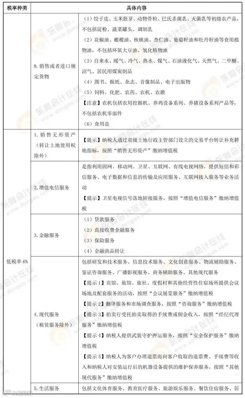
税务师《税法一》常用税率
强化阶段速记宝典!
东奥会计在线为大家整理了2023年《税法一》常用税率,帮助大家在做题或背诵时更快掌握重点,快来学习吧。
由于全部内容过多
此处,奥奥仅展示了《税法一》
部分重点章节的常用税率及公式
长按识别下方二维码
回复:税率
立即查看完整版常用税率
👇👇👇
税务师《税法二》常用税率及公式
考前必备!
东奥会计在线为大家整理了《税法二》常用税率及公式,帮助大家在做题的同时能够速记、巧记税率及公式,快来学习吧。
由于全部内容过多
此处,奥奥仅展示了《税法二》
部分重点章节的常用税率及公式
长按识别下方二维码
回复:税率
立即查看完整版常用税率
👇👇👇
税务师结束基础阶段
下一步应该做什么/怎么做?
有考生问:刚刚结束基础阶段,接下来应该怎么学呢?
奥奥给大家一些建议:
基础阶段听完一遍课程后,复习重点是查缺补漏,回归教材内容,把握各章节之间的联系,做一些高质量的习题,总结答题技巧和解题思路,提升答题速度及准确率。
任务1:进行习题训练
通过习题训练进行查漏补缺!做题时,要选择一些高质量的习题,切忌盲目刷题。
着重了解各类题型,基础薄弱的考生可以做教材以及辅导书中的习题,对知识点深入理解,摸索答题技巧。
任务2:注意归纳总结,回归教材
备考中后期大家要慢慢把学过的内容进行归纳总结,易错易混的考点重点区分,前后关联性高的考点可以放在一起理解和记忆,遇到不会的知识点及时回归教材!
基础阶段结束后,由于学习重心的转变,部分考生可能无法立即适应,学习效率因此受到影响。
奥奥整理了几点考生们需要注意的事项,提前了解才能有备无患!
1
注意事项
如果盲目刷题,没有明确的目标,就会缺少对习题的分析和总结。巨大的刷题数量所发来的收益并没有多少,长时间的学习和努力让自己误认为这个阶段收获良多,但最后的成绩却没有多少提升。
所以习题要选择题目精炼、分类精准,能够归纳练习的题目。并且每题最好配有深度解析,以题带点,“反查”巩固,不留疑惑。
2
注意事项
所有的备考阶段都不能脱离教材进行,考生们虽然以刷题为主,但是少不了教材学习。
刷题的主要目的是理解和消化知识点内容,同时在考生刷题过程就是查漏补缺的过程,在习题的不断查“漏”后,考生就需要根据教材开始补“缺”,不断重复以上内容,直至无漏可查。
考生们在刷题时发现某些章节和知识点错误比较多时,就需要重新拿起教材对知识点进行补充学习!
3
注意事项
刷题量有所提升,与此同时错题率高的情况也愈发凸显。奥奥认为出现这种情况主要有两点原因:
一是对知识点的掌握不牢靠,二是还不能将知识转化为做题能力。
第一种情况的考生们在学习时认为自己听懂了、学会了,然而事实上是在课堂上并没有进行独立的思考,全程跟着老师的引导在走。并且对知识点理解的不够透彻。
想要解决这种问题,无论是在听课还是做题,都要不断锻炼自己独立思考的能力!同时通过习题训练来找出错误比较多的地方,可以根据实际情况考虑重新学习这个部分的知识点。
符合第二种情况的考生要稳住心态,做题数量增多之后积累了做题经验,错误率高的情况也就迎刃而解了!
复习千遍不如模考一遍
不如来参加东奥税务师全真模考!
检验自己最真实的实力!
东奥全真模考【第1期】已开启!
本次模考向所有税务师考生
免费开放!
各位小伙伴一定要把握好
这次查缺补漏的机会!
立即扫码,马上自测
👇👇👇
|本文由东奥会计在线(ID:dongaocom)整理发布。
若须引用或转载,请务必与我们联系并在文首注明以上信息。未经授权擅自转载者将被依法追究法律责任。

