东奥24年中级《轻一》震撼升级,尊享3大惊喜+3大阶段!点击上方图片,立即购买↑
最近有考生咨询:因为工作变动需要到另外一个城市参加中级考试,那么,之前通过的一科考试成绩怎么办?还有效吗?
奥奥在浏览时,发现有官方给与了回复,一块来看看吧!
关于中级考试成绩调转问题
有地区回复!
近日,奥奥在浏览网站时,看到有同学咨询:中级考试成绩调转的相关问题,青海财政厅给出了回复:
详细解答
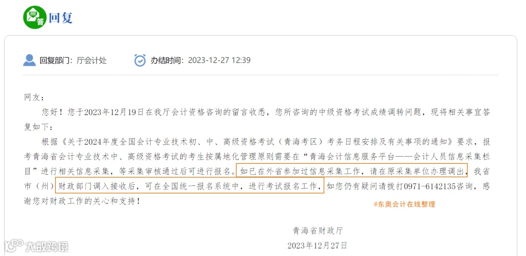
问:中级会计成绩2023年通过了两门,还差了一门,2024年想由甘肃转至青海考,不知道如何操作,想进行会计人员信息跨省调转。
官方回复:
根据《关于2024年度全国会计专业技术初、中、高级资格考试(青海考区)考务日程安排及有关事项的通知》要求,报考青海省会计专业技术中、高级资格考试的考生按属地化管理原则需要在“青海会计信息服务平台——会计人员信息采集栏目”进行相关信息采集,等采集审核通过后可进行报名。
如已在外省参加过信息采集工作,请在原采集单位办理调出,我省市(州)财政部门调入接收后,可在全国统一报名系统中,进行考试报名工作。
从以上官方的回复可以了解到,考过的成绩不会作废,但需要办理成绩调转——信息调出/调入。
当然,每个地区的政策可能有所不同,需要办理成绩调转的考生需要咨询一下当地的最新政策。
多地已发布中级报名简章
提前做好打算!
2024年中级会计职称考试报名从6月12日-7月2日18:00,报名方式为网上报名。
各地区中级会计师考试报名时间并不统一,奥奥整理已公布地区报名时间、报名费用、资格审核以及报名入口的相关信息,火速来看!!
长按识别下方二维码
发送关键词:考务
查看各地24年中级各地考务公告
👇👇👇
由于2024年中级会计师考试报名暂未开始,为大家整理了2023年中级会计考试报名流程,供大家参考。
火速收藏!
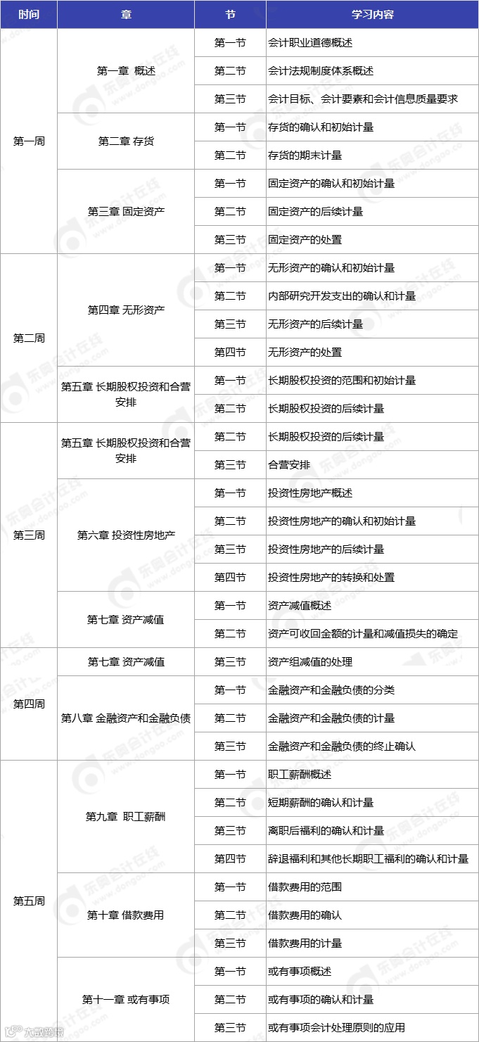
2024年中级预习阶段学习计划!
2024年中级会计职称预习阶段已经开始了,为了帮助广大考生快速入门,了解考试内容,掌握学习方法及技巧,在报名之前就提前完成一轮复习,奥奥为大家整理了预习阶段学习周计划!快来学习吧!
中级会计实务
财务管理
经济法
祝大家都能高效备考,早日拿到中级会计师资格证!
🏆24年中级好课力荐 · 享底价!
东奥新春书课节正式开启
24年东奥中级新课,立享新春好价!
# 购畅听班·可享课程冻结权益
如未报名成功,课程权益可冻结
直到报名成功开通!
抓紧识别下方二维码
添加老师,了解更多课程详情
↓↓↓

明晚20:00
黄洁洵老师答疑专场直播来了!
无论你是初级、中级、注会考生
备考中有任何疑问都可以来直播间咨询~
抖音务必锁定【黄洁洵】

|本文由东奥会计在线(ID:dongaocom)整理发布。
若须引用或转载,请务必与我们联系并在文首注明以上信息。未经授权擅自转载者将被依法追究法律责任。

