24年初级报名已开启
今晚19:30,斌哥教你《经济法基础》
如何启动学习,高效备考!
24年初级考试报名昨日正式开始啦!你成功报上名了吗?
不少同学初次报名,都卡在报名信息表填写这一步!今天奥奥就位大家详细来说说“报名信息如何填写”的问题,一起来看看吧!
大部分地区已经开始报名了
大家注意留意一下报名截止日期
一定要在时限内完成报名哦!
↓↓↓
识别下方二维码,回复【报名】
👇直达2024初级报名入口👇
报名信息表是什么?
需要打印留存吗?
报名信息表是部分地区在进行资格审核和证书领取时的重要材料之一。
报名信息表中包括报考人员报名地信息、基本信息、学历信息和就业信息。考生在填写时需注意,其中带“*”为必填项,非“*”为选填项。填写时字母、数字、空格请输入半角字符,全角会自动转为半角。
(图片仅供参考,各地区报名信息表可能稍有差别,以当地为准)
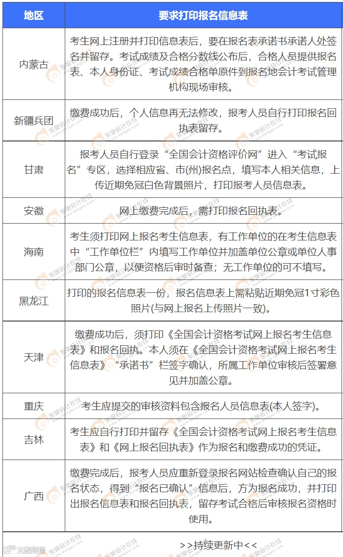
奥奥特别提醒:2024年多地报名简章中要求考生打印报名信息表!
没要求打印的地区,奥奥也建议大家留存电子版,避免后续资格审核及证书领取需要。
东奥24年初级报名直通车已开启
识别下方二维码,2步搞定初级报名!
一键查询报名政策
手把手指导!
初级报名信息表怎么填写?
1
学历填写
学历一般填写的是考生已经取得的学历,如在校大学生,学历应填写高中,而不是本科。但是由于各地报名政策有所差异,考生在报名时,还是要以当地的报名政策为准。
不记得学历证书编号可以在学信网上查询,但是需要注意:学信网可以查询大学以上的学历证书,高中或中专的只能在学校或者教育局可以查询的。
(小奥试了试,很容易就能查到)
2
报名点的选择
大家在进行报名点选择时,一定要严格按照报考所在地的报考要求进行填写,否则会影响报考资格审核和证书的领取。
符合2024年初级会计职称考试报名条件的人员:
➡️ 在职在岗:在其工作单位所在地报名;
➡️ 在校学生:在其学籍所在地报名;
➡️ 其他人员:在其户籍所在地或居住地报名。
➡️ 香港、澳门和台湾居民:按照就近方便原则在内地报名。有工作单位的,在其工作单位所在地报名;为在校学生的,在其学籍所在地报名。
大家根据自身情况选择合适的报名地点,需要注意的是报名地点即为考试地点,建议大家尽量不要跨省报考,以免成功报考后因突发情况不能及时参加初级会计考试。
24年初级轻一豪华书课包上新!
🔥「考试不过退费」(扣除工本费)
🔥「备考一套就够,不再多花1分钱」
👇点击卡片立即了解详情👇
其他事项的填写
➡️ 基本信息:姓名、民族、证件号码、出生年月日、手机号码等信息为必填,如实填写即可,“通信地址”、“邮编”、“电子邮件”填写时,应保证信息真实、有效。一般来说在“通讯地址”一项,可以填写户口本上的家庭住址或是现在居住地的地址;
➡️ 学历、学位信息:如实填写;
➡️ 工作信息:工作单位、工作单位地址,有就如实填写,没有可以填写“无”;
1
“工作单位地址”与“通讯地址”一样吗?
二者是不一样的,初级会计报名信息表中“工作单位地址”,如果有工作的话,可以写报考人员工作单位所在的详细地址,如果没有工作的话,可以填写无。
小奥建议大家如果是在工作单位所在地报名人员可以据实填写,以便资格审核需要。
2
信息表填写错误还能修改吗?
首先,在填写报名信息表的时候,大家对信息的真实性负责,一定要根据自己的实际情况来填写,不能弄虚作假。因为报名信息表很重要。一些地区在进行资格审核和领取证书时,要求考生必须携带信息表。如果信息与本人情况不符合,这就将导致考生可能无法领取证书了。所以,大家一定要重视。
那么,如果出现了填写错误的情况,该怎么办呢?
如果是报名缴费前发现错误:
如果考生是在缴费前,发现初级会计报名信息填写错误,这个时候,考生可以凭报名注册号和登录密码,自行登录“全国会计资格评价网”进行信息修改。
如果是在缴费成功后发现错误:
如果在缴费成功后发现信息填写有误,这个时候,考生是无法自行修改的。建议考生先咨询当地考试主管部门,有没有补救的办法。如果能够修改报名信息,考生应确定好报名信息表修改的时限。
此外,填写完报名信息表,检查无误之后,建议大家打印,并妥善保管。
如果以上问题你没看懂
或者还有其他疑问
那就来直播间问吧!
24年初级报名已开启
今晚19:30,斌哥教你《经济法基础》
如何启动学习,高效备考!
🔒锁定抖音-东奥斌哥
在报名期间
无论你遇到任何相关的困难困惑
或者不知道如何进行操作
都可以进东奥直播间
东奥金牌学习规划师,手把手报名指导!
扫码关注视频号
👇🏻全天为你答疑给你指导👇🏻
24年初级VIP40天·带学密训班重磅上线!不绕自学弯路,50人导师小班,专业带学40天;解决学不会+记不住两大应试难题!
加入东奥40天VIP密训班享受「全程陪伴式教与学」!
「极致省时的密训课」、「从0-1的导师小班带学服务」、「过与不过,学费都返的双重保障」系统性强,知识点去芜存精,精准应试,零基础、有基础都适用!
一键扫码添加老师
了解更多课程详情领取优惠
👇👇👇
| 本文由东奥会计在线整理发布。
若须引用或转载,请务必与我们联系并在文首注明以上信息。未经授权擅自转载者将被依法追究法律责任。东奥会计在线保留所有权利。

