东奥学员赢50w现金奖,全网学员赢终身卡,点击公众号菜单栏【中级报分赢50w】,立即报分!
23年中级成绩正式公布,考过的考生,好好地犒赏下自己吧!
当然,开心的同时也有人想要屏住呼吸,向财会人的“下一站考试”进发!
停不住上进脚步的中级人,下一站往哪里?
其实每年都会有很多考生趁热打铁,直接转战税务师、注册会计师,这些都是不错的选择!
今天,奥奥就来送上一份转战税务师/注册会计师的备考指导!赶快来看!
多个证书多条路
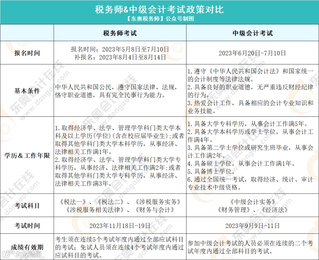
转战税务师备考指导!
考完中级会计师之后,参加税务师考试也是非常不错的!
而且税务师的含金量非常高,税务师考试的考核内容更专注于税务本身,力求在税务方面达到专业。
1、报考政策对比
税务师共包含5个科目:《税法一》、《税法二》、《涉税服务实务》、《涉税服务相关法律》、《财务与会计》。
中级会计师包含3个科目:《中级会计实务》、《财务管理》以及《经济法》。
PS:根据2023年报考政策,进行整理。
2、科目关联性及报考搭配
税务师的部分科目与中级会计考试科目的契合度很高,其中税务师的《财务与会计》与中级会计的《中级会计实务》和《财务管理》的契合度高达90%,税务师的《涉税服务相关法律》与中级会计的《经济法》的契合度也不低。
奥奥建议大家在报名的时候可以这样科目搭配:
3、税务师&中级各科知识点详细相似度
税务师《财务与会计》&中级《财务管理》:
税务师《财务与会计》&《中级会计实务》:
税务师《涉税服务相关法律》&中级《经济法》:
4、转战备考指导
税务师考生须在连续5个考试年度内通过全部应试科目的考试,大家要根据学习时间、基础等情况合理安排,中级考后转战的考生可以报考2-3科。
奥奥建议可以这样搭配科目备考:
① 中级会计实务、财务管理+税务师财务与会计(强烈建议);
② 中级经济法+税务师涉税服务相关法律;
③ 中级经济法+税务师税法(一)、税法(二)、涉税服务实务;
更多税务师考试相关内容
点击查看奥奥分奥↓
中级考后进阶
高效转战注会备考指导!
注册会计师是财会行业级别非常高的证书,就业前景更加广阔,对于职位和薪资的提升更是不可限量!
1、报考政策对比
2、科目关联性及报考搭配
注会专业阶段考试共有六门科目,分别是会计、经济法、财管、税法、审计和战略。
中级会计考试则拥有中级会计实务、中级经济法、中级财务管理三门考试科目。
注会&中级两门考试的部分科目间,存在很高的契合度!如下图所示:
注会考生可以根据报考的注会科目,搭配中级会计考试的部分科目!
中级会计职称和注册会计师的部分科目关联性较强,从深度和广度上来说,注册会计师《会计》、《财管》和《经济法》基本包含了中级会计《中级会计实务》、《财务管理》和《经济法》考试的内容。
所以反过来说,考完了中级会计职称,也相当于学习了一部分注册会计师的内容。
3、转战备考指导
由于24年报名简章还未公布,以23年为例,中级会计考试时间为9月9日至11日,注册会计师专业阶段考试时间为8月25日-27日,因为时间相近,知识在脑海中是持续保温的状态,所以同时备考可以借力打力,提升拿证的效率!
奥奥为大家推荐集中备考方案,大家可做参考👇🏻
✅针对时间较为充裕的考生:
CPA会计、财管、经济法+中级三门
✅针对时间紧,需要兼顾家庭和工作的考生:
CPA会计、财管+中级会计、财管
CPA会计、经济法+中级会计、经济法
更多注会考试相关内容
点击查看奥奥分奥↓
东奥双11火热进行中
付定金,劲享低价!
🔥🔥🔥所有会计考生注意啦!你们期待的双11来了!这个双11,东奥放大招!帮你省时/省心/省力/省钱!
🔥所有课程满1000减120;
🔥VIP专享满7000减1000;
🔥跨店满减,每满¥300-¥50;
🔥付尾款一起抢iPhone15pro&周大福金条;
🔥YSL、赫莲娜绿宝瓶礼盒;东奥钻石卡;
10月31日18点前
千万别忘记付定金!!!
满减叠加优惠券,折上再折
双11钜惠来咯!
务必锁定天猫「东奥旗舰店」
↓↓↓

识别下方二维码添加老师
了解更多双11活动政策及福利!
还可以领取专属优惠及资料~
👇🏻👇🏻👇🏻
|本文由东奥会计在线(ID:dongaocom)整理发布。
若须引用或转载,请务必与我们联系并在文首注明以上信息。未经授权擅自转载者将被依法追究法律责任。

