东奥24年中级《轻一》全新升级,现在购买享受5折优惠,点击上方卡片立即了解↑
近日,注会大纲及教材正式公布!对有中级、注会一备两考打算的考生们来说,无疑是一个好消息,大家可以根据大纲变化,早早的规划复习方向啦!
图片来源:中国注册会计师协会
24年注会大纲都有哪些变化?中级、注会一备两考应该怎么做?快和奥奥一起看看吧!
24年注会考试大纲发布
都有哪些变化?
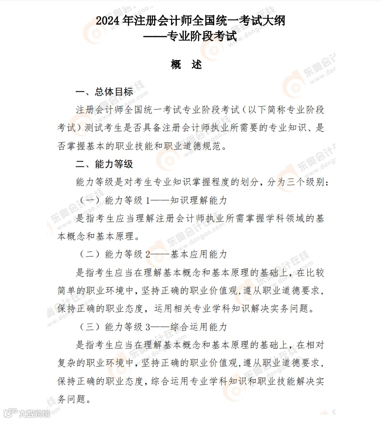
刚刚,2024注册会计师考试大纲正式发布!其中都有什么要求变化呢?我们一起来看看!
能力等级是对考生专业知识掌握程度的划分,分为三个级别:
(一)能力等级 1——知识理解能力:
是指考生应当理解注册会计师执业所需掌握学科领域的基本概念和基本原理。
(二)能力等级 2——基本应用能力:
是指考生应当在理解基本概念和基本原理的基础上,在比较简单的职业环境中,坚持正确的职业价值观,遵从职业道德要求,保持正确的职业态度,运用相关专业学科知识解决实务问题。
(三)能力等级 3——综合运用能力:
是指考生应当在理解基本概念和基本原理的基础上,在相对复杂的职业环境中,坚持正确的职业价值观,遵从职业道德要求,保持正确的职业态度,综合运用专业学科知识和职业技能解决实务问题。
大纲变化对比
由于篇幅有限,识别下方二维码
回复关键词:对比
获取CPA大纲变动详细对比
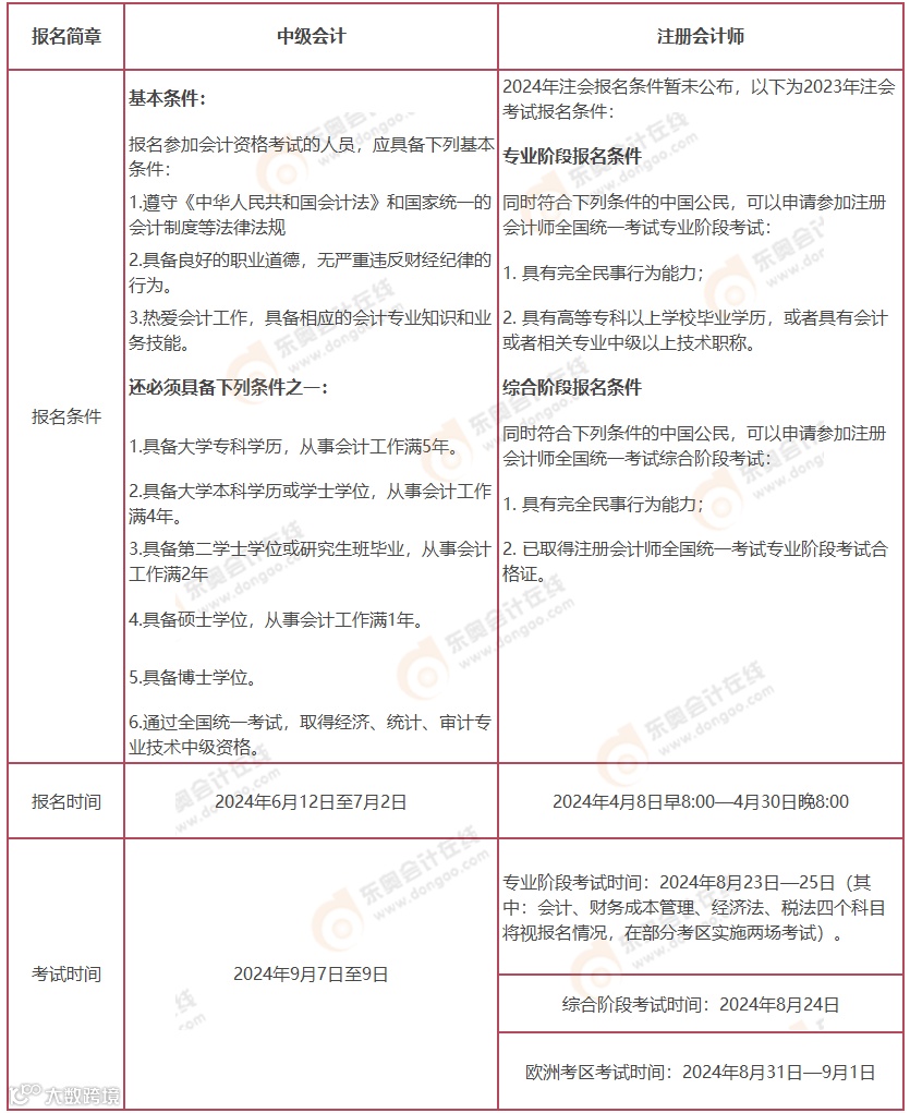
中级会计与注会考试政策对比
要想一备两考就要提前了解相关考试政策,为了帮助各位考生更好的了解中级会计与注会,奥奥整理了以下内容,快来看看吧!
从报名时间和考试时间上来看,两者并不冲突,学有余力的考生可以根据自身情况,规划备考方案,优先学习自己较为擅长的科目。
注会考试与中级会计考试两者考查侧重点虽然有所差别,但是两者部分科目的契合度极高,只要合理搭配、认真备考,相信同取两证也可实现!
扫码进入东奥中级备考群
get更多中级备考干货&最新资讯
👇👇👇
中级、注会考试科目知识分析
很多不了解跨考的考生可以会发出疑问,为什么每年都有部分考生热衷于同时备考注会和中级会计?是有什么备考秘诀吗?
没错,还真有,今天奥奥就带着大家一起看看中级会计和注会跨考的背后秘密!
01
证书含金量:中级+注会=无敌?
“中级会计+注会=无敌”?这个公式是很多考生根据财会类证书的含金量总结的。其实注会和中级会计可以看做是财会领域证书的两个体系。
中级会计是职称类体系。在企事业单位中,职称类证书是一个必要或加分条件,对于企业会计人员来说,想要从基层岗位向管理层岗位晋升,也需要通过中级会计职称证书来证明自己的专业能力,因为很多企业将中级会计职称作为硬指标。
注会则是专业体系。作为“财会第一考”CPA拥有其他证书都不具备的签字权,而知识领域的广阔,也会对持证人的个人财会领域眼光和职业生涯发展有着推动作用。
由此可见,国企、事业单位等单位更加看中职称类证书,而事务所、私企、外企等更加注重专业证书。而“中级会计+注会”,这个搭配,就可以在财会领域的任何一个性质的单位证明考生自身的实力。
02
科目匹配度:1个中级=1/2注会
从考试科目的匹配程度来看,中级会计科目和注会考试的部分科目匹配度非常高,只是考试考察的侧重点有所不同,备考方法上会讲一些策略,一定能大大节约备考时间。其中:
🔍《中级会计实务》与注会《会计》契合度大约89%
中级会计比照注会的内容少了大概5章的内容,这五章大概分值为10分,不属于重要章节;换句话说中级在2022年的新增后,内容的广度和注会差不多,只不过注会的内容照中级会计更深,需要了解到的层级更多。
但总体上内容是越来越接近,备考中级会计考生可以前期以注会学习为主,在注会考试后系统的做中级会计试题,感受中级会计的考试特点与方向。
🔍中级《财务管理》与注会《财务成本管理》契合度70%
中级会计财管内容更广,注会财管内容更深,可能也是注会分为6科,术业有专攻,而中级财管想要包含更多的内容所以就显得各种知识的概念定义特别多,二者的考试差异也就在这体现。
中级会计财管侧重对教材原文的考查和计算,而注会财管计算量是最大的。
所以备考时可以以注会的财管为主。中级会计财管和注会财管考查的主要都是单一知识点,注会的财管侧重考查计算,其次是理解分析,而中级的财管侧重考查教材原文,其次是计算。
🔍中级《经济法》与注会《经济法》契合度60%
经过2022年的调整后中级会计整体上越来越往注会靠拢。
学习时以注会学习为主,注会考后转战回中级会计,看一遍不同的内容,然后做真题。相当于你付出了1.2-1.5倍的努力就能拿到2份的成功。
中级的经济法部分相比于注会比较简单,且80%以上都是对单一知识点进行考查,跨知识点也是章节内跨知识点,而注会会有跨章节考查。
从以上内容中,我们可以看出中级和注会有很多内容都是重叠的,所以无论是中级注会一备两考,还是注会考后考中级,都是不错的选择。
决定一备两考后,最重要的就是坚定备考决心,切忌犹犹豫豫,一定要坚定自己的信念。祝愿各位考生在考下中级会计师证书的同时,也能顺利拿下注册会计师证书!
🏆24年中级好课力荐 · 畅听无忧班
24年东奥中级课程全新升级
畅听无忧班,现已开班!
东奥王牌班型,适合各类基础学员,
三科联报、畅听两年。
正值财会狂欢节,财会考生专属福利来了!
15位东奥名师尽在畅听无忧班!
考前享【权威名师•逆袭集训】课程!
送12册好书,每科4册,
《轻一》、《大通关》任选,
分阶段包邮到家!!
点击菜单栏【财会狂欢节】
了解详情
|本文由东奥会计在线(ID:dongaocom)整理发布。
若须引用或转载,请务必与我们联系并在文首注明以上信息。未经授权擅自转载者将被依法追究法律责任。

