
重庆市艺术类招生专业考试分为我市专业统考和招生学校专业校考。专业统考由市教育考试院统一组织,委托考点具体实施。
小编提醒考生:专业校考由招生院校自行组织,报考条件及考试安排详见学校招生简章。
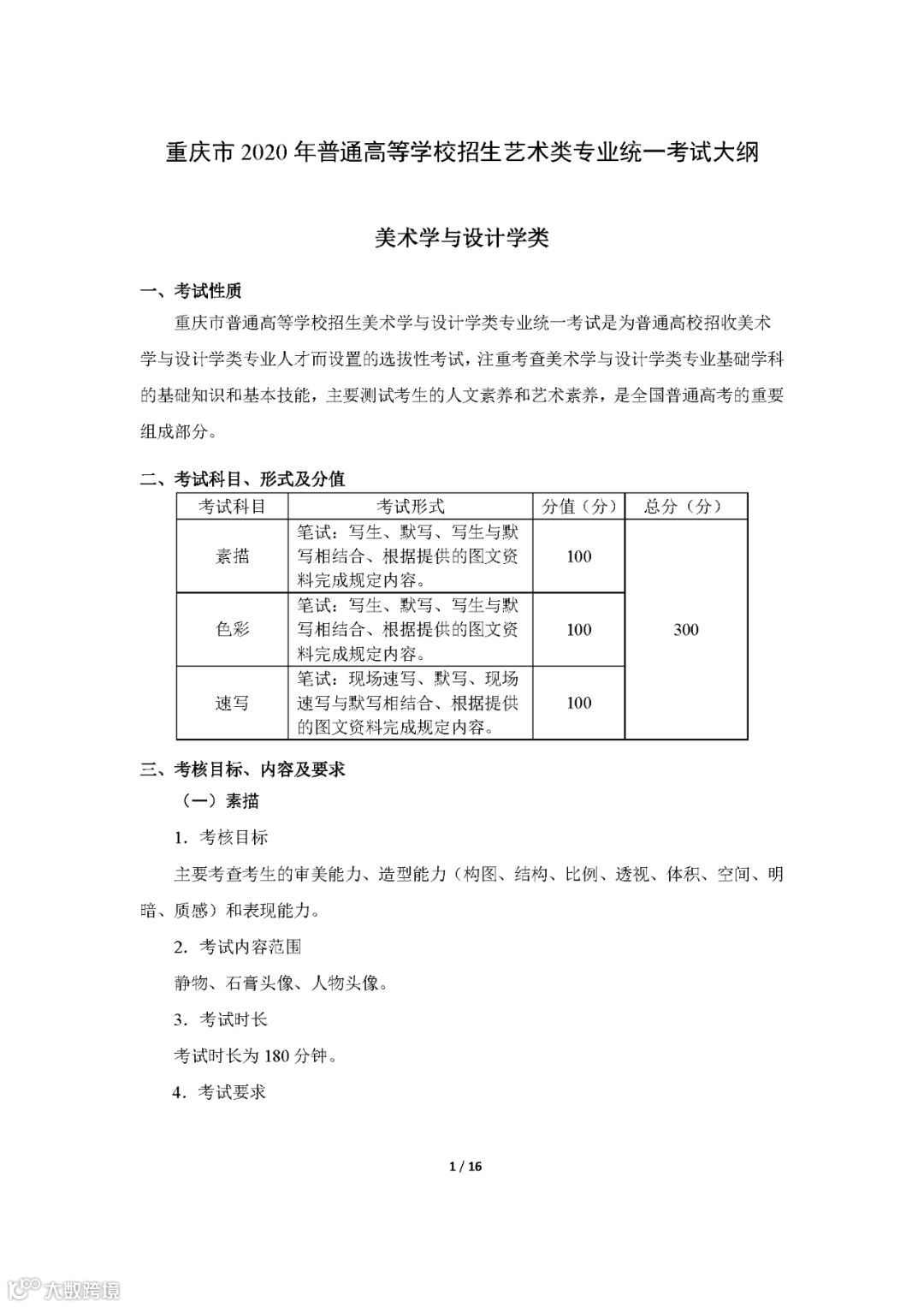
报考类别
我市艺术类专业统考共设5个类别:美术类、音乐类[音乐学、音乐表演(声乐)、音乐表演(钢琴)、音乐表演(器乐)]、编导类、影视类(表演、播音与主持艺术)、舞蹈类。
除我市统考未涉及艺术类专业外,其他艺术类考生均需参加我市专业统考。校考专业类别及报考要求以学校招生简章为准。
报名时间
2019年11月9日至18日完成普通高考报名和指纹采集;
2019年11月22日—25日完成艺术类专业考试信息采集。
专业统考考点设置
美术类:四川美术学院、重庆师范大学、重庆电子工程职业学院、重庆城市管理职业学院
音乐类:西南大学
影视类:重庆大学
舞蹈类:重庆大学
编导类:重庆邮电大学
专业统考考试时间

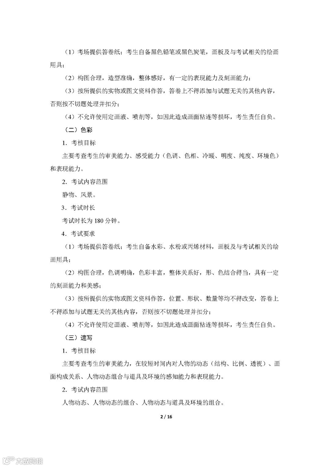
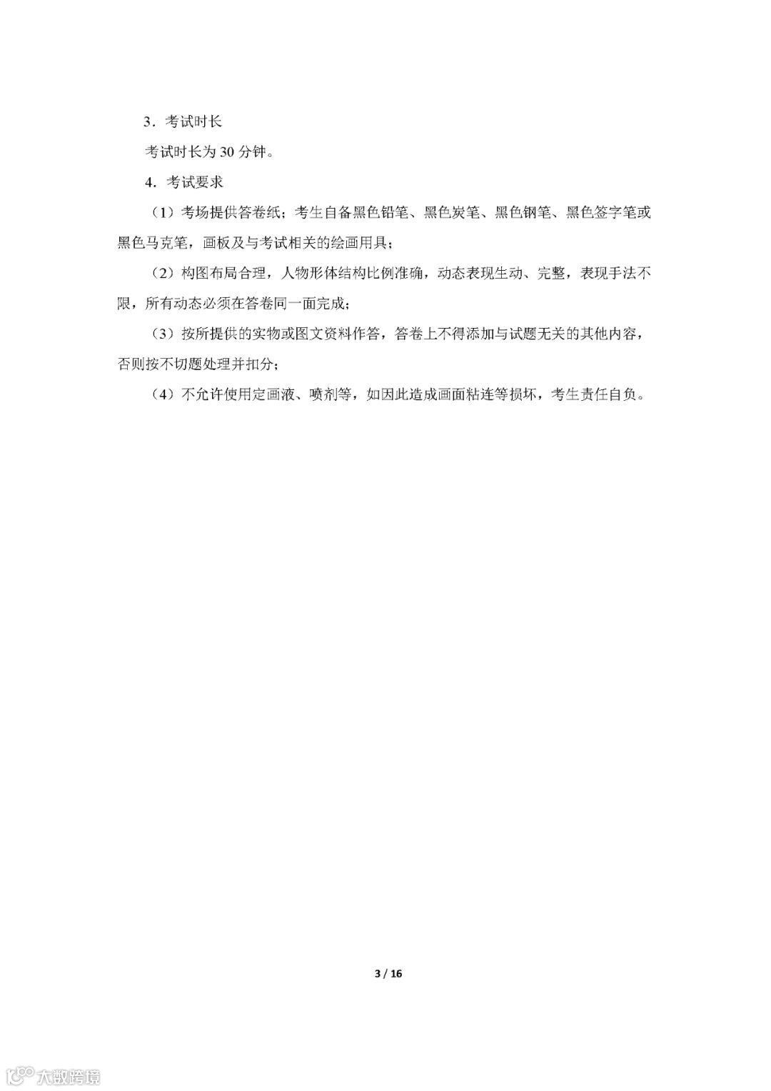
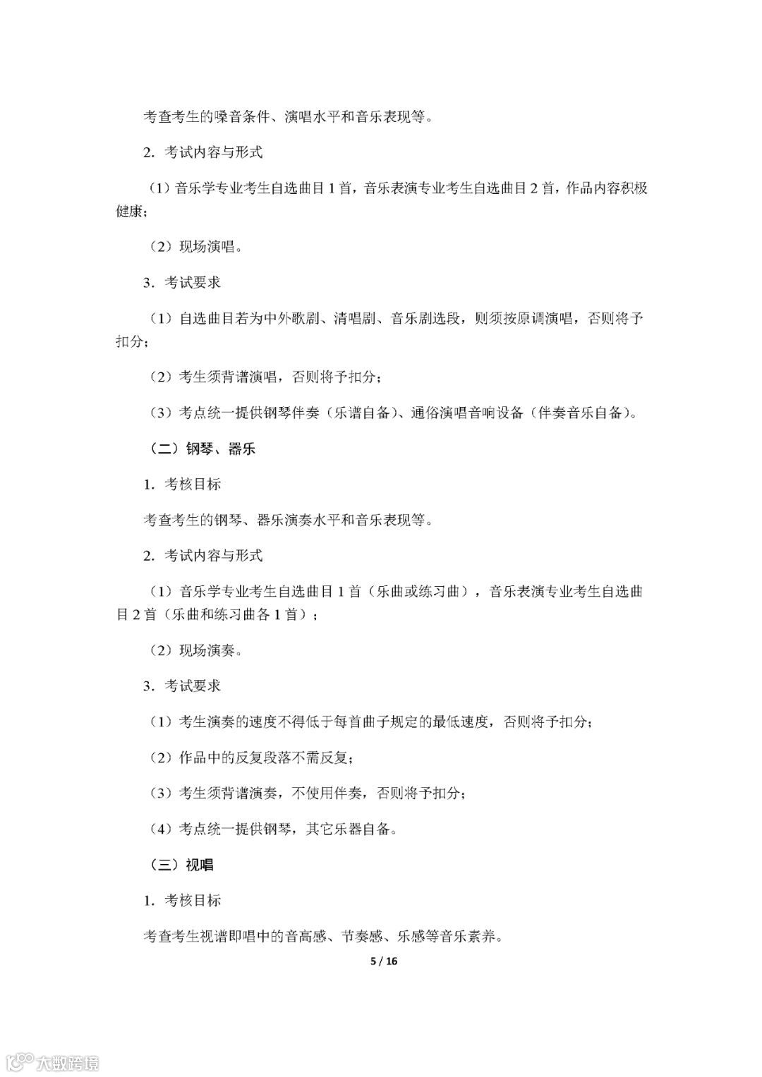
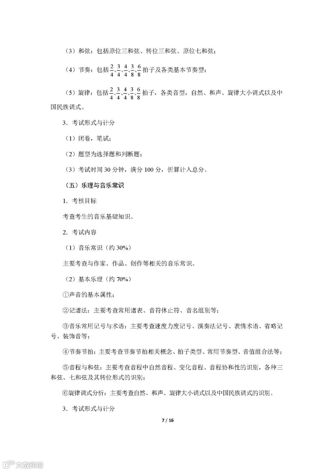
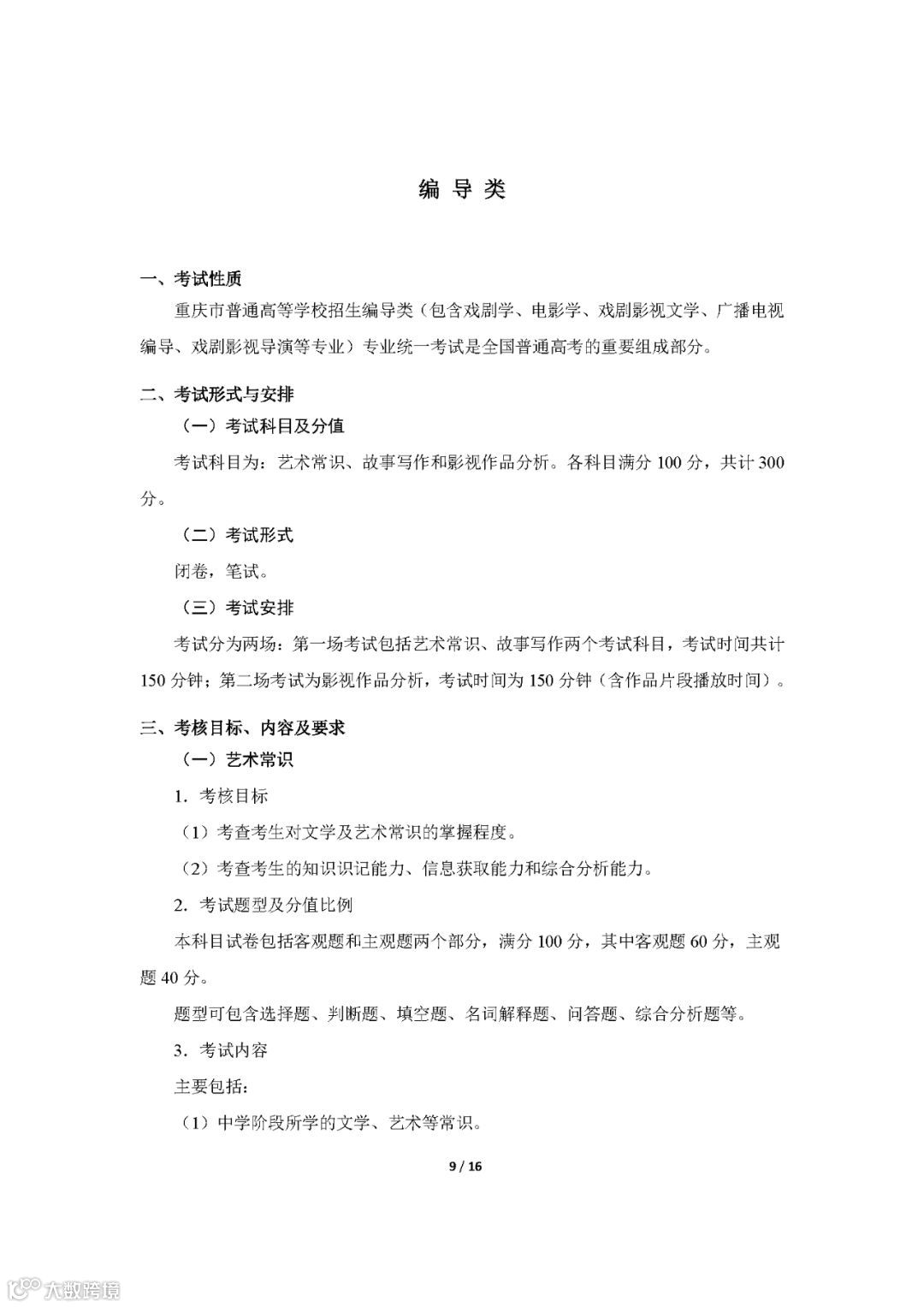
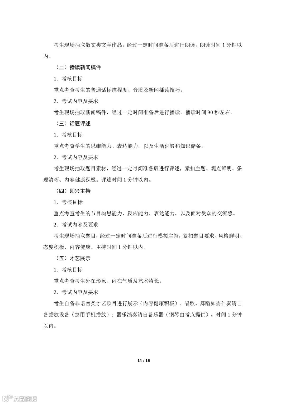
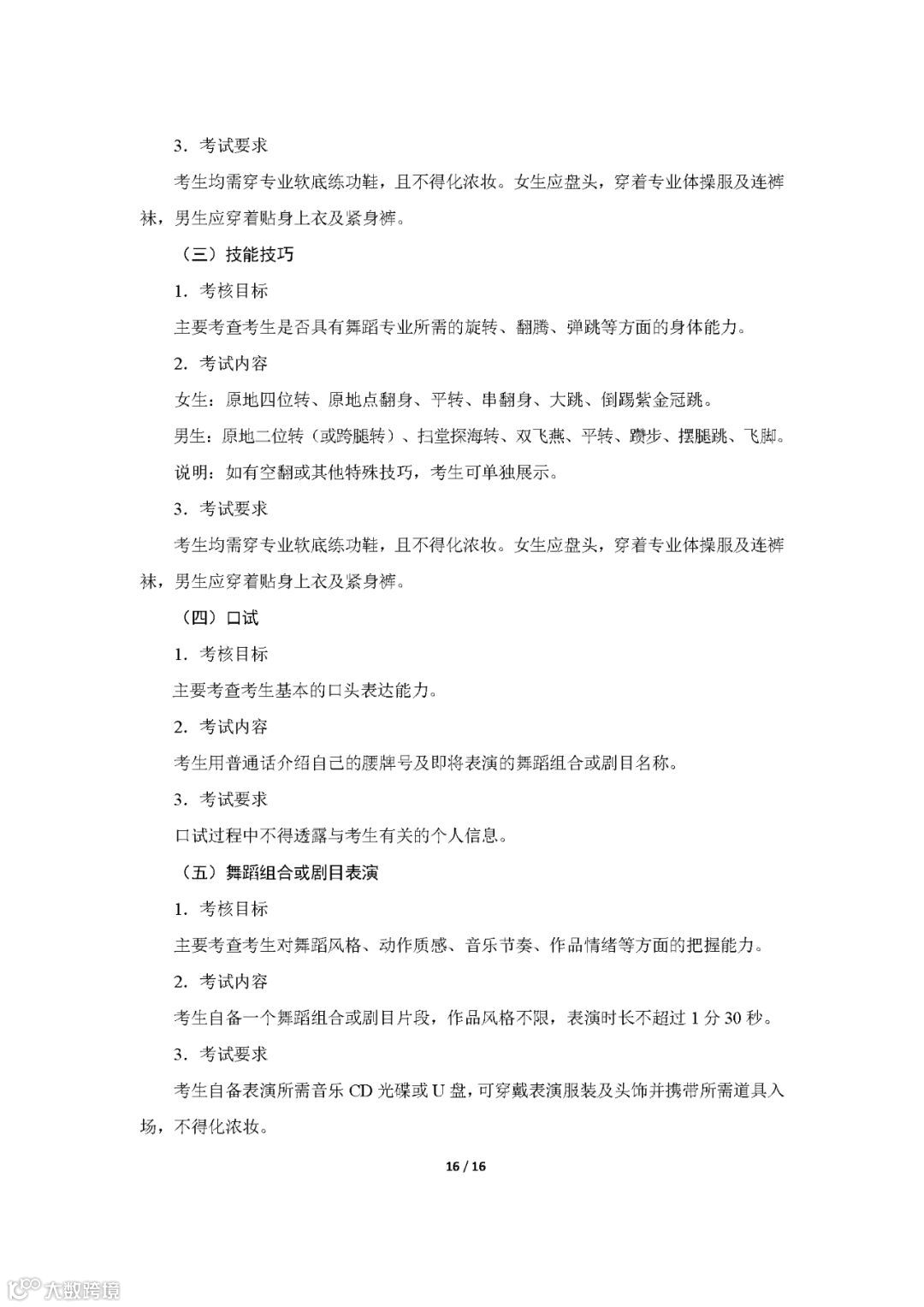
专业统考考试科目、形式及分值

青云汇app艺术专版新版即将上线,大家可以下载青云汇app,查看更多院校招生章程、录取详情、招生计划、历年录取......(文末附下载链接)





















来源| 重庆招考
“阅读原文”,下载青云汇APP

