24年初级轻一现货!限时5折,书课齐配,高效备考,点击上方图片了解👆
距离24年初级考试仅剩72天!无论大小考试,提前做好准备是刚需,临时抱佛脚,考试通关的概率极低。
为了帮助大家在考前充分掌握各科知识点,小奥特为考生们带来了《初级会计实务》考情分析、核心考点等,各位考生们赶紧来看一下吧!
《初级会计实务》科目特点
知识基础,难度相对较低
初级会计实务中收录的内容主要是企业会计中最基础的内容,相较于中级、注会来说,其难度较低,通过考试相对轻松。
题型简单,得分容易
题目包括单项选择题、多项选择题、判断题和不定项选择题,不涉及需要列示计算过程或账务处理的主观题,并且多项选择题和不定项选择题中,少选会得相应分值,这对考生通过考试是极为有利的。
理解与记忆并重
初级会计实务中,涉及较多会计基础理论知识,需要考生予以记忆。
同时还涉及较多具体业务的账务处理,考生需要对不同的业务进行分析,熟悉相关账务处理,理解内在逻辑。
考生需要同时注重记忆与理解的能力,不能纯靠死记硬背。
《初级会计实务》
题型题量及评分规则
题型题量
2024年初级会计考试有四类题型,分别是:单项选择题、多项选择题、判断题和不定项选择题。
以下题目数量及分值依据往年考试整理,仅供参考:
评分规则
各章重要程度
《初级会计实务》
题型题量及评分规则
注重对基础知识点的考查,重者恒重
初级会计考试作为财会行业的入门考试,其所收录的知识多为基础理论内容,整体难度偏低。
对于一些重点内容,如存货、固定资产、收入等,几乎每场考试都考,考生在备考时,应对重点内容进行全面、系统地掌握。
考题灵活多变,但万变不离其宗
考题对同一知识点可能从多种角度进行考查。例如,针对“固定资产折旧”这个知识点,可以分别考查折旧金额的计算、账务处理和折旧范围等多个要点。
考查时可能还设有“陷阱”,如“固定资产更新改造”知识点中,考生应关注题干中被替换部分的相关条件是账面价值还是原值等。
考生需要在理解知识点的基础上灵活掌握,并配以必要练习,切忌死记硬背。
命题具有一定的综合性
题目可能会涉及两个或两个以上知识点的联合考查,特别是不定项选择题,经常将多个知识点混合考查。
例如,存货、收入、应付职工薪酬、财务报表可以在同一道不定项选择题中出现,固定资产、无形资产、财务报表也可以在同一道不定项选择题中考查。
考生应先打好基础,在充分理解每一个知识点的基础之上,逐步掌握各个知识点之间的关联关系,进而掌握做题思路,做对题目。
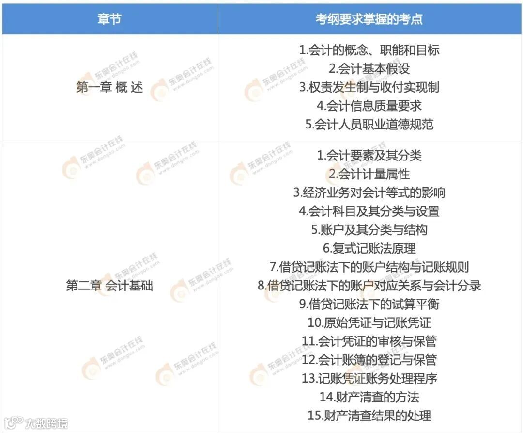
要求掌握的考点
小奥为大家整理了《初级会计实务》的考纲要求掌握的考点。
提示:《经济法基础》相关内容明天持续更新,请大家及时关注。
24年初级轻一书课包现货上市!
🔥拿到新版《轻一》
才是真正备考的开始!!
🔥现货5折,仅需98元!
👇点击图片立即购买👇
| 本文由东奥会计在线整理发布。
若须引用或转载,请务必与我们联系并在文首注明以上信息。未经授权擅自转载者将被依法追究法律责任。东奥会计在线保留所有权利。

