CMA认证被纳入北京市紧缺人才名录,持证者可获得“北京绿卡”,并享受企事业单位人才奖励政策!我们一起来了解一下吧!
1、CMA持证者已被北京市定义为紧缺人才。
2、中国籍持证人员可纳入本市工作居住证(“北京绿卡”)办理范围。
3、北京市工作居住证持有者享受与北京户口同等待遇享受政策。(可在北京买房、购车、免子女借读管理费,可参与在京人才培养计划等)
4、持证者可享受北京市保障支持。
拥有CMA有哪些好处?
2023年9月,北京市人力资源和社会保障局印发《北京市境外职业资格认可目录(3.0版)》,CMA再次位列其中。
其实,北京有关CMA的人才引进政策早在2021年就已出台。《国家服务业扩大开放综合示范区和中国(北京)自由贸易试验区境外职业资格认可目录(1.0版)》,就把CMA纳入其中。
如今认可目录已从1.0升级到3.0,CMA一直是目录内的紧缺人才,可享受以下便利化服务:
1、中国籍持证人员可纳入本市工作居住证办理范围。
北京市工作居住证俗称“北京绿卡”,持有者享受与北京户口同等待遇享受政策:
享受买房待遇(个人可购一套,以家庭为单位可购两套,且不受五年社保的限制);
享受买车待遇,摇号上北京牌照;
享受子女上学待遇,不用付高额的借读费;
可参加在京人才培养计划,并可参加本市有关人才、专家奖励项目的评选等。
2、享受北京市保障支持。鼓励本市行业部门、企业事业单位在创新创业、人才培养、子女入学、社会保障、评价激励等方面给予其支持和保障。
3、本市用人单位可根据工作需要,对符合对应条件的人员按照相应专业技术岗位任职条件和聘任程序,择优聘任相应级别专业技术职务。
北京市人力资源和社会保障局事业单位人事管理处四级调研员容端在接受IMA专访时谈到,“北京市工作居住证上在办理是有限制性条件的,要求具有本科以上的学历以及相关的工作经验,对企业还有一些要求,但是对于《北京市境外职业资格认可目录(3.0版)》里的这些人才,不限制学历条件,只要你持有目录内的职业资格证书,就可以去申请办理。”
除此外,人社局还鼓励在京的企事业单位优先聘用持有《目录》内这些职业资格的人员,在相关的方面给予一些人才奖励、激励方面的政策支持。
这对于在京工作的职场人士来说,无疑是重大利好消息,让CMA持证者能够实实在在地享受到福利保障。
容端处长还表示,他与一些持证人交流时发现,有一些不在北京的单位,比如一些央企、事业单位,也参考了北京的政策,持证人在拿到职业资格证书之后对应了相应的职称,企业也好、事业单位也好,都给予了相应的奖励。
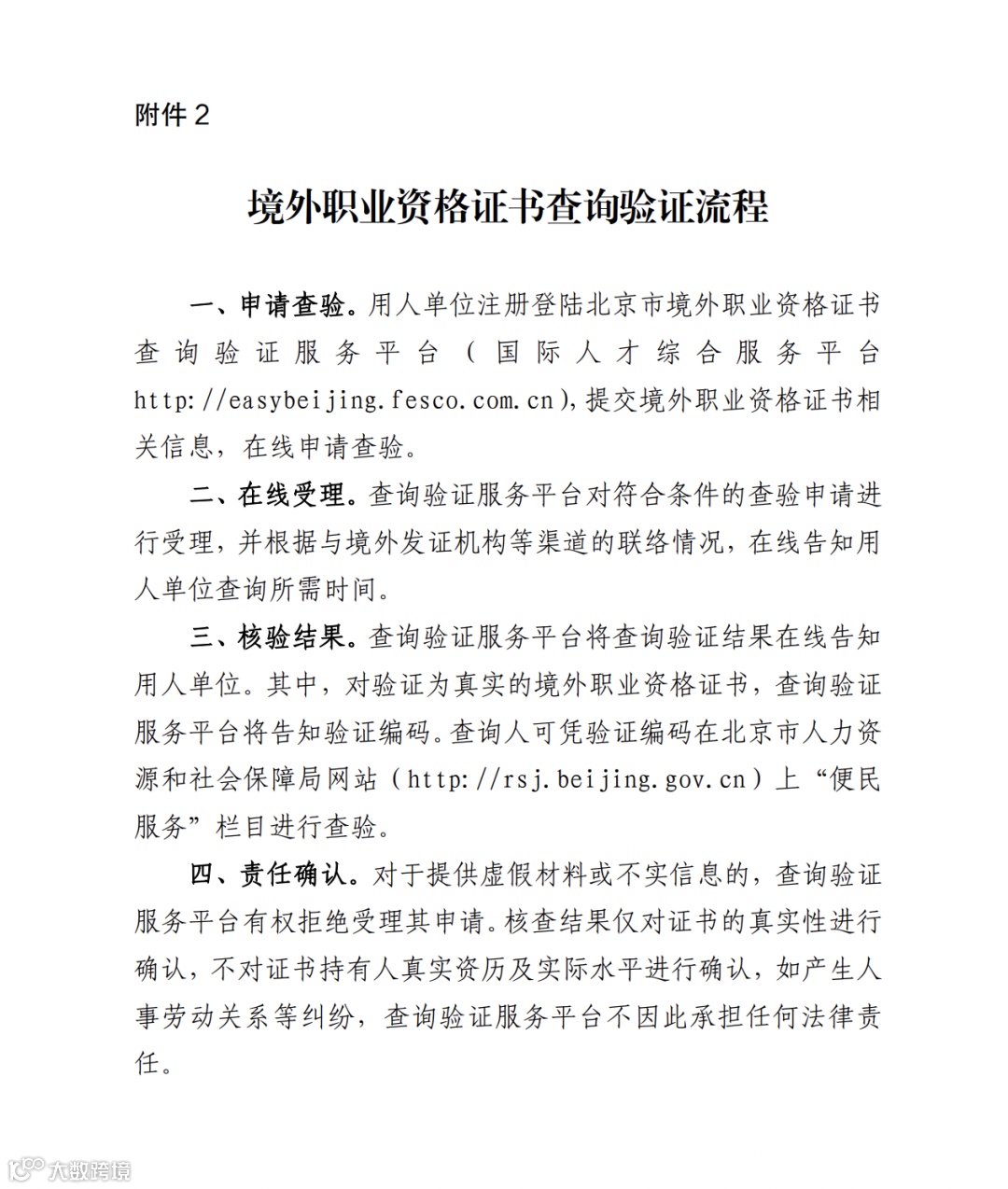
境外职业资格证书查验流程
查验流程:建立境外职业资格证书查询验证服务平台,对《目录》内境外职业资格证书的真实性提供查询验证服务,具体查询验证流程如附件2:
多地发布对
CMA持证人才的利好政策!
除北京外,其他省市也都向CMA持证人才纷纷抛出橄榄枝,上海市将CMA列为金融类紧缺人才,在居留、出入境、工作许可证、落户、安居等方面提供更多支持和便利;浦东新区将CMA列为境外职业资格证书认可清单和紧缺清单,对CMA持证者开启落户办理绿色通道。
宁波对2018年10月11日后(含)取得CMA证书者,审核通过后发放1万元奖励,迄今为止,已有349位持证者领取到现金奖励!此外,厦门、泉州、云南、深圳罗湖区、成都天府新区还有购房补贴、培训补贴、人才成长补贴等多种现金福利。
浙江、海南、昆明、南京等地把CMA持证者作为高层次人才,享有相应的政策支持和服务保障;中央机关及其直属机构、深圳市税务局2022年的公务员招考公告中,CMA成为多个报考职位备注资质之一。
为何各地政府都对CMA人才青眼有加?
这与国家的发展阶段有关。我国当下正处于经济转型期,需要摒弃以往粗放的发展方式,向高质量发展转变,这种转变落实到企业层面,就需要大量的精财务、懂业务、会管理、能决策的综合型人才——管理会计。而CMA则是管理会计的权威认证!
CMA是美国注册管理会计师认证,持证者遍布全球150多个国家,得到众多跨国企业财务高管的广泛认可,是财务及管理专业人士的“国际通行证”。
更重要的是,CMA知识体系侧重预算预测、内部控制、决策支持、风险管理、成本分析等内容,涵盖了中级、CPA、ACCA等其他财会类证书未涉及的内容。用管理思维看待财务,深入业务,才能发现数据背后的经营问题,提供解决方案,在实际工作中体现出它强大的实操性。
"CMA不仅仅是一纸证书,它更是一把开启职业发展大门的金钥匙,是提升团队整体实力的助推器,也是助力国家经济转型的重要力量。如果你对自己的职业发展感到迷茫,不妨选择CMA作为突破口,通过学习CMA来拓宽视野,提升思维,用更全面的知识体系来武装自己。
对于财务人员来说,掌握必备的知识和技能是职业生涯成功的关键,作为一个财务人员应积极学习使用这些工具,提高工作效率和准确性,为企业的决策提供更有力的支持....
现在免费赠送财会学习包
仅限前100名可领取!
点击下方卡片
发送:222
即可获得财会学习包领取入口
👇👇
(东奥税务师)
1、财务成本核算
2、Excel函数应用
3、甘特图
4、财务报表分析
5、180个企业税务筹划最全案例
6、总结汇报
现在免费赠送财会学习包
仅限前100名可领取!
|本文由东奥会计在线(ID:dongaocom)整理发布。
来源:东奥会计实操。若须引用或转载,请务必与我们联系并在文首注明以上信息。未经授权擅自转载者将被依法追究法律责任。

