东奥24年中级新课现已开班,进入公众号,点击菜单栏了解详情!
24年中级备考已经进入到了预习阶段,每天进行打卡学习的小伙伴们也是越来越多!
图片来源:新浪微博
但是在备考之余,一些重要的考试安排和值得注意的事件,大家一定要了解!话不多说,进入今天的主题↓
关于2024年中级会计考试的安排!
备考前第一件事——整体了解中级考试!先来了解中级考试重要时间节点吧!
新版教材上市
2023年中级新版教材上市时间为2023年4月26日,预计2024年中级新版教材也将于4月发布。
基础阶段备考时,注意了解教材框架结构,便于章节知识点的串联;明确教材新增或变化知识点,新增内容很可能成为24年重点考核部分;通读教材并多读教材,全面学习并查漏补缺。
6月12日中级报名开始
2024年6月12日至7月2日“全国会计资格评价网”中级资格考试报名系统开通。
在上述时间内,各省级考试管理机构自行确定本地区的报名开始时间。考试报名统一在7月2日12:00截止,缴费统一在7月2日18:00截止。
报名开始后,请及早报名,如果在报名过程中遇到各类问题,可以有充足的时间解决,保证在规定时间内完成考试报名。
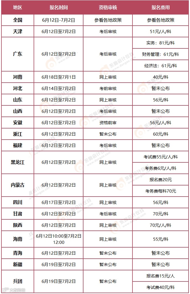
截止目前,已有以下地区发布了2024年中级会计报名简章。其中,大家要重点关注各地资格审核要求,按照规定时间完成资格审核,以免影响报名和考试。
8月13日前公布准考证打印时间
2024年8月13日前,各省级考试管理机构公布本地区中级资格考试准考证网上打印起止时间。
9月7日至9日考试
2024年9月7日至9日组织中级资格考试。
考试成绩查询
2024年10月31日前,完成数据核验及评卷质量抽查后,下发中级资格考试成绩,并在“全国会计资格评价网”公布。各省级考试管理机构同时公布本地区考试成绩、咨询电话和电子邮箱。
2024年中级备考已开启!
如何学才能提高备考效率?
想要备考24年中级会计考试,不论是“新手小白”还是“二战考生”,最需要的就是专业的学习指导和资料。
专业老师的指导,不仅能够帮助考生快速吸收消化学习的知识,更能延长知识记忆时间,优化思路,真正意义上的提高考生的备考效率。
🔔🔔🔔为了帮助24年中级考生顺利备考,24年东奥中级课程全新改版升级,正式上线!
正值东奥年货节,现购2024年中级新课全场享双十二底价!
1月31日前购中级【畅听无忧版班】限时享两大福利!
年货节限时享2大福利:
✅ 福利一:免费多送1年!购2年3科,享3年3科!
✅ 福利二:安心报考保障!如未报名成功,课程权益可冻结直到报名成功开通!
为什么选择畅听无忧班?
课程任性选!随心听!
15位东奥中级名师•尽在畅听无忧班!【人气名师班+轻一名师班】两个班次的东奥名师课程,随心畅听,学员可选择适合自己的老师进行学习!听课不纠结!
享【权威名师•逆袭集训】课程
课程由东奥轻一名师亲授,考前30天,通过“考点串讲、习题练习、终极模考、带划重点”4个步骤,带领考生进行「体系化、高浓度」集训!
送12册好书,每科4册
购畅听无忧班,送12册好书,每科4册《轻一》、《大通关》任选,分阶段包邮到家!
满满加赠好礼,让你安心备考
在【人气名师班+轻一名师班】所有服务基础上,畅听无忧班再享2023考季全部名师课程和无限次•专业人工答疑。
助力考生抢先备考,畅听23考季全部课程,教材下发前提前开学,还有专属答疑,疑难即刻解决,给你满满备考的“安全感”。
东奥年货节期间
购24年中级【畅听无忧版班】
还可领取年货节专享券
购课低至3.2折
活动时间截止到1月31日
大家千万别错过!!!
抓紧识别下方二维码
添加老师,领取课程优惠
及更多备考资料
↓↓↓
|本文由东奥会计在线(ID:dongaocom)整理发布。
部分内容来源于各地财政厅。若须引用或转载,请务必与我们联系并在文首注明以上信息。未经授权擅自转载者将被依法追究法律责任。

