24年初级10天临考密训!考试不过,免费重学;考试通过,学费全返!点击上方图片了解👆
初级考试倒计时10天!面对即将到来的考试,大家准备的怎么样了?
平常除了刷真题,做模拟试卷练习也是很重要的一环!不仅能帮我们检验知识点的掌握情况、提前熟悉题型。还能加深对知识点的理解和记忆,巩固知识点。给大家增加考试的信心!
最近很多小伙伴都在找的模拟题,奥奥给大家准备好了2024年模拟试题文档版!免费领取!!!速速下载吧↓
2024年东奥初级模拟试卷
一键免费下载!
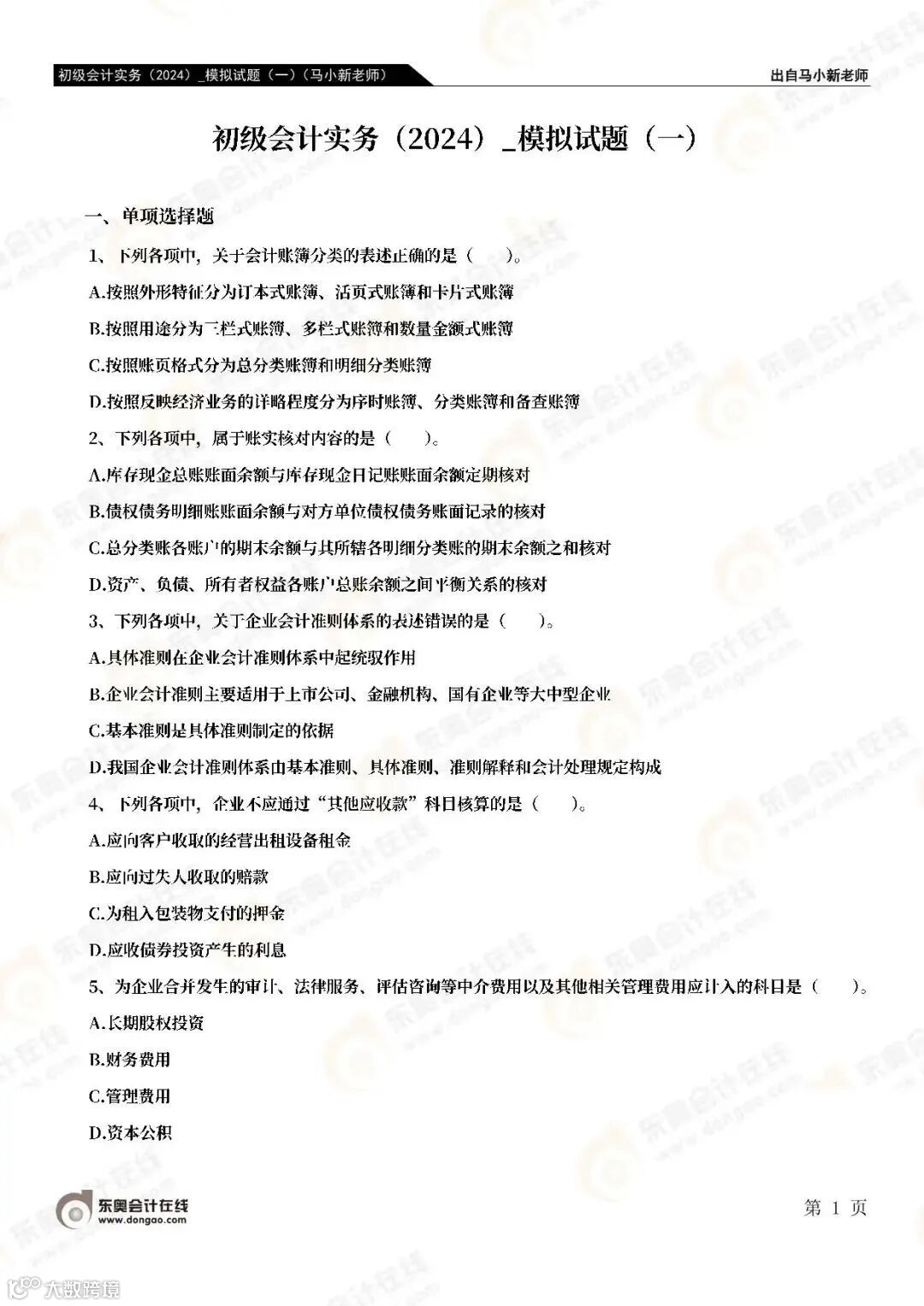
《初级会计实务》
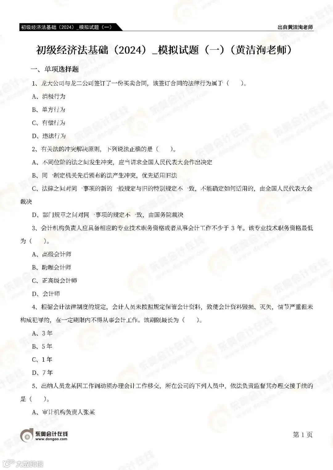
《经济法基础》
两份试题一共41页,末尾是带有答案和解析的!再也不怕错题啦~由于篇幅限制,上图为展示内容,快来看看如何领取全文档吧!
关注【东奥初级会计职称】公众号
聊天框回复关键字:模拟
👇领取PDF版本👇
模考多少分能过初级?
80分以上
如果考生多次模考成绩均在80分以上的话,在考前稳住心态,多做题保持手感,基本没问题!
60-70分之间
如果模考成绩在60-70分之间,说明掌握的知识点并不全面、也不够扎实,为了顺利通关,大家还得继续努力才行,建议针对薄弱部分再仔细巩固一下。
60分以下
如果模考成绩在60分以下,最后阶段必须咬紧牙关往前冲,可以把精力放在分值高,好短期提升的重点上。
温馨提醒
模拟测试的目的是为了帮助大家检验知识点的掌握情况,方便考前集中查找备考短板,模拟试题的分数并不代表真正的考试成绩。
往年有的考生平时模拟测试都是50多分,但是真正考试的时候,却通关了。而有的考生平时模拟测试成绩都挺高的,结果却没有通过考试,所以,大家不用过于纠结模考成绩。
各分数段备考建议
模考成绩80分以上的考生
模考成绩在80分以上的考生,在考前这个阶段,可以针对自己的薄弱项进行专门的练习,保持做题手感,还要把复习完的内容,进行巩固,防止遗忘!
模考成绩60-80分之间的考生
这个分数段虽然是在及格线以上,但是前面也说了,模考成绩不代表真正的考试成绩。初级会计考试考查范围广泛,可能教材上的某一句话都会成为出题的点,如果大家掌握的不够透彻,而考试时偏偏遇到了,可能就会与证书失之交臂。所以,为了保证顺利通关,大家在考前这个阶段,还是要努力学,除了把重点学好之外,还要对细微之处的考点进行学习。
模考成绩低于60分的考生
模考成绩低于60分的同学,要么是没有复习完教材,要么是复习的时候,掌握的不够好。建议大家去听课,跟老师去学。想要完整的把课程听一遍,是来不及了,建议放弃性价比低的章节,直接倍速听基础班的重点章节,或者直接去听冲刺班的课程,还要把课堂上老师们配的例题,完全消化掉。
初级考前,火速出击
东奥「公益冲刺组合课」重磅来袭!
考前只有不到两周的时间了,怎么样利用好这段时间进行充分的复习?
东奥深知大家的苦恼,为了让初级学员能更好的应对考试,东奥为24年初级学员「全程陪考」从考前冲刺-陪考-考后复盘都有「详细的」「精华的」直播课!
5月8日-5月17日,东奥「公益冲刺组合课」重磅来袭!
■ 终极模考(5.8-5.10)
■ 考前5天提示班(5.11-5.14)
■ 考前畅谈(5.8-5.10)
■ 疯狂带背(5.16-5.17)
考前10天的重要时期,东奥名师全程陪考!带你考前抢分、终极提示,得分点串联梳理!以及心理疏导减压、考后总结复盘!
👇直播详细课表如下👇
「5月8日 晚上19:00」
马小新老师带来终极模考讲解~
答疑解惑,稳抓最后冲刺
点击卡片立即预约
👇👇👇
| 本文由东奥会计在线整理发布。
若须引用或转载,请务必与我们联系并在文首注明以上信息。未经授权擅自转载者将被依法追究法律责任。东奥会计在线保留所有权利。

