东奥24年中级《轻一》已经现货,单购5折,点击上方卡片进行购买↑
近期,奥奥收到了很多中级“小白”考生的留言,大家对于2024年中级会计考试还有很多疑问:
今天奥奥就对大家疑问最多的内容进行解答,希望可以帮助各位萌新小伙伴们,大家也可以扫码进入24年中级备考群,获取更多专业解答~
扫码进入东奥中级备考群
get更多中级备考干货&最新资讯
👇👇👇
2024年中级会计考试时间安排!
根据财政部发布《关于2024年度全国会计专业技术资格考试考务日程安排及有关事项的通知》可知:2024年中级会计考试报名时间为6月12日至7月2日,考试报名统一在7月2日12:00截止,缴费统一在7月2日18:00截止。
图片来源:财政部
奥奥还对2024年中级考务安排进行了梳理,有需要的小伙伴可以收藏查看哦~
✦
•
报名时间:6月12日至7月2日,考试报名统一在7月2日12:00截止,缴费统一在7月2日18:00截止。
准考证打印时间:8月13日前,各省级考试管理机构公布本地区中级资格考试准考证网上打印起止时间
✦
•
考试时间:9月7日至9日,共3个批次!(⚠️福建、上海两个地区仅2个考试批次)
考试时长:《中级会计实务》科目考试时长为165分钟,《财务管理》科目考试时长为135分钟,《经济法》科目考试时长为120分钟。
✦
•
评分标准:9月20日前,召开全国评卷会议,部署中级资格考试评卷工作,印发主观试题标准答案和评分标准。
考试评卷工作:2024年10月12日前,各省级考试管理机构组织完成本地区中级资格考试评卷工作,向财政部会计财务评价中心报送评卷数据,并附本地区上报数据统计汇总表、数据上报清单及评卷工作的书面报告。
考试成绩公布时间:2024年10月31日前,完成数据核验及评卷质量抽查后,下发中级资格考试成绩,并在“全国会计资格评价网”公布。
以上是2024年中级考试的整体安排。但是各地的考务安排并不统一,我们一起来看具体情况!
2024年中级会计考试
各地报名简章汇总!
截至目前,已经有33地公布了中级考试报名简章!奥奥对各地的最新考务安排进行了汇总,其中包含报名时间、资格审核、报名费用!一起来看↓
大家一定要仔细查看当地规定,牢记报名时间及要求,防止错过报名!
长按识别下方二维码
发送关键词:考务
查看各地24年中级各地考务公告
👇👇👇
新增知识点成焦点!
中级会计考试“宝藏”等你来挖!
中级会计考试备考之路,常有“考新考变”之说,也就是说,教材变动的部分,尤其是新增的内容,在历年考试中占据重要地位。
因此,面对新增考点时,需深入剖析,理解其背后的逻辑与原理。通过对比新旧考点,发现其中的差异与联系,从而更准确地把握考试重点。
下面是奥奥整理的2024年中级三科教材新增考点,一起来看!
1
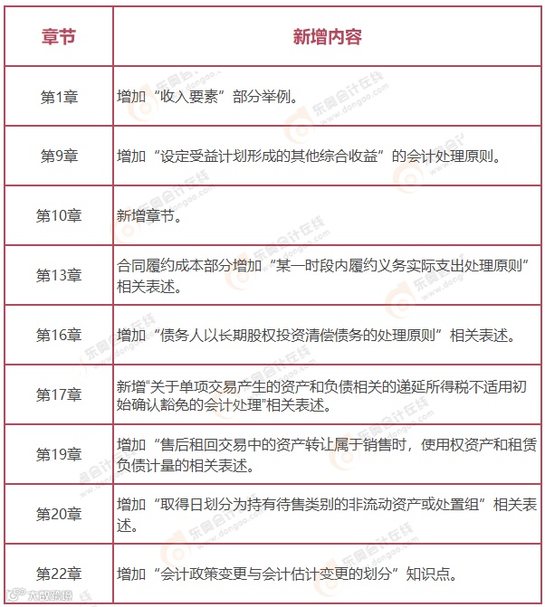
《中级会计实务》新增知识点
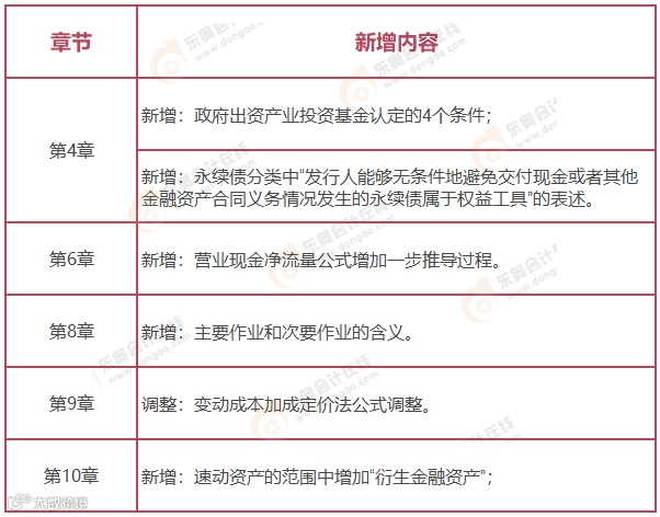
2
《中级财务管理》新增知识点
3
《中级经济法》新增知识点
教材的大幅变化虽对考生备考构成挑战,但也成为备考的指引。考生应紧盯新增内容,作为备考的重点,稳固基础,确保对新知识点的掌握。
如果大家在备考过程中还遇到什么问题,欢迎随时给奥奥留言哦~
🔥东奥24年中级《轻一》已现货🔥
24年中级《轻一》= 入门+考点+习题
每科共3本实体书
依据24年新教材,全新编写
从学到练,一站全含!
2024新版轻一,
东奥3大「名师」倾力打造
现阶段购书
赠送「核心要点·专题班」课程
单购5折·劲享双11返场价!
3科联购·5折之上,再减¥30!
点击图片立即了解
👇👇👇
| 本文由东奥会计在线整理发布。
若须引用或转载,请务必与我们联系并在文首注明以上信息。未经授权擅自转载者将被依法追究法律责任。东奥会计在线保留所有权利。

