VIP冲刺抢分密训,考前学透90%以上核心考点!点击公众号菜单栏「VIP抢分密训」,立即查看!
📣2024年中级准考证打印提醒❗
截止目前,已经有25个考区开启准考证打印入口!还未进行打印的小伙伴请抓紧时间。
长按识别下方二维码
发送:准考证
获取中级准考证打印入口
👇👇👇
考试临近,不少小伙伴留言说想要各科考点总结、重难点汇总、思维导图等等等等…
别急!奥奥今天就为大家整合了中级考前7大件资料,都是沉甸甸的干货!都转发收藏起来吧!
在中级考试最后的冲刺阶段中,有一份浓缩重要知识点的资料会更加有利于大家复习。
东奥为大家精心筛选了《中级会计实务》和中级《财务管理》的高频考点,每科浓缩成最后10页纸!
无论你是打印下载反复翻阅,随时随地加深记忆。还是结合真题,边看边练,通过做题检验学习成果。都能让你在有限的时间里,掌握关键的知识!
《中级会计实务》
上图为内容预览,文末领取全部文档
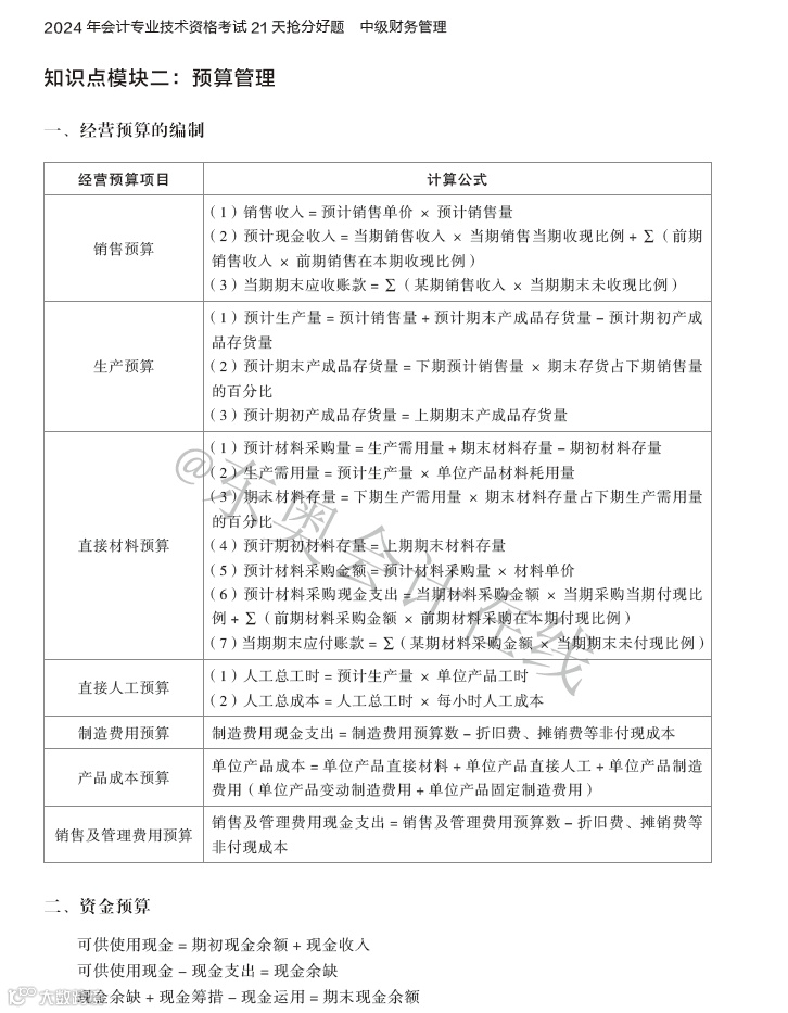
中级《财务管理》
上图为内容预览,文末领取全部文档
关注【东奥中级会计职称】公众号
发送关键字:十页纸
一键领取以上资料
↓↓↓
冲刺阶段,大家可以利用思维导图,重新翻看并回顾各科目考点,梳理知识框架!
向左滑动查看更多
由于文章篇幅有限
长按识别下方二维码
发送:冲刺
立即领取以上备考资料完整版内容
👇👇👇
中级会计教材章节多、内容全,其中很多知识点易错易混,为了帮助大家在考前理清思路,解决在备考过程中遇到的易错易混点,奥奥整理了各科目的易错易混知识点,帮助考生更好地辨析!
向左滑动查看更多
向左滑动查看更多
中级冲刺阶段备考缺少干货和指导?
现在可以扫码进入,
东奥黄洁洵、马小新老师粉丝备考群!
进群即可获取备考资料,
与其他考生一起交流备考心得,
冲刺路上一起并肩作战!
👇👇👇
中级会计知识繁多,但重难点突出,冲刺阶段考生更要梳理这些重难点内容,逐个攻克进行提分,奥奥整理了科目重难点问题,帮助考生进一步学习!
向左滑动查看更多
在最后的冲刺阶段,考生应该坚持实战训练,控制做题时间,提升应试能力!
向左滑动查看更多
由于文章篇幅有限
长按识别下方二维码
发送:冲刺
立即领取以上备考资料完整版内容
👇👇👇
📝主观题答题技巧:
📝客观题答题技巧:
◆ 因考试内容及政策不断变化调整,以上内容仅供考生学习参考,具体请以官方考试大纲及教材为准,祝大家早日取得中级会计师资格证!
🔥《轻松过关®四》正式现货🔥
无效刷题=白白浪费时间!!
学会刷题,找到适合的题至关重要!
在中级备考最后的23天里,
为了节省大家搜集题目的时间,
24年中级《轻松过关®四》正式现货啦!
东奥最强名师倾力撰写,
模拟好题➕精选考点,一步到位!
《轻四》包含6套模拟题和3套真题
现阶段购书还加送「名师解题班」
同时立享4大赠品
中级轻四限时秒杀,
现在购买可享受折上折
✨打开淘宝,搜索惊喜码200137✨
即可领券下单,马上开学!
👇👇👇
24年中级考试准考证打印入口开通!
速收!24年中级考试重要章节汇总!
必看!关于9月中级会计考试的重要提醒!
|本文由东奥会计在线(ID:dongaocom)整理发布。
内容来源于东奥会计在线。若须引用或转载,请务必与我们联系并在文首注明以上信息。

