注会30天抢分密训本周五正式封班,今年最后一次冲关机会,扫码了解👆
距离24年注会考试仅剩29天,备考时间严重不足,考生们每天为备考、生活、工作忙的身心俱疲,只为考试通关。
当然,中注协为了保障大家考试顺利进行,也开始行动了~
中注协开启2024年考试安排
7月15日—16日,2024年注册会计师全国统一考试组织管理工作培训班在贵州举办。
图片来源:中注协
公告内容:
7月15日—16日,2024年注册会计师全国统一考试组织管理工作培训班在贵州举办,中注协党委书记、秘书长江湧出席并讲话,副秘书长万文翔主持,贵州省财政厅党组成员、副厅长周学华致辞。31个省、自治区、直辖市注协秘书长或分管考试工作的副秘书长、考试部负责人及相关工作人员、中注协考试部及驻港办相关工作人员约100余人参加培训。
培训班总结了2024年上半年考试工作,对接下来的考试组织实施进行了部署安排,并围绕考试宣传与舆情应对、考试制度修订工作、考试安全管理、考生服务等内容进行了针对性培训。全体人员还就《注册会计师全国统一考试违规行为处理办法》等三项考试制度修订开展深入交流讨论。
这场培训班的组织意味着2024年的考试要正式开始了,各地注协要紧锣密鼓地安排考试了。
根据中国政府采购网上公布的中注协招标公告《2022-2024年注册会计师全国统一考试专业阶段试卷评阅项目公开招标公告》。
图片来源:中国政府采购
从中标信息看,今年依然是中南财经政法大学负责我们的阅卷工作。
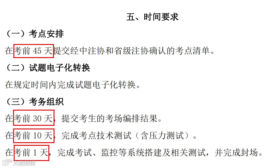
考务的时间安排如下:
在考前45天,提交经中注协和省级注协确认的考点清单。
在考前30天,提交考生的考场编排结果。
在考前10天,完成考点技术测试(含压力测试)。
在考前1天,完成考试、监控等系统搭建及相关测试,并完成封场。
各地注协已在为24年注会考试忙碌着,我们也在不分昼夜的努力着,注会考试冲鸭!
距离CPA考试仅剩29天!
该怎么学?
冲刺复习迫在眉睫!很多考生已经出现学不下去、不想学、学不会的情况,学习进度严重跟不上……
遇到以上情况,请大家不要焦虑!东奥【注会VIP30天·抢分密训】帮你渡难关!
12位东奥名师集结,高浓缩、超应试!两大版本(课程版/服务版)任选,助力极速冲关!
奥奥带大家一起了解此班的强力杀手锏!
30天·光速抢分课
临考争分夺秒,只用30天·助力学透整本书!
✅15天光速串讲:「逐章讲干货+专题式深度串讲」双模式极速串全书,课程内容覆盖全书90%以上核心考点,更快、更精炼、更全面。
✅10天黄金押题:精筛近10年1500+道真题,圈定200道/科「必刷题清单」,聚焦2类「极高频考点」直播带练。
✅5天疯狂带背:结合救命笔记完成第1轮粗犷记忆,构建基础记忆框架;然后通过诵念、解读、举例、应用等方法,完成第2轮「精细记忆」。
服务版再享50人小班+协议退费
<服务版> 在<课程版>所享受的服务基础上再享50人小班小班冲关服务+协议退费服务!全方位为考生冲刺备考“保驾护航”!
“日清日结”带冲法:每日1页任务清单班级督学、带打卡;以表格、图示等多种形式,带大家攻克难点;每日120min答疑时间,导师入群,点对点解决考生困惑。
三重·补基础服务:根据考生的测试结果提供补弱计划;开班前班主任,1对1回访给出提速建议;赠送基础速成班 40~60小时/科。
三轮“内部模考”:东奥独家内部模考卷,100%模拟考场体验,带考生提前适应,临考不紧张。
现在购买服务版,享受「超人性化」退费规则!只要当年内参加考试,分值≥40分但未通过的科目,即享全额退费!
今晚19:30
救‘命’压轴指导直播开启!
临近注会考试,注会考生开始焦虑纵生,此时,美食已不香,煲剧负罪感,就连睡觉都是梦中情题😂,注会考生真的太难了!
🌟焦虑星人来了
🌟每天不学习8个小时不敢上考场
🌟做题不会,听课崩溃
目前,很多考生不仅仅遇到以上的焦虑问题,在学习过程中也遇到了各种问题,自己无法独立解决,备考效率很低,陷入崩溃状态。
请大家不要慌,解决办法来了!
今晚(7月25日)19:30,张志凤、郭守杰老师2位东奥注会大咖老师,面对面做考前1个月「救命」指导,高效利用好最后30天!业内30年+的考试指导经验待输出!
点击卡片立即预约直播
|本文由东奥会计在线(ID:dongaocom)整理发布。
若须引用或转载,请务必与我们联系并在文首注明以上信息。未经授权擅自转载者将被依法追究法律责任。

