在注会考试最后的冲刺阶段中,有一份浓缩重要知识点的资料会更加有利于大家复习。
东奥为大家精心筛选了cpa会计、审计、财管、税法、经济法、战略6科的高频考点,每科浓缩成最后10页纸!
无论你是打印下载反复翻阅,随时随地加深记忆。还是结合cpa真题,边看边练,通过做题检验学习成果。都能让你在有限的时间里,掌握关键的知识!
《财管》
上图为内容预览,文末领取全部文档
《会计》
上图为内容预览,文末领取全部文档
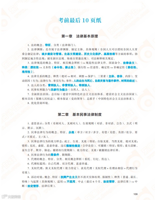
《经济法》
上图为内容预览,文末领取全部文档
《审计》
上图为内容预览,文末领取全部文档
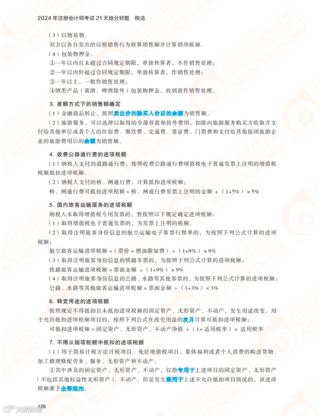
《税法》
上图为内容预览,文末领取全部文档
《战略》
关注【东奥会计在线】公众号
发送关键字:十页纸
一键领取6科资料↓
更多其他干货资料请戳👉注会考前干货合集
CPA全程陪考,一路护航!
考后及时交流!
从早到晚陪你考!在去考场的路上为你加油打气💪在考场外等候的你送去能量补给📕在考后第一时间考后交流🀄
📢📢📢8月23日-25日,每日7:00开启,东奥多位CPA名师将会在视频号、官网、微博3大直播平台全天互动直播,全程暖心陪你考!
学霸领学导师考前辅导,抓住考前1小时,争取再提5分!
带你串联回顾得分点,熟记考前重难点,查漏补缺!陪考具体安排如下:
此外,3天考试期间,东奥将每天进行考后即时复盘!
多位东奥名师带你聚焦前沿考情,与同学交流互动,具体复盘时间如下:
伙伴们,为避免错过直播,大家可以扫下方二维码提前入群,群内会实时提醒大家直播事项,还有更多考前资料哟!
今晚19:00,宋朝儒老师
在分享考前最后10页纸
点击卡片即预约直播
👇👇👇
明天12:00,张志凤老师
考前舒压,临考答疑,限时直播来了
抖音搜索🔍张志凤
提前锁定直播间
就近分配?!24年CPA准考证打印入口正式开通!
关于CPA考试成绩有效期!
中注协最新公布23年CPA考试分析报告
|本文由东奥会计在线(ID:dongaocom)原创发布。
本文内容来源于东奥会计在线。若须引用或转载,请务必与我们联系并在文首注明以上信息。

