点击上方图片立即估分对答案👆
24年注会考试已经结束,现在依然有不少考生还没有缓过来劲儿,做梦都在考试中😂
关于24年注会各科考试难度,估计很多小伙伴都想知道,奥奥在昨天做了一个小调查,咱们一起看看哪科难吧!
24年CPA考试各科难度排行
大家普遍认为最难的是…
昨日,奥奥就2024年CPA考试科目做了一个“难度调查”,共计7000+考生参与投票:
奥奥总结分析:
🔥整体科目难度:《财管》>《会计》>《综合一》>《税法》>《综合二》>《审计》>《战略》>《经济法》
❶其中,以计算量大闻名的《财管》投票占比43.4%,荣获考生心中难度排行榜第1名;
❷《会计》老大哥则以投票22.3%的占比,难度排行第2名;
❸《综合一》和《税法》则以8.1%、6.5%紧随其后;
《财管》投票量大是有原因的,根据考生们的反馈可知,今年《财管》的难度,妥妥再次刷新往年的认知。
👉计算量大,题读不懂!
👉会做的,没时间做!
👉已经准备好二战了
当然,无论难度如何,今年的考试都已经结束了。接下来大家要转变好心态,开始后面的战斗了!
24年CPA考试各科考情分析
了解考试方向
24年注会考试考情,东奥已经根据大家的反馈做了汇总,咱们一起看看每个科目考察的方向吧!
1、会计
《会计》第一批、第二批考情分析如下:
2、税法
《税法》第一批、第二批考情分析如下:
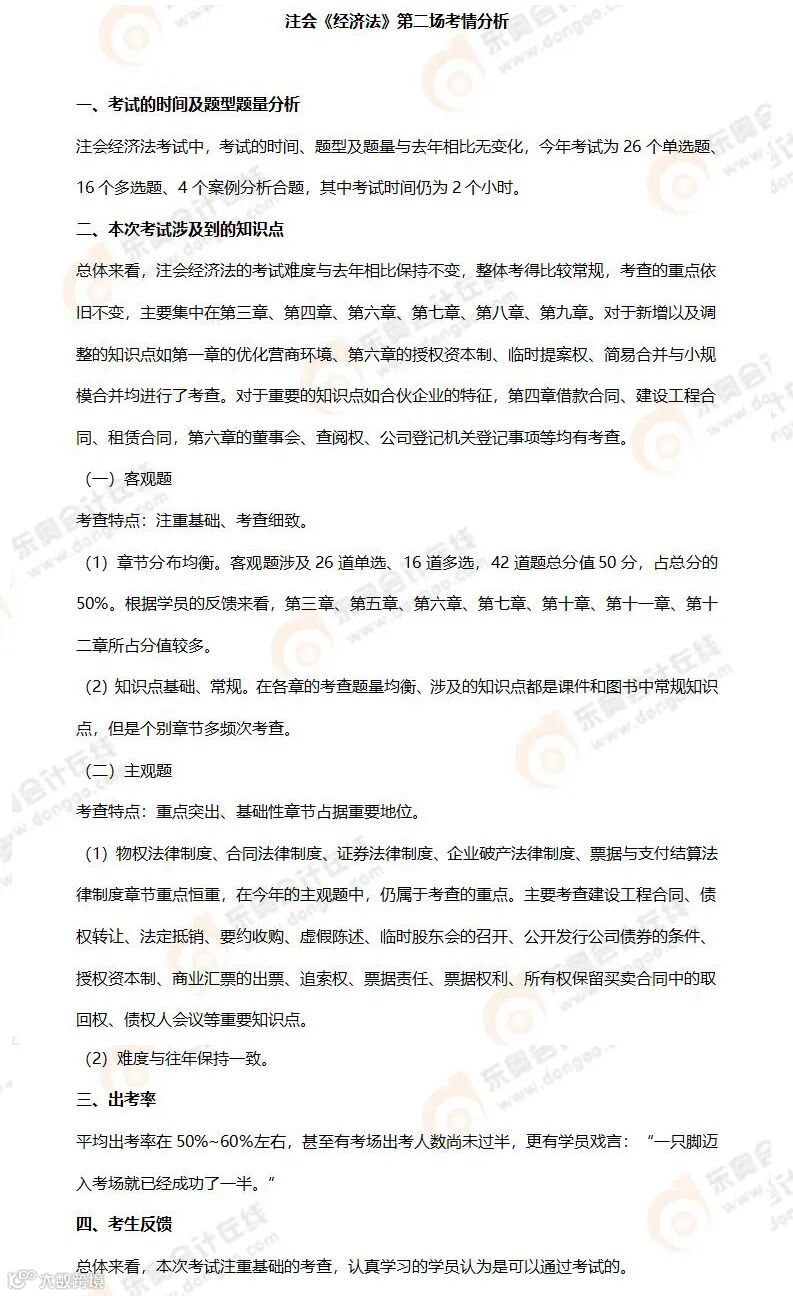
3、经济法
《经济法》第一批、第二批考情分析如下:
4、审计
《审计》考情分析如下:
5、财管
《财管》考情分析如下:
6、战略
《战略》考情分析如下:
扫下方二维码
回复关键词:考点
查看更全面的考点&考情👇
24年CPA考试已结束
你有信心通过吗?
考试结束后,大家对于自己的考试情况是否已经进行估分了?根据考生回忆东奥整理了回忆版试题上传到估分系统中,大家可以点击卡片关注公众号,点击菜单栏进行估分!
在进行估分后,你有把握能考过吗?
考完注会之后
多数人选择转战税务师
考完之后,问了大家考后有什么规划,有35%的考生选择了转战税务师。
注会考生如何转战税务师?如果你现在还不是很清楚,那你不要错过注会跨考税务师的直播!
今晚19:30,东奥刘颖、陈小球2位老师,复盘「两法」考情,并带你利用注会知识快速衔接税务师,一备两考,现金红包和免单在等你哟!
⬇️点击卡片立即预约直播⬇️
注会学员考后特权享不停
🔥 3重特权0元领🔥
考完注会的考生注意啦
东奥给大家送福利了
补科、升级课程、跨考3重特权0元领
参与2024年注会考试的学员
若有25年继续考试的补科需求
畅听无忧班限时上线补科版
一年仅一次机会!
不用等成绩
2科-5科任选
24年出成绩后1个月内
可选择/更改开课科目
助力你轻松过关、备考无忧!
现在抢购
低至:¥1999起
可享「科目任换」权益
限量1000名
今年自学没把握?还有多科需报考?
现在升级「VIP服务班型」
成绩下发后,过科减学费
每科减3000元,至高减6000元
只要你是23、24年东奥注会书课学员
跨考购买税务师、中级「畅听班」
限时享受7折优惠!
8月23日-9月30日
东奥注会学员限时专享
扫下方二维码
立即0元锁定补、升、跨特权吧
👇👇👇
24年CPA第一天考试总结
24年注会考试出考率达100%?
中注协最新公布23年CPA考试分析报告
|本文由东奥会计在线(ID:dongaocom)整理发布。
本文部分内容来源于东奥会计在线。若须引用或转载,请务必与我们联系并在文首注明以上信息。

