24年税务师《轻一》上新!三税联购低至4.5折,点击上方卡片立即了解!
2024年税务师考试备考时间仅剩49天,已完成基础阶段的考生,是时候开始制定强化阶段的学习计划了!
在开始强化阶段备考前,考生们应该已经将基础的知识点掌握的差不多了,这时需要将重心从学习知识点转移到做题上来。
为了帮助考生明确备考方向,东奥会计在线已为考生制定了税务师“三税”强化+冲刺阶段学习计划,有需要的小伙伴建议收藏备用哦!
《税法一》
强化+冲刺阶段学习计划
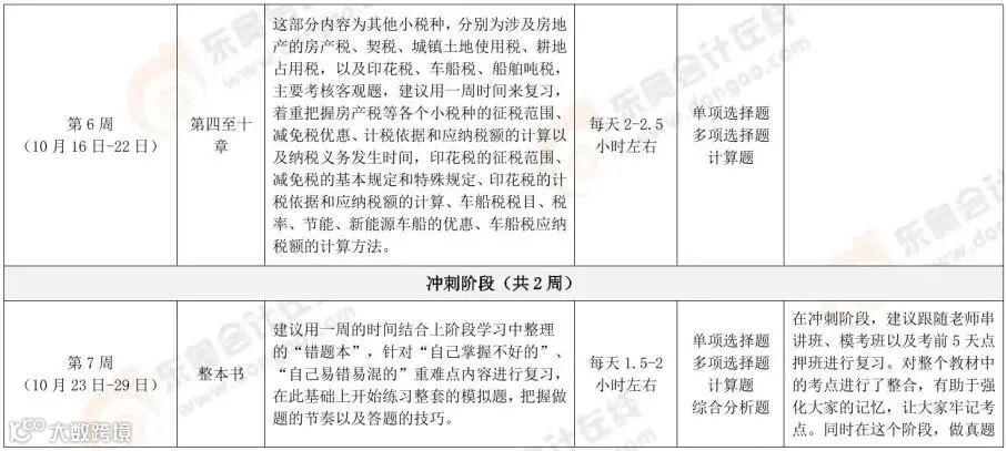
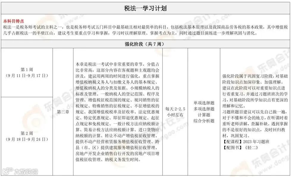
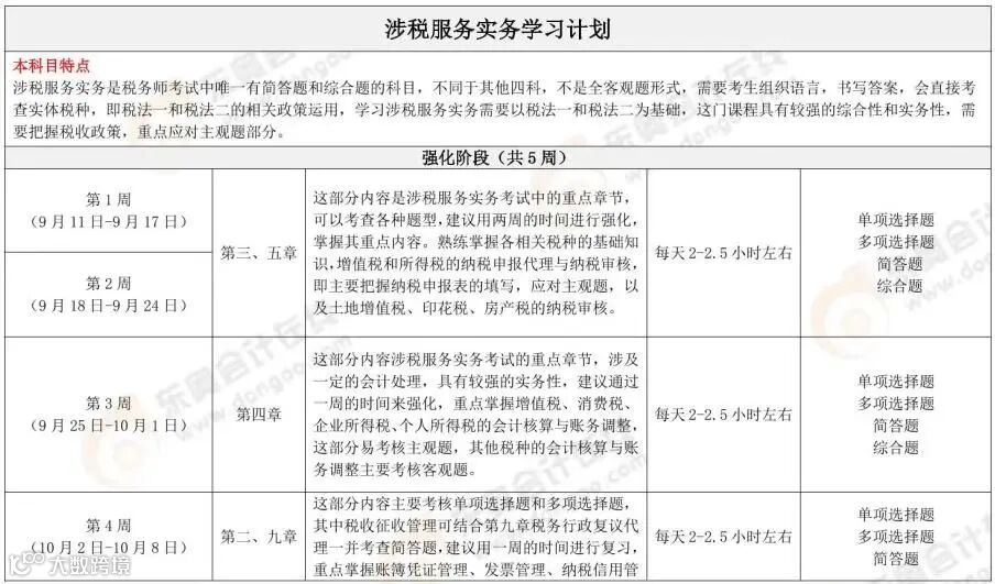
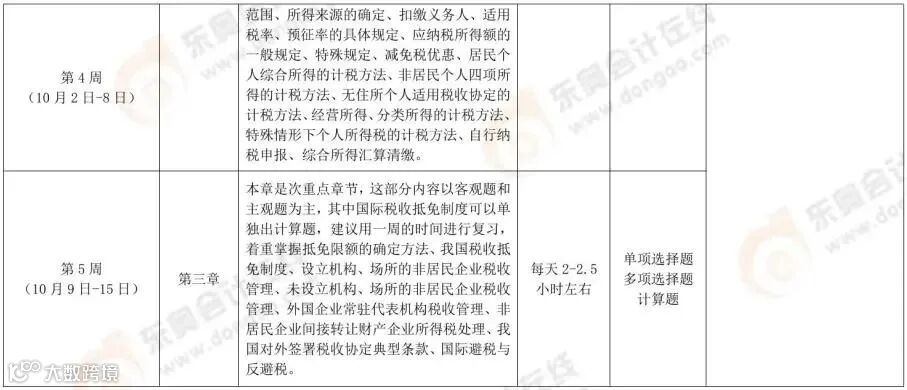
1
学习计划
税务师强化+冲刺阶段学习计划
篇幅有限
此处仅展示部分内容
扫码关注【东奥税务师】公众号
回复:计划
免费领取完整版计划表
2
近几年考情分析
《税法一》近三年考题中国会计视野调查的难度系数分别为4.13(2021年)、3.63(2020年)、3.72(2019年),其中2020年及2019年考题的难度均介于“4(比较难)”和“3(难度一般)”之间,难度适中,但是2021年难度相比前两年有较显著提升,难度达到“4(比较难)”以上。从近三年税务师考试试题看,本科目有如下命题走向:
◆考点覆盖全面且考题灵活度增加。
◆考题易与热点政策结合。
◆难度适中的题占考卷比重较大,有少量(10%左右)较难的题,难题不影响考试及格,只影响拿高分。
总结✦
税务师考试《税法一》最重要的章节为第二章增值税,该章节在考试中的分值约为69分左右,占总分值49%左右。次重要的章节为第三章消费税、第五章土地增值税和第六章资源税,该章节在考试中的分值约为45~50分,占总分值32%左右;非重点章节为其余六章,在考试中占总分值19%左右。
3
学习目标
强化阶段:强化阶段属于巩固复习阶段,对基础阶段知识点加深印象、加强理解。建议在此阶段可以对重要知识点进行着重复习,并通过习题班班次的学习,对基础阶段所学知识点有更深的理解和记忆。
冲刺阶段:在冲刺阶段,建议跟随老师串讲班、模考班以及考前5天班次进行复习。对整个教材中的考点进行整合,有助于强化大家的记忆,让大家牢记考点。同时在这个阶段,做历年试题和模拟题是必不可少的备考环节。
4
做题建议
1)不要形式主义,做题要有目的
在学习的过程中需要不断做题,通过做题可以检测对已学知识点的掌握程度,也是对原知识点的再复习和巩固。需要注意的是,做题时要站在消化好的前提下,结合已学知识点,用定性的角度看待题目,看到题目能对应上知识点,然后再下笔做题。
2)不要一味刷题,注意错题分析
在一定量的练习基础上,多总结多思考。做题的同时挖掘题目的共性,明确解题思路,将题型进行归类。总结每类题型需要的知识点,里面暗藏了哪些隐含条件、解题的具体思考过程。把焦点集中在曾经做错的题目上,解决薄弱环节才会有所增进。
《税法二》
强化+冲刺阶段学习计划
1
学习计划
税务师强化+冲刺阶段学习计划
篇幅有限
此处仅展示部分内容
扫码关注【东奥税务师】公众号
回复:计划
免费领取完整版计划表
2
近四年考情分析
2023年:考试的时间及题型、题量保持不变,考查的重点依旧集中在第一章和第二章,个别客观题考查比较偏;主观题中国税收、小税种的题目有一定难度,存在较多坑点。
2022年:考试的时间及题型、题量保持不变,考查的重点依旧集中在第一章和第二章,并且对新增、调整政策进行了考查,体现了“逢新必考”的特点。
2021年:考试的时间及题型、题量保持不变,考查的重点依旧集中在第一章和第二章;并且对政策变化部分、新增内容进行了考查,体现了“逢新必考”的特点,考点覆盖全书,比较基础、常规,计算性质的多选题没有涉及,计算题和综合分析题计算量适中,重点突出。
2020年:考试的时间及题型、题量保持不变,考查的重点依旧集中在第一章和第二章,考试难度相较以前年度略有提高,主要体现在第三章国际税收,考了3道单选题和 3 道多选题,并且对政策变化部分、新增内容进行了考查,体现了“逢新必考”的特点,考点覆盖全书,比较常规,计算性质的单选题考查比例为37.5%;计算性质的多选题没有涉及。
总结✦
近几年税务师考试《税法二》各章考试分数分布相对固定,分值较为集中。
首先,企业所得税和个人所得税两大税种近三年平均分数为93.5分,占考试总分的67%。考生对所得税的学习质量直接影响了《税法二》考试是否能够通过。其次,虽然各个小税种分值相对较少,但得分容易、难度较低,考点相对集中。从近三年的各章分值密度来看,小税种分值密度显著高于所得税。说明小税种的学习“性价比”更高,是《税法二》考试重要的得分来源。
3
学习目标
强化阶段:强化阶段属于巩固复习阶段,对基础阶段知识点加深印象、加强理解。建议在此阶段可以对重要知识点进行着重复习,并通过习题班班次的学习,对基础阶段所学知识点有更深的理解和记忆。
冲刺阶段:在这个阶段,做历年试题和模拟题是必不可少的备考环节。另外,通过做历年试题可以发现历年考题规律、通过做模拟试卷还可以模拟考试,提前找到考试的状态。很多考生在考试前非常紧张,吃不好睡不好,如果在备考期间已经认真的学习了,这个时候就是要用放松的心态去面对考试,太过于紧张反而不利于考试。
4
如何选择“题”
1)历年试题
我们平时做的题目,主要是为了增加对知识点的理解,覆盖更多的知识点,但是它的难度及出题的方式可能有别于历年试题。而考试会以什么角度考查,是粗考还是细考,陷阱在哪里,都需要通过做历年试题去摸索。
2)模拟试卷
税法二考试,章章均有题目,但是平时做的习题都是以章为单位的,而且是学完章做一章,正确率会很高。做模拟测试题,可以验证自己的学习效果,并且通过模拟测试中的考点,再进行一次深度的考点串联及复习。
3)错题
因为人的思维惯性,错题往往会一错再错,所以需要标注错题,注意纠正自己的错误点,避免在同一知识点上再次出错。
《涉税服务实务》
强化+冲刺阶段学习计划
1
学习计划
税务师强化+冲刺阶段学习计划
篇幅有限
此处仅展示部分内容
扫码关注【东奥税务师】公众号
回复:计划
免费领取完整版计划表
2
近三年考情分析
选择题:大多数题目涉及的知识点与《税法一》、《税法二》的知识点重合,剩余题目涉及的知识点多为本科目的实务操作内容。
简答题:突出覆盖面广的特点,既有历年考题经常出现的涉税会计核算的内容和相关税额计算为主的题目,也有重点的文字型题目。
综合题:与实务工作紧密结合,从企业日常业务切入,考查内容包括企业涉税人员的原始凭证内容及会计和税务处理,以及填报申报表,以此考查考生对于会计和税法内容的掌握程度。
总结✦
通过对近3年税务师考试《涉税服务实务》科目分值分布和试题特点的分析,大家可以体会到涉税服务实务科目考试具有如下特点:
①重定性判断,轻定量计算。
②以实体法为基础,更加注重程序法。
③重视知识整合与融会贯通。
④重视纳税申报表的填写。
总体上看,考试体现出重点内容突出,但覆盖面广的特点。基本上书上所有知识点都有以不同角度考查的可能。
3
学习目标
强化阶段:强化阶段的备考学习,考生应将主要的学习精力用于重点内容的突击和查缺补漏上。对于基础阶段一些未掌握牢固的知识点,此时可以通过章节习题来查缺补漏;而对于所报考科目的重点考查内容,更是要通过专项练习来重点突破。如果在做题过程中遇到困难,可以在重温知识点的同时将答题步骤和方法用笔记整理下来。
冲刺阶段:在这个阶段,做历年试题和模拟题是必不可少的备考环节。另外,通过做历年试题可以发现历年考题规律、通过做模拟试卷还可以模拟考试,提前找到考试的状态。
4
做题建议
1)仔细阅读题干
题干不仅要阐明问题还要保证大家能够理解、读懂,其实很多题目的答案都隐藏在题干中。大家在做练习时一定要仔细阅读题干,体会题干中的深层含义。比如同一个考点可以有很多不同的问法,这些细节的变化只有仔细审题才能注意到。
2)及时整理错题
整理错题不能只是简单的把正确的解题步骤抄写下来,而是参考正确答案再按照自己的理解去重新解答这道题目,把这个过程记录在错题集中。除了整理正确的解题步骤以外,还可以把题目中涉及的公式、考点也整理出来,方便大家复习。
3)定时复习练习
把做过的习题再重新做一遍可以检验自己是否遗忘了哪些知识。有些新接触的题目可能就是由这些做过的题目“变身”得来的,再回顾一下已经做过的题目也能启发大家更多的解题思路。
2024年税务师考试时间是11月2-3日,希望同学们在剩余的时间里坚持备考,不要半途而废。不管路有多长,只要脚踏实地,终会走到终点的。
⚡24年税务师VP•抢分密训正式上线⚡
10位东奥VIP名师精心打磨,
随时进入,随时开学!
2大版本任选,搭配8大图书及资料,
助力24年税务师考生备考!
购买服务版,
享受「超人性化」退费规则!
长按识别下方二维码,添加老师,
获取更多备考指导及课程专属优惠!
↓↓↓
急!税务师报了4门,还没开始学,还有救吗?
学麻了!税务师考试这一科直太“魔鬼”!
税务师考生恭喜了!这个好消息如约而至!
|本文由东奥会计在线(ID:dongaocom)原创发布。
本文部分内容来源于东奥会计在线。若须引用或转载,请务必与我们联系并在文首注明以上信息。

