25年初级VIP密训班即将涨价!考试不过,协议退费;点击上图扫码领取限时优惠👆
近期各地正在陆续发放证书。陕西地区的考生需特别注意:窗口领取的考生需要按照序号依次领取!快和小奥一起来看!
陕西省初级考试合格率约为27.5%
领证考生需特别注意
根据陕西财政厅发布的《陕西省2024年会计初级资格证书领取通知》来看,该地区证书邮寄时间为2024年10月8日起,窗口领取时间为2024年11月5日-2024年12月31日。而窗口领取的初级证书,是按序号依次发放。
从通知中公布的“2024年会计初级资格证书合格人员名单”可以看到今年陕西地区一共有27749人通过了初级会计考试。
此前,陕西财政厅曾公布今年的初级考试人数。据统计,本次全省初级考试报名101087人,实际参加考试70317人,参考率为69.56%;
由此可得:
24年陕西初级合格率=合格人数÷报考人数
=27749÷101087≈27.5%
扫码关注【东奥初级会计职称】公众号
回复关键字:合格
查看合格名单序号哦
👇👇👇
25年初级考试时间轴
以下是25考季初级考试时间轴,大家可以根据时间轴进行规划备考。
2025年备考
应该如何开始学习?
《初级会计实务》相对偏理科一些,主要是考查文字记忆性内容、会计分录及计算性内容,需要考生在理解掌握的基础上进行计算和处理。而《经济法基础》科目更加偏文科一些,涉及很多法律条文,需要考生理解和记忆的内容较多。
建议大家两科一起学。一文一理,两种不同的学习思路交替进行,会让我们的备考过程不那么枯燥乏味。另外,如果学完一科再学另一科,那么等到两科都学完之后,大家很可能会发现,先学习的那科内容几乎忘得差不多了,我们又需要花费较多的精力把第一科的知识重新复习一遍,会浪费很多宝贵的时间。
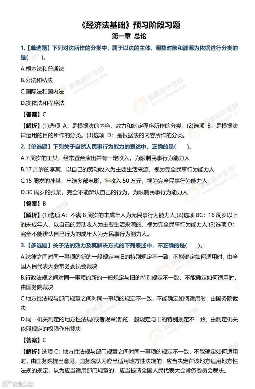
学完一个章节的内容,就要及时做题巩固,以下是东奥为大家准备的《经济法基础》预习阶段精选习题预览,赶紧来领取吧!
扫码关注【东奥初级会计职称】公众号
回复关键字:预习
领取免费资料
👇👇👇
🔥好消息!
东奥双11-喜迎中级出分季!
特发5万现金鼓励广大备考学员!
快来赢5万现金!简直赚翻了!
扫描下图二维码,立即参加吧↓
会计从业资格证还能用吗?今天统一回复!
速看!初级证书超有效期会作废?官方回复!
多地初级考试合格率曝光!此地约高达35.16%!
|本文由东奥会计在线(ID:dongaocom)整理发布。
本文部分内容来源于财政部。若须引用或转载,请务必与我们联系并在文首注明以上信息。

