24年税务师《轻一》上新!三税联购低至4.5折,点击上方卡片立即了解!
在之前的小调研中,奥奥发现有50%的考生早就已经默默想好准备报考税务师了!
确实,拿下税务师证书,不仅可以增加自己的就业面,也是对个人能力的一种佐证,会让自己拥有更强的竞争力。
CPA考生跨考税务师,无论是证书含金量,还是科目相似度来说,都是跨考首选!
税务师补报名时间
8月6日10:00-8月16日17:00
长按识别下方二维码
关注【东奥会计在线】公众号
回复:报名
快速获取补报名入口
👇👇👇
奥奥提醒:补报名期间报名人员不可增加或调整报考科目,不可调减报名科目不受理退费申请!
注会、税务师可以一备两考吗?
众所周知,注册会计师和税务师两者之间有很多知识点是相通的,所以每年都有很多考生在注会考试结束后,转战税务师考试。
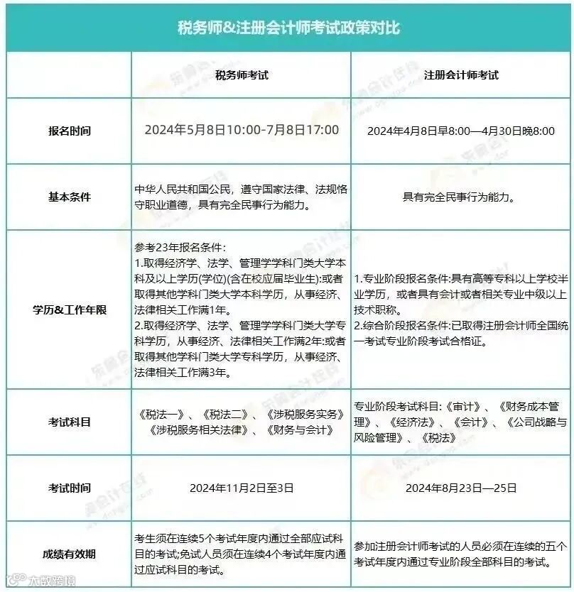
打算一备两考的考生首先应该熟悉2024年注会和税务师的考试政策和考试安排,奥奥已经为大家整理出来,一起来看看吧!
重要提示:从上图报名条件来看,注册会计师的考试报名条件并不高,两大证书报名时间和考试时间安排得也非常合理!税务师转战注册会计师十分可行!
24年注会考试时间为8月23日-8月25日,税务师考试时间为11月2日-11月3日,两者相差约2个半月。
注会考试的广度与深度远超税务师考试,考生可以在前期备考注会考试,打好基础,完成注会考试后,利用两个半月的时间备考税务师考试。
为什么选择税务师+注会?
1
增加选择权
注会、税务师持证人就业领域不同,一备两考,拥有更多选择权。
注会证书持证人大多会选择进入会计师事务所工作,也有部分非执业注册会计师选择进入各类大型企业,主要从事财会、审计或管理类工作。
税务师证书持证人通常会选择进入税务师事务所工作工作,部分税务师也会选择进入国家税务机关部门、各大型税务企业,从事涉税、报税等与税务有关的工作。
2
科目相似度高
注会、税务师考试科目相似度高,税务师考试更简单。
注册会计师证书持证人具有审计报告的签字权,是国内会计尖端证书之一,证书的含金量毋庸置疑。
注会考试难度要高于税务师考试,注会考试各科平均通过率在20%左右,而税务师考试通过率可以达到40%-50%。
确定的是,两个考种科目相似度高,税务师考试更简单,且考试时间在注会考试之后,大家可以利用注会考试结束后的时间冲刺备考税务师考试。
想要报考税务师?
东奥彭婷老师
税务师备考规划&『三税』复习进度优化
『中 | 注』考后衔接税务师的针对性指导
助力大家多拿一证!
观看直播回放、干货满满!
扫下方二维码立即观看↓
注会、税务师科目搭配方案
注注册会计师和税务师在专业领域的关联错综复杂,在考试科目方面的关联也可谓是“同气连枝”,同时备考注会和税务师考试实则不难!
1
方案一
搭配解读:
《财务与会计》的知识点在《会计》与《财务成本管理》中几乎都能找到,重合度非常高,只不过侧重点不一样。注会的难度比税务师大,税务师考核的面更广。
《财务与会计》考试中财务计算量比《财务成本管理》少很多,对会计知识的考核也没有注会深。
考生可以在备考注会《会计》或《财务成本管理》的同时报考《财务与会计》,可以先学习《会计》和《财务成本管理》,考完注会后转向税务师,查漏补缺,侧重客观题的训练与培养综合性思维。
注会的《会计》和《财务成本管理》学好了,税务师的《财务与会计》通过不是问题。
2
方案二
搭配解读:
《税法一》主要内容是增值税、消费税、附加税等流转税种,《税法二》主要内容是所得税、财产税、特定行为税的税种,《税务一》与《税务二》部分税种又交叉影响,适合一起备考。
《涉税服务实务》是对《税法一》政策的具体实际运用,考核的综合性最强,会涉及到《税法一》的很多知识点。
注会《税法》的前十二章与《税法一》、《税法二》的税种一致,只是税务师考核的难度低于注会,但税务师考试更细致,理论性更强。
时间充足的考生第一轮学习可以先学习税务师的《税法一》和《税法二》,巩固基础理论知识点学习《税法》更轻松,第二轮转回注会的《税法》学习,加强知识点的难度学习。如果时间不充足,四科搭配学习难度大,《涉税服务实务》可以留到第二年学习。
3
方案三
搭配解读:
《涉税服务相关法律》与注会《经济法》重合知识点有民法与商法,但侧重点不同,税务师中理论知识更多,考查更全面细致,注会涉及面和深度会更广。
民法与商法部分不论是注会还是税务师都是考试重点,不相同的部分所占比重不大。
由于注会考试专业阶段有6个考试科目,税务师考试科目有5个,两者虽然有很多类似的考查点,但毕竟是不同类型考试,知识点难度、考试题型等方面都存在着较大差异,考生们要根据自身的复习情况以及每天可用的学习时间,来制定备考计划。
考前3个月这样学
考过税务师更有希望!
税务师备考时间逐渐紧张,已报名的小伙伴,一定要打起十二分精神学习了!
为助力广大考生备考,东奥提前上线「税务师VIP•抢分密训」,带您速学3个月,让考过税务师更有希望。
1
两大课程版本任选
课程版奥奥推荐基础较好的学员选择,可以帮助大家在考试前系统学习。
课程版将在考前带大家串考点+做习题+背考点,让考生在考前可以系统学习,把珍贵的备考时间花在重要的知识点上!
✅光速串讲:「21天串讲特训+考点深度突破」双模式极速串全书,课程覆盖全书90%以上核心考点,节省备考时间、学习内容更全。
✅集训练题:精筛200道「必刷题清单」,分题型带练,直播讲解,带考生融通考点。
✅疯狂带背:先结合课程内容先完成第1轮粗狂记忆,构建基础记忆框架;然后通过诵念、解读、举例、应用等方法,带考生完成第2轮「精细记忆」。
✅超值加赠:本班含「东奥好课·一备两考班」,专为注会跨考税务师考生打造,紧扣税务师最新考纲,精讲跨考知识点!
一键扫码添加老师
了解更多课程详情、领取专属优惠!
👇👇👇
服务版奥奥推荐基础较弱的学员选择,<服务版> 在<课程版>所享受的服务基础上再享50人小班带学服务+协议退费服务!
✅50人小班带学服务,全方位为考生备考“保驾护航”!
“日清日结”带学法:每日1页任务清单,班级督学、带打卡;每日120min答疑时间,导师入群,点对点解决考生困惑。
三重·补基础服务:根据考生的测试结果提供补弱计划;开班前班主任1对1回访给出提速建议;赠送基础速成课35~60小时/科,帮助考生快速补齐基础水平。
三轮“内部模考”:东奥独家内部模考卷,100%模拟考场体验,带考生提前适应,临考不紧张。
✅享受「超人性化」退费规则,只要考生当年内参加考试,分值≥56分但未通过的科目,即享全额退费!
2
10位东奥名师授课
10位东奥VIP名师:彭婷、张泉春、陈小球、王立立、文茂、文颜、于欢、魏菀、陈冶、柳欣怡,打造「税务师VIP•抢分密训」,备考安全感满满!
3
赠送8大图书及资料
21天冲关好书+《轻松过关®三》+临考速记·分章导图+5科特色·必备总结,超全的考前干货,让你备考全程超安心!
VIP·模拟试卷+VIP·精选真题题库+VIP·专属客观题库+VIP·专属主观题库,凝练备考精华。
距离2024年税务师考试不足百日,考生们在备考之余难免紧张焦虑,相信有了东奥的陪伴,能够助你在备考阶段更进一步。
⚡24年税务师VIP•抢分密训正式上线⚡
10位东奥VIP名师精心打磨,
随时进入,随时开学!
2大版本任选,搭配8大图书及资料,
助力24年税务师考生备考!
购买服务版,
享受「超人性化」退费规则!
长按识别下方二维码,添加老师,
获取更多备考指导及课程专属优惠!
↓↓↓
急!税务师报了4门,还没开始学,还有救吗?
学麻了!税务师考试这一科直太“魔鬼”!
税务师考生恭喜了!这个好消息如约而至!
|本文由东奥会计在线(ID:dongaocom)原创整理发布。
本文内容来源于东奥会计在线。若须引用或转载,请务必与我们联系并在文首注明以上信息。

