财政部注册会计师考试委员会日前修订印发《注册会计师全国统一考试合格证管理办法》,并就新旧《注册会计师全国统一考试合格证管理办法》有关衔接事项作出说明。
奥奥带你一起来看最新消息。
中注协发布:
注册会计师全国统一考试合格证管理办法
附件重点内容如下:
一、合格证的申请与领取
■专业阶段合格证:
考生需在连续5个年度考试中取得专业阶段全部科目考试合格成绩,由财政部考办颁发专业阶段考试合格证。
凡取得专业阶段全部科目考试合格成绩的考生,均可在注册会计师全国统一考试网上报名系统(简称网报系统)自行查询、下载专业阶段考试合格证电子证书。
■全科合格证:
参加注册会计师全国统一考试的考生,取得职业能力综合测试合格成绩者,由财政部考办颁发全科合格证,凡取得职业能力综合测试合格成绩的考生,均可在网报系统自行查询、下载全科合格证电子证书。
二、合格证的变更与补办
■合格证变更:
合格证持有人发生姓名或身份证件变更的,需向地方考办提出个人信息变更备案申请,并提供相关证明材料。
对于全科合格证申请人取得全科合格证后要求变更姓名或身份证件号的,考虑到数据库的一致性与安全性,原则上不予变更,但可以在申请加入中国注册会计师协会或注册成为中国注册会计师时依申请再予办理。
■合格证补办:
纸质合格证丢失或损毁的,财政部考办不予补发。但合格证持有人可以向地方考办提出办理成绩证明申请,经审核无误后,由财政部考办出具合格成绩证明。
三、施行日期
本办法自2025年1月1日起施行(注:此为修订版施行日期,原版本自2014年6月3日起施行)。
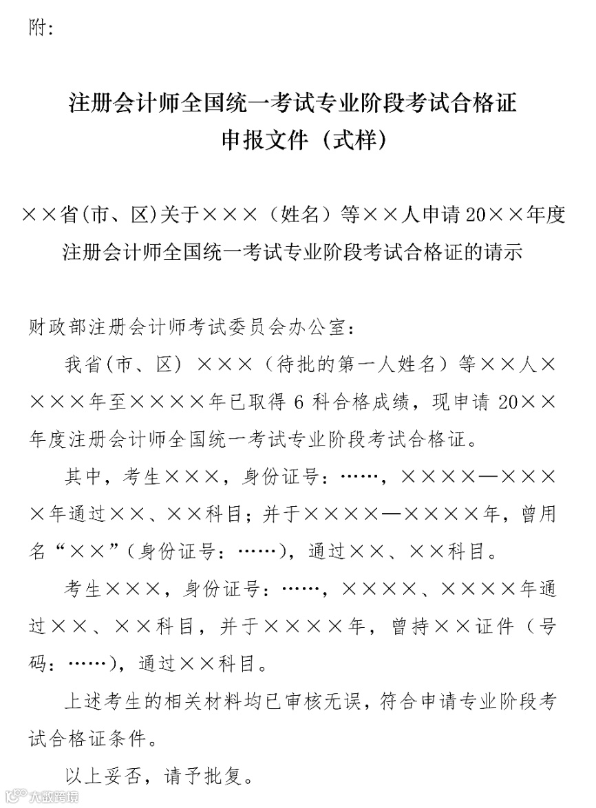
附件原文:
《注册会计师全国统一考试合格证管理办法》是为了加强注册会计师全国统一考试合格证管理工作,提高考试工作组织管理和服务水平而制定的。
涵盖了合格证的种类、管理机构、申请与领取、变更与补办、其他规定以及施行日期与废止规定等多个方面,为注册会计师全国统一考试合格证的管理工作提供了全面、细致的指导。
关于新旧
《注册会计师全国统一考试合格证管理办法》
有关衔接事项的通知
各省、自治区、直辖市财政厅(局)注册会计师考试委员会办公室:
财政部注册会计师考试委员会印发的《注册会计师全国统一考试合格证管理办法》(财考〔2024〕4号,以下简称新《合格证管理办法》)自2025年1月1日起施行,原《合格证管理办法》(财考〔2019〕3号)同时废止。为确保新《合格证管理办法》的有效实施,实现新旧办法的平稳过渡,现将有关衔接事项通知如下。
一、关于电子证书的施行范围
财政部注册会计师考试委员会办公室(以下简称财政部考办)对注册会计师全国统一考试专业阶段考试合格证(以下简称专业阶段考试合格证)以及2009年以后年度通过职业能力综合测试取得的注册会计师全国统一考试全科考试合格证(以下简称全科合格证)实行电子化管理。凡取得专业阶段全部科目考试合格成绩以及2009年以后年度取得职业能力综合测试合格成绩的考生,均可在注册会计师全国统一考试网上报名系统内自行查询、下载电子证书。
二、关于纸质证书的衔接事宜
注册会计师全国统一考试合格证包括纸质证书和电子证书两种形式,具有同等法律效力。
已取得的纸质证书丢失或损毁的,财政部考办不予补发。2009年及以前年度取得的全科合格证纸质证书发生丢失或损毁的,相关人员可以向参加最后一科考试报名所在地的地方考办提出办理全科合格信息确认申请。申请时应当提供本人有效身份证件、申请书等原件和复印件,地方考办审核无误后,以文件形式上报财政部考办。财政部考办审核无误后30个工作日内向申请人出具全科合格信息确认单,由地方考办发放。自新《合格证管理办法》生效之日起,不再受理已生成全科合格证电子证书人员的全科合格信息确认申请。
2009年及以前年度取得全科合格成绩后,未及时申请全科合格证的考生,应当向参加最后一科考试报名所在地的地方考办申请办理纸质证书。地方考办审核无误后,以文件形式上报财政部考办。财政部考办对申请材料进行审核,审核无误的,按2009年全科合格证号编排规则赋予全科合格证号,制作纸质全科合格证,并在30个工作日内予以批复。
特此通知。
附件:全科合格信息确认单(式样)
距离「注会20万过科奖」
「5万幸运奖」开奖仅剩4️⃣天❗️❗️❗️
双12冰点🧊抄底价
今晚20:00开启🔥
购24、25考季注会畅听班
且24年注会专业阶段过1科即可参加
💰瓜分20万现金大奖
💎高分奖励钻石会员卡
只要购24/25考季中、注、税畅听班及以上班型
就能抽5万现金大奖
👇扫下方二维码,领取专属抽奖码
|本文由东奥会计在线(ID:dongaocom)整理发布。
内容来源于财政部。若须引用或转载,请务必与我们联系并在文首注明以上信息。

