快来!快来!🏃♀️🏃
中级出分了!
刚刚!
2024中级查分入口正式开通~
🔥2024年中级成绩查询入口 🔥
长按识别下方二维码
发送:查分
立即进入24年中级查分入口
👇👇👇
各位中级可以查询成绩了!
奥奥祝各位中级考生
高分通关!成功上岸!💯
⏰⏰⏰
🔥 2024年中级报分盛典来袭 🔥
东奥名师做客直播间,扫下方二维码看直播
👇👇👇

24年中级成绩查询步骤
为了帮助考生快速了解中级考试成绩查询方法,奥奥整理了中级查分流程,供大家参考:
注意!考生在成绩查询时使用的浏览器不同,查询步骤会存在略微差异!
第一步:
进入全国会计资格评价网(http://kzp.mof.gov.cn/),点击2024年度全国会计专业技术资格考试成绩查询(中级),进行成绩查询。

第二步:
用户登录,输入自己的用户名、密码及验证码
第三步:
选择自己的报名省份
第四步:
点击查询就可以查询自己的成绩
Tips:根据往年考生的反馈,成绩查询开通的第一时间,由于查询人数较多,常常会导致网站崩溃,奥奥建议同学们可以错峰查询哦~
如果你对查分还有疑问?
扫码进群
帮你解答各类疑惑
👇👇👇
中级报分!瓜分25万现金!
单人至高得5万!
查完中级成绩后,一定要来参加“东奥报分”活动!

东奥学员快来报分,2大现金奖,一起瓜分25万现金,单人至高得5万元,24考季全网高分考生还能赢钻石会员卡等好礼,一起来看看吧~
过科现金奖励来啦!凡是符合条件的东奥中级学员参与报分活动,就有机会瓜分20万现金奖励!
本次活动共抽取10个名额,每人💰2万元现金奖励!
参与条件
① 已购24、25考季东奥中级畅听班及以上的学员(不含冲刺VIP)
② 24考季中级考试至少过1科
参与方式
符合条件的学员,报分后点击领取抽奖凭证号,获得中奖唯一凭证,请在24年11月12日12点前领取【过科奖】抽奖凭证号。
开奖时间
于11月12日20点,双11收官日举办直播抽奖活动,现场从20万申请的池子中,随机抽出10个号码,每个号码对应的中奖学员,发放2万现金(税前金额)。
查过分的你,还在等什么
赶紧扫码参加报分活动,申请抽奖号码
⬇️

幸运奖来啦!凡是符合条件的东奥中级/注会/税务师学员参与报分活动,就有机会抽取5万现金奖励!
本次活动共抽取1个名额,幸运奖💰5万元!
参与条件
① 已购24、25考季东奥中级/注会/税务师畅听班及以上的学员(不含冲刺VIP)
参与方式
符合条件的学员,报分后点击领取抽奖凭证号,获得中奖唯一凭证,请在24年11月12日12点前领取【幸运奖】抽奖凭证号。
开奖时间
于11月12日21点,双11收官日举办直播抽奖活动,现场从5万申请的池子中,随机抽出1个号码,对应的中奖学员,发放5万现金(税前金额)。
查过分的你,还在等什么
赶紧扫码参加报分活动,申请抽奖号码
⬇️

全网参加2024年中级考试的学员,凭2024年成绩报分即可参与活动。
🎉
一年过3科总分第1名
奖“钻石会员卡”
一年过3科总分第2-3名
奖“超级会员卡”
一年过3科总分第4-10名
奖“畅听班兑换卡”
🎉
24年单科成绩第一名
奖25考季中级/注会/税务师
畅听班不含书版(任选其一)
出分后,千万别忘记考后审核
否则60分也无法领证!
24年中级考试成绩已出,奥奥要提醒各位考生这2件大事,一定要重视起来!!
注意考后审核
如果你顺利通过了中级3科目的考试,奥奥恭喜大家👍👏!!庆祝好成绩之余,也要注意,你所在的地区是否需要进行考后资格审核哦,一定要重视起来!!
❗注意:如果审核不通过或没有及时进行审核,即使考试成绩及格了,成绩也有可能作废!
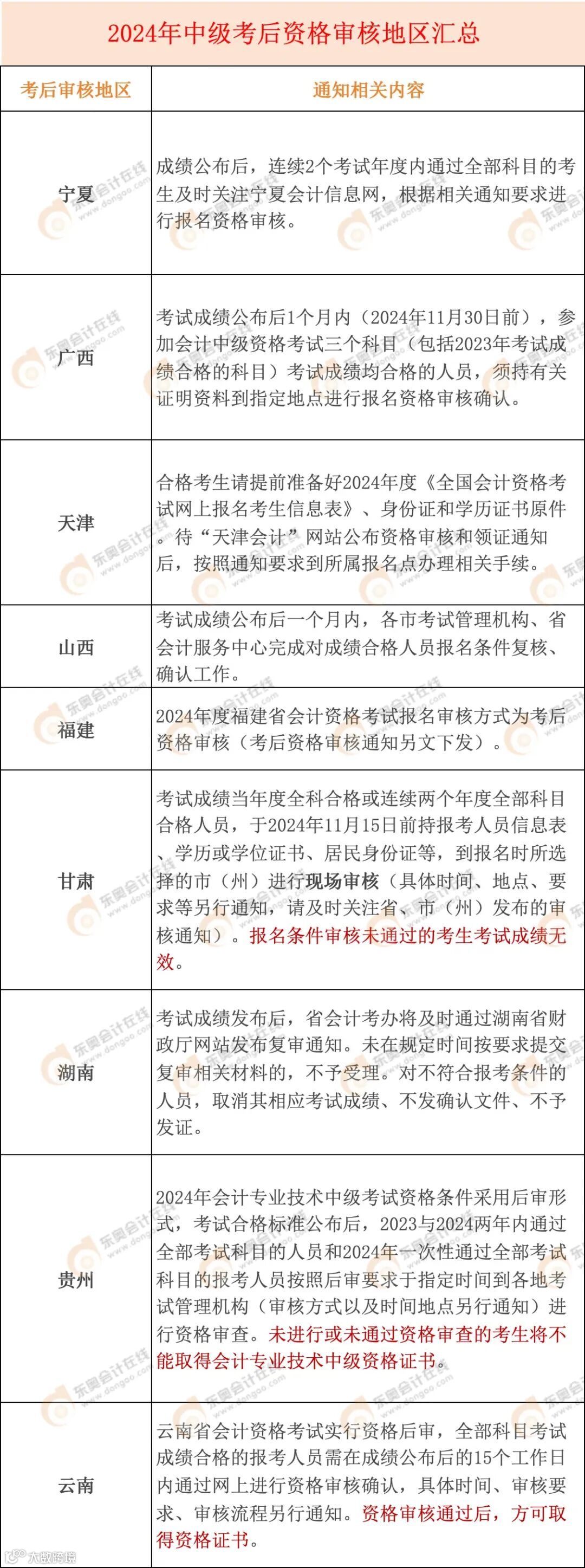
24年中级考后审核地区有宁夏、广西、天津、山西、福建、甘肃、湖南、贵州、云南,大家记得审核哟!
👇👇👇
注:以上地区资格审核通知为报名简章中提及的资格审核内容,后期会正式发布审核通知,具体审核要求请以官方发布的最新通知为准!
出分后:改分电话、短信不可信
千万别信改分骗局!!每年中级考试成绩公布这段时间都是“改分骗子”的活跃时期,大家一定要提高警惕!
如果你查询到的成绩是57、58、59分......先别慌,临近过关线的小伙伴这样搏一搏!
如果对于中级考试成绩有异议,大家可以到相关部门提出查分申请,进行成绩复核。
成绩复核只进行卷面合分,并不会重新批改试卷。成绩复核申请的查卷范围仅限卷面的漏评题目、合分和登分情况,对试题的正确与否无法评判。
你考过了吗?考了多少分?
最想感谢哪一位老师呢?
留言区分享你的战绩吧
🔥中级出分破价专场直播🔥
中级报分撒福利了
中级备考新规划及中级进阶规划直播来了
马小新老师抖音直播间已开播
且10月31日10点继续直播
立即抖音搜索🔍【东奥马小新老师】
一起看直播吧

🔥中级报分盛典来袭🔥
东奥名师
为你花式庆功!
出分之际
快来与您喜爱的名师分享过关的喜悦
东奥与你共同见证成绩的揭晓的荣耀瞬间
直播间报分福利送不停
为你的努力再添一份惊喜
戳下方即预约直播
👇👇👇

丨本文由东奥会计在线(ID:dongaokjzj)原创发布。
若须引用或转载,请务必与我们联系并在文首注明以上信息。

