东奥税务师报分活动来袭,参与报分赢15800钻石卡!点击菜单栏【税务师报分】立即报分赢大奖!
刚刚!中税协正式官宣,2024年度税务师职业资格证书申领时间!
恭喜各位通过税务师全部科目的考生,证书马上就到手了!具体申领事项跟随奥奥来看~
中税协发布
24年税务师证书申领公告
中税协发布《关于申领2024年度税务师职业资格证书的公告》,2024年度税务师职业资格证书申领时间为2024年12月6日10:00至12月18日17:00。
图片来源:中税协
官方通知原文如下:
长按识别下方二维码
回复:证书
立即查看证书领取公告原文
👇👇👇
关键信息
申领时间:2024年12月6日10:00至12月18日17:00
申领流程:全科合格人员(含免试)请通过中国注册税务师协会官方网站(www.cctaa.cn)首页链接或直接登录“全国税务师职业资格考试报名系统”(https://ksbm.ecctaa.cn),在“证书中心”核对并确认个人基本信息,并按要求上传相关证件或证明材料。
📣注意!填写完证书申领信息后,如需纸质证书,请注意以下事项!
纸质证书办理方式
1.本年度纸质证书统一使用中国邮政速递物流公司(EMS)邮寄,不提供现场领取的方式。
2.审核通过后,如需纸质证书,请务必于2025年1月19日10:00至2月28日17:00登录“全国税务师职业资格考试报名系统”,在“证书中心”通过“证书邮寄支付”链接,准确填写邮寄地址、收件人及电话,同时支付证书邮寄费用(20元)。逾期将不再办理。
3.因邮寄地址不详或错误,导致纸质证书邮寄失败,责任自负。纸质证书邮寄地域仅限中国内地,香港地区申领人员的证书,由深圳市注册税务师协会代发。
4.已通过审核并支付证书邮寄费用的,纸质证书拟于2025年3月底前全部寄出;已支付证书邮寄费却未通过审核的,邮寄费将于本年度证书申领工作结束后原路退回。
电子证书与纸质证书
具有同等法律效力
电子证书领取流程来了!
税务师电子证书与纸质证书具有同等法律效力,可以代替纸质证书。电子证书由人社部人事考试中心提供,考生可登录中国人事考试网“证书查验”栏目查询并下载。
2024年税务师电子证书领取详细流程如下↓
1、进入【中国人事考试网】-点击“资格证书”
2、点击【证书查验】
3、点击【证书下载】
4、根据提示注册或者直接登录
5、点击【查看】或【下载】税务师证书
赶快收藏这个详细的电子证书领取流程,坐等领取电子证书吧~
25年打算备考税务师的考生,咱们一定要加油呀,争取考试通关,顺利拿下证书,现在开始预习吧!
25年税务师“双税”
预习阶段学习计划,速来打卡!
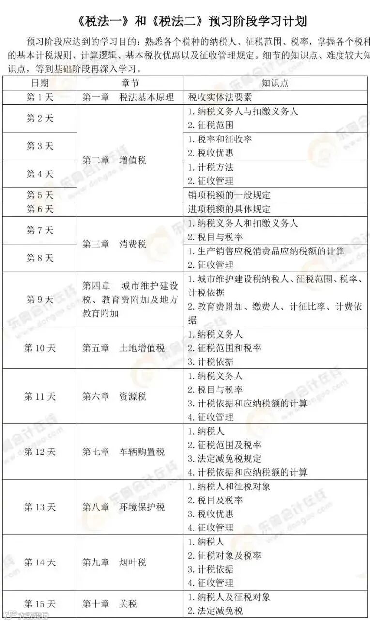
25年税务师考试预习阶段备考正在进行中,在备考过程中,不可或缺的学习计划,同学们是怎么制定的呢?
《税法一》+《税法二》是我国目前现有的18个税种,联系密切,在报名时大部分考生都会首选这两个科目进行报考,下面是由东奥教研团队整理的预习阶段备考计划,同学们可做参考!
点击下方卡片
发送:计划
获取完整版备考计划
👇👇👇
奥奥想说:只要你想,那就大胆去考,学习到的知识是不会辜负你的!据很多考过的小伙伴表示,拿到税务师证书后工资和待遇都提升了哦😉
🔥25考季备考指导来啦🔥
还在纠结25年税务师备考是否要现在开始?
还在纠结可不可以用旧书旧课?
还在等!等等等!!
别等啦!
25年【税务师学习方法指导】强势来袭
给您最全的考试重点、最新的考情分析
人生坚决不能等,主动出击,才是王者!
今晚18:00、19:30
彭婷老师的《税法一》、张泉春老师的《税法二》
学习指导分别开播
扫描海报中二维码,立即预约!

刚刚!24年税务师成绩查询入口开通!速来查分!
高分刷屏!24年税务师喜报频传,5科4科欧气满满!
惊喜!刚考完税务师,这个好消息就如约而至!
|本文由东奥会计在线(ID:dongaocom)整理发布。
内容来源于东奥会计在线。若须引用或转载,请务必与我们联系并在文首注明以上信息。

