考下税务师到底有哪些好处?有什么用?今天奥奥就对税务师证书的含金量、以及就业方向做一个详细的介绍,希望可以帮助大家!
涉税专业人员需求增多
随着时代不断发展,社会不断进步,更新换代的频率也越来越快,有些行业随着社会发展前景广阔,有些行业随着社会发展逐渐没落,想要在高速发展的现在让自己成为难以代替或者说拥有选择的权利,不如考取证书,用实力为自己的就业增添筹码,“税务师证书”就是个不错的选择。
并且自2016年“营改增”政策开始推行后,全国各企事业单位、事务所以及各大机构对税务师这种从事涉税鉴证和涉税服务活动的专业技术人员需求逐年增加。税收制度的完善,税制机构的优化,税收征管制度的改革都需要大量高水准的税务专业人才。所以税务师的就业前景一片光明,考生们大可放心涉足。
税务师考试:提高涉税专业能力
税务师是指从事税务代理的专门人员,属于国家职业资格,是涉税行业中含金量较高的证书。
从职业发展来讲,随着我国经济蓬勃发展,税收政策不断调整,政府对企业税收方面的监管逐渐完善,越来越多的企业对税务咨询、国际税收等涉税业务产生了较大的需求,导致市场上专业的涉税人才严重短缺,涉税领域已经成为了职业发展的另一片蓝海。
👉税务总局发布涉税行业规范发展通知
图片来源:国家税务总局
促进涉税专业服务的执业规范
规范涉税专业服务执业行为。制定涉税专业服务的基本准则和业务指引,推动涉税专业服务机构及其从业人员规范执业。
加强涉税专业服务的日常监管
完善监管制度、加强日常管理、强化信用评价管理、充分发挥行业协会自律监督作用、确保从业信息公开透明
优化对涉税专业服务行业的支持服务
优化涉税专业服务的培训辅导、增强涉税专业服务的办税便利、及时响应涉税专业服务的服务需求、充分发挥涉税专业服务机构及其从业人员的沟通桥梁作用
👉三部门联合印发行业促进通知
图片来源:国家税务总局贵州省税务局
国家税务总局、国家互联网信息办公室、国家市场监督管理总局联合印发了《关于规范涉税中介服务行为 促进涉税中介行业健康发展的通知》,进一步规范涉税中介服务行为,促进涉税中介行业规范有序、健康发展,为市场主体发展营造公平法治的环境,保障国家税收利益和纳税人缴费人合法权益,维护国家经济秩序和税收安全。
从以上政策内容中,我们可以看到国家税务总局对涉税行业非常重视,已经明确发文强调要制定涉税专业服务的基本准则和业务指引!
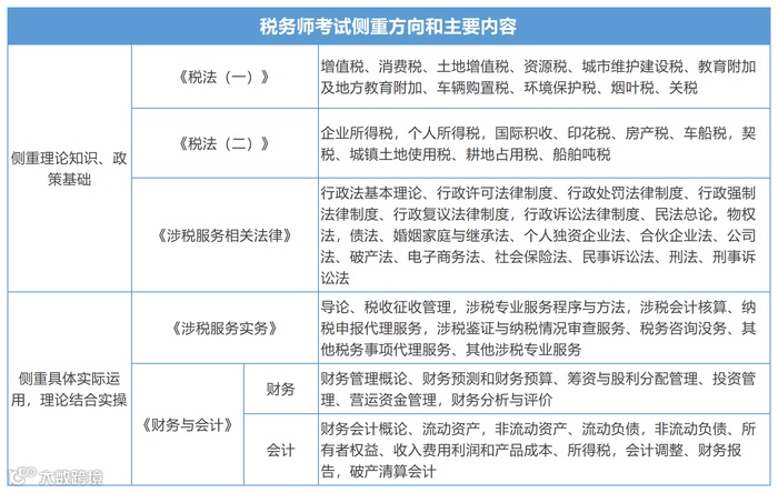
从实用性来讲,取得《税务师职业资格证书》,需要考生在连续五年内通过全国税务师考试,考试内容包括五个科目,即:《税法(一)》、《税法(二)》、《涉税服务实务》、《财务与会计》、《涉税服务相关法律》。
各个科目分别侧重考察不同内容,《税法一》《税法二》《涉税服务相关法律》侧重理论知识、政策基础;《涉税服务实务》《涉税服务相关法律》侧重具体实际运用,理论结合实操,从多方面培养税务师的涉税综合能力。
税务师各科目的知识之间互有关联,相互支撑,从知识理论到实际运用,更延伸到了财务会计的知识与实操层面,实用性自是不言而喻。
就业前景好,选择性多
拥有税务师证书,就会有多种选择,目前为止,有税务师证书的专业人才主要为公职人员、企业人员和事务所执业人员,考取税务师职业资格证书后,考生可根据自身情况选择方向发展。
01
就业前景好
🌟公务员:通过税务师考试的税务干部,可与注会、司法人才一样,进入各级税务机关人才库中。如能通过国家公务员考试,可以在政府税务部门从事纳税征管和稽查等工作。
🌟大中型企业:拥有税务师证书的人才多在金融、投资、保险、地产等行业的企业中从事税务和财务工作,如纳税筹划和管理等。
🌟事务所:税务师事务所、会计师事务所对税务师持证人的需求巨大,对于纳税筹划、税务代理、税务咨询、税务顾问以及其他涉税事务的办理等工作,都需要有税务师证书的人才。
🌟咨询类公司:咨询类的公司税务代理、税务咨询、税务顾问以及其他涉税事务处理的岗位,也需要税务师持证人。
02
薪资待遇高
对于二三线城市来说,有一定经验的税务师薪资待遇可能在6K-8K,在经济发达的一线城市税务师平均薪资可能达到20k。
根据中税协的招聘专栏也可以证实这一言论,从下图可以看出税务师的薪酬范围在8k-20k,虽然这只是一部分内容,但这冰山一角也让我们看到了税务师的薪资待遇比较丰厚。
图片来源:中税协
总而言之,考下税务师不仅是顺应市场潮流,同时也为自己的财会生涯增加了新的业务技能。
如果大家打算考税务师了,现在就开始努力学习吧!
⚡税务师25年新课,火热开售⚡
25年税务师:3款好课·焕新升级!
东奥名师+好课+好书,尽在畅听无忧班~
购畅听班·享7折限时特惠!
购3科及以上
限时免费享·VIP小班服务
现在购课独享3大「提速好课」
助您省时速学!
想要备考25年税务师的小伙伴
千万别错过~
长按识别下方二维码
添加专属课程顾问
领取更多优惠和备考资料~
👇👇👇
|本文由东奥会计在线(ID:dongaocom)整理发布。
本文部分内容来源于国家税务总局。若须引用或转载,请务必与我们联系并在文首注明以上信息。未经授权擅自转载者将被依法追究法律责任。

