注会查完分,注会6科难度排行榜又被重新定义啦!
那今年注会专业阶段哪科最难呢?奥奥在昨天做了一个小调查,咱们一起看看吧!
24年CPA考试各科难度排行
大家普遍认为最难的是…
昨日,奥奥就2024年CPA考试科目做了一个“难度调查”,投票结果如下:
奥奥总结分析:
🔥整体科目难度:《财管》>《会计》>《审计》>《战略》>《税法》>《经济法》
❶其中,以计算量大闻名的《财管》投票占比50.27%,荣获考生心中难度排行榜第1名;
❷《会计》老大哥则以投票28.49%的占比,难度排行第2名;
❸《审计》则以11.4%紧随其后;
根据中注协发布的《2023年注册会计师全国统一考试分析报告》可知:
依照难度系数来说,2023年六科难度排行为:会计>财管>战略>税法>审计>经济法。
每年的科目难度排行并不是一成不变的,大家不要被所谓的难度排行吓倒。
由于每个人的基础不同,擅长的科目类型不同,对于各科试卷的难度感知不同也是合理的。
了解CPA考试考情分析及考试方向
25考季备考不迷路
24年注会考试考情,东奥已经根据大家的反馈做了汇总,咱们一起看看每个科目考察的方向吧!
1、会计
《会计》第一批、第二批考情分析如下:
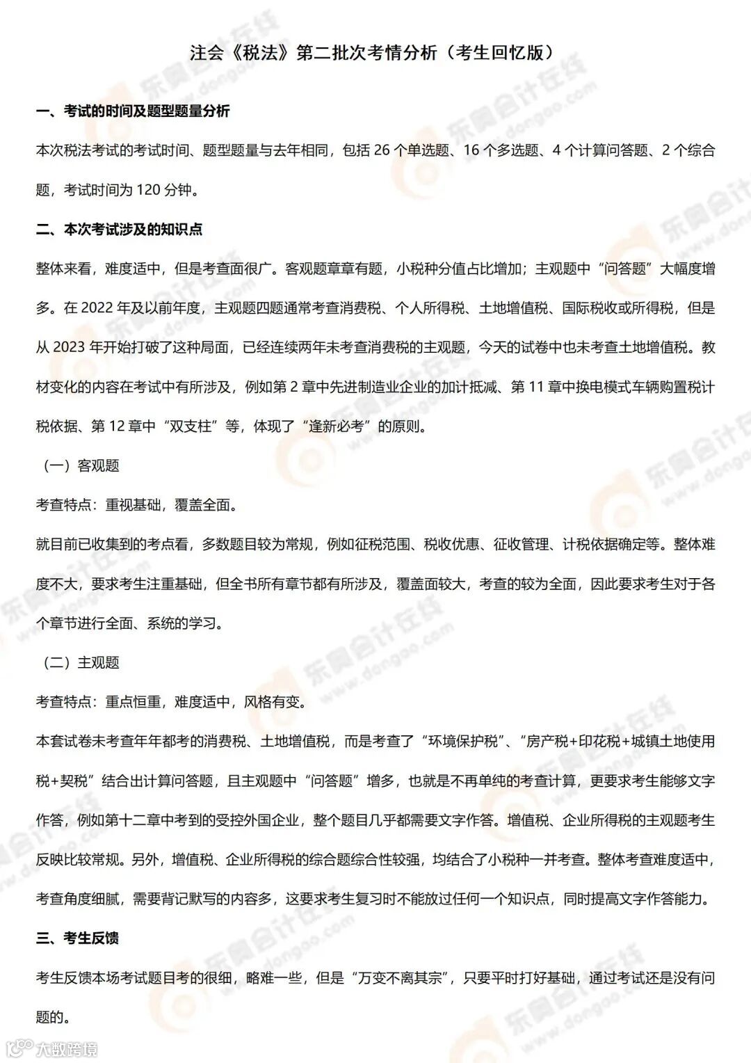
2、税法
《税法》第一批、第二批考情分析如下:
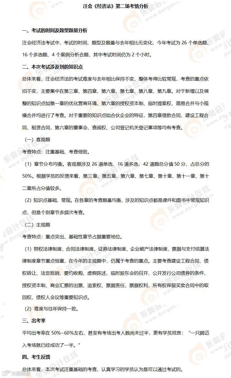
3、经济法
《经济法》第一批、第二批考情分析如下:
4、审计
《审计》考情分析如下:
5、财管
《财管》考情分析如下:
6、战略
《战略》考情分析如下:
注会6科如何备考?
1
《会计》备考建议
历年考试考情是未来备考方向的指南针。根据对2024年会计考试考情分析可以看出,考试考查的考点覆盖面广,高频考点考察方向明确但内容新颖,具有灵活性。
所以在2025年注会备考时,要求考生注重对基础知识点的全面学习,更要学会举一反三,灵活运用。
注会考试具有重者恒重和逢新必考的特点,考生们可以从历年考试考题中总结高频考点,在新版教材中抓取新增知识点,这些都是未来备考学习的重点。
同时考生也可以总结各考点易出题型,在学习时归纳教材中的易错易混点,在不断总结和归纳之中,把握命题规律,有针对性的进行复习!
2
《财管》备考建议
《财管》科目虽然知识点繁多,复杂难记,但每个知识点的背后都有基础的理论知识,只要掌握基本知识点,以点带面,就能全面理解。
大家在备考时,抓住重点章节和重点内容强化学习,要有针对性地多做一些练习,以掌握答题思路和技巧,同时加深对重点、难点的理解和把握。
注会考试中的《财管》科目,不仅需有数学能力,也需推演记忆大量的公式,这就需要考生们有充足的时间去备考学习,通过不断地强化知识印象,达到考场上的自如发挥。
3
《审计》备考建议
审计考试要求全面掌握知识点,但是重点知识,尤其是简答题的考点每年还是比较稳定的,常考点基本轮流出现,因此重点内容需要花更多的时间去理解和记忆。
审计绝对不是死记硬背的科目,而是需要理解,对考点融会贯通,但是完全不背也是不可能的,背下部分内容,做题时可节省不少答客观题时“纠结”如何选答案的时间,以及答主观题时组织语言的时间。
4
《税法》备考建议
注册会计师《税法》的知识点很“碎”,很多人称之为“碎法”,税法需要理解性记忆,单靠背记是不行的。
考生应该建立理解性记忆的思维习惯,循序渐进学习,求甚解。
同时还要注意打造自己的耐心和细心,税法考试细节多、陷阱多,不求甚解、粗心大意的考生会落入题目陷阱,影响通关。
5
《战略》备考建议
如果您起初是使用教材作为学习资料,那么需要结合教材上的案例,捋清分析思路,在理解的基础上,记准、记牢知识点。
然后再使用教辅书籍中的知识延展内容不断加固知识基础,举一反三,打实知识根基。
6
《经济法》备考建议
经济法是文科类科目,备考以理解、记忆为主。尤其是在对24年经济法考情分析后,考生可以发现2024年经济法科目的考查更加细致,对考生们的记忆要求更多了。
面对上百页的经济法教材,只靠死记硬背非常不可取,可能在短时间内效果明显,但时间久了也更易遗忘,当然也不足以应对较为灵活的出题方式。
所以在学习时要做到理解和吸收,不仅记忆效果显著,应试性强,对知识点充分的理解也能帮助考生迅速抓住题干重点,加快做题速度,好处多多。
为了帮助25考季考生快速进入学习状态,东奥25注会新课大公开,帮助各位考生提前备考!
25年注会新课全面开课,具体时间课表如下:

2025考季
注会轻松过关系列好书
重磅上线
注会考生请注意
25年东奥CPA全套4大系列好书上新啦
学、练、考、记
精准应试,轻松备考!
轻松过关®系列
8年冠军品牌
27年累计售出5000万册
19位东奥名师天团,努力汇编
助您决战CPA!
打算25年考注会的新考CPAer
可以趁早入手
性价比真的超高
关于24年CPA考试成绩合格标准……
严查!考完CPA,这件事勿碰!后果严重!
定了!关于24年CPA出分时间……
|本文由东奥会计在线(ID:dongaocom)原创发布。
内容来源于东奥会计在线。若须引用或转载,请务必与我们联系并在文首注明以上信息。

