东奥25年注会新课现已开班,购畅听班限时享小班服务!识别二维码立即了解详情👆
注册会计师证书作为财会行业“天花板”级别的证书,其含金量非常高,注册会计师作为高层次专业人才,对地方经济发展具有重要作用,所以,各地区为了招揽注会人才,纷纷出台了丰富多样的利好注册会计师的福利政策。
通过这些福利政策,地方人才结构得到了优化,地区经济发展水平得到了提升。咱们一起看看到底有什么福利政策吧~
多地官方公布
对CPA人才提供现金奖励
为了吸引更多优秀的注册会计师专业人才,各地纷纷推出了针对注册会计师的福利政策,其中最直观的福利就是现金奖励。
✅山西
山西注协在发布的《山西省注册会计师协会人才培养资金奖励办法》的通知中,对符合第五条基本条件,且近3年内取得注会考试全科合格证的考生奖励5000元。
图片来源官方截图
✅兰州
兰州组工发布了一系列现代服务业人才发展专项支持政策,其中对新取得CPA证书,且在本市金融机构全职工作满3年的金融人才,按照用人单位提供的名单对报考费用给予补贴,每人累计最高5万元。
图片来源官方截图
除以上举例地区外,还有很多地区也有奖励哟,虽然各地政策不一,但从中可以看出注册会计师证书的含金量和各省市对注会人员的重视程度。
注册会计师资格证书
可以与职称对应
在部分地区,注册会计师资格证书可以与职称对应,主要是为了鼓励取得注册会计师资格,促进职称制度与职业资格制度的有效衔接,减少重复评价,降低社会用人成本,优化专业技术人才发展环境,激发创新创造创业活力。
根据不同地区的规定,注册会计师可以对应不同的职称。在天津、内蒙古、福建、河南等地,取得注册会计师证书相应地享受会计师或审计师职称的待遇,加速注册会计师持证人的职业发展,拓宽了晋升渠道。
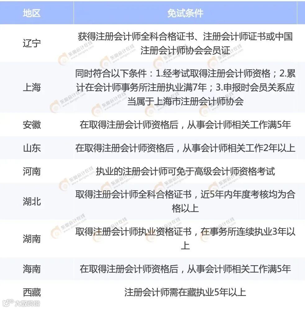
注册会计师可以免考高级会计师
注册会计师可以免考高级会计师,但需要满足其他条件,这些条件因地区而异。
例如,一些地区规定,取得注册会计师资格后,从事与会计师职责相关工作满一定年限,或者在会计中介机构连续执业一定年限,就可以免于参加高级会计师考试,直接申报高级会计师职称评审。
不过,这个政策因地区而异,不是全国所有地区都能免考。
行业现状
中国注册会计师协会在2024年9月24日发布了《庆祝中华人民共和国成立75周年注册会计师行业工作与发展成就掠影》,截至2024年5月31日,全国共有注册会计师105667人,会计师事务所10794家,非执业会员281237人,从业人员超过40万人。
这一数据表明,注册会计师行业已经达到了财政部在《会计改革与发展“十四五”规划纲要》中设定的目标,即到2025年从业人员数量达到40万人。
(截图来源——《会计改革与发展“十四五”规划纲要》)
2023年,注册会计师行业实现业务收入1106.75亿元,较2022年增收32.13亿元,同比增长2.99%。
随着企业对财务透明度的需求不断增加,注册会计师的角色变得更加重要。预计到2025年,行业年收入规模有望达到《会计改革与发展“十四五”规划纲要》中设定的1900亿元目标。
注册会计师的职业寿命很长,是一个“永不落幕”的朝阳行业。国家注重推动注册会计师行业人才培养,着力构建“国际化、数字化、管理型、复合型”多层次人才培养体系,强化品牌意识,推动品牌建设,进一步提升注册会计师行业价值。
注册会计师行业的发展前景无疑是光明的,国家政策的大力扶持也让人们对注册会计师证书心向往之。2025年注册会计师新考季已经到来,心动不如行动!
以下是25年注册会计师考试全年重要时间节点图解,快来了解一下!
25考季注会备考不知道选什么课?奥奥力荐【畅听无忧班】,【畅听无忧班】包含轻一班+双播旗舰班+人气班+逆袭冲关特训全享,限时送VIP小班服务,30位东奥名师好课随心听!赠送18本配套图书!赠送综合阶段全套课程!
无论你买的是3考季6科还是5考季6科【畅听无忧班】,只要在课程有效期内,随时可以开通课程听课。
1
30位名师,畅听全享
畅听无忧班30位东奥名师齐聚,行业大咖,给您过关真保障!
2
4款好课,全享畅听
不用纠结选课,轻一班+双播旗舰班+人气班+逆袭冲关特训全享,随心听畅快学!
分阶段带学,从预习到考前冲刺,不用纠结选课,两大套餐全含!
3
18本配套好书全享
18本配套好书,从入门➡️基础➡️题库,整个备考过程一站式解决,不用再考虑买各个阶段备考书的事情,图书包邮到家!
4
享考前30天·逆袭特训
考前30天,深度串讲知识点,只讲干货,考前终极模考,逐题拆讲,临考强化记忆。
5
送综合阶段全套课程!
购买畅听无忧班再送你综合阶段全套课程!
6
限时免费享·VIP小班服务!
限时加享VIP小班·带学服务,50人小班贴心带学!
超多学习资料,学习攻略,机考模拟系统,体验考试环境,积累经验,从容进考场!
扫描下方二维码咨询
还能获取专属优惠
👇🏻👇🏻👇🏻
|本文由东奥会计在线(ID:dongaocom)整理发布。
若须引用或转载,请务必与我们联系并在文首注明以上信息。未经授权擅自转载者将被依法追究法律责任。

