东奥25年税务师新课上线,19位东奥「一线」名师齐聚,识别二维码立即了解详情↑
跨考注会的考生注意了!
2025年注册会计师考试大纲及教材
于上周已正式发布!
图片来源:中注协
长按识别下方二维码
发送关键词:大纲
查看25年注会考试大纲变化
👇👇👇
今年注会考试大纲变化大不大?税务师考生跨考注会更容易吗?怎么搭配学习更轻松?今天咱们一起来聊聊~
25年CPA考试大纲
抢先看!
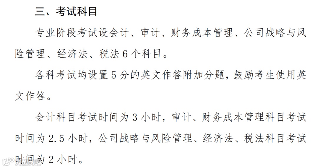
中注协正式公布《2025年注册会计师全国统一考试大纲——专业阶段考试》和《2025年注册会计师全国统一考试大纲——综合阶段考试》!
考试大纲具体如何,跟着奥奥抢先看!
考试科目
考试题型
※※部分大纲展示如下:
(仅展示部分)
长按识别下方二维码
回复关键词:大纲
查看25注会考试大纲及变化
一年两证谁不爱?
跨考注会,其实很轻松
注册会计师对于每一个财会人来说,并不陌生甚至如雷贯耳,高达百万的报考人数让我们见识到了注册会计师的热度。这不仅是因为它的考试难度,还因为它超高的性价比!
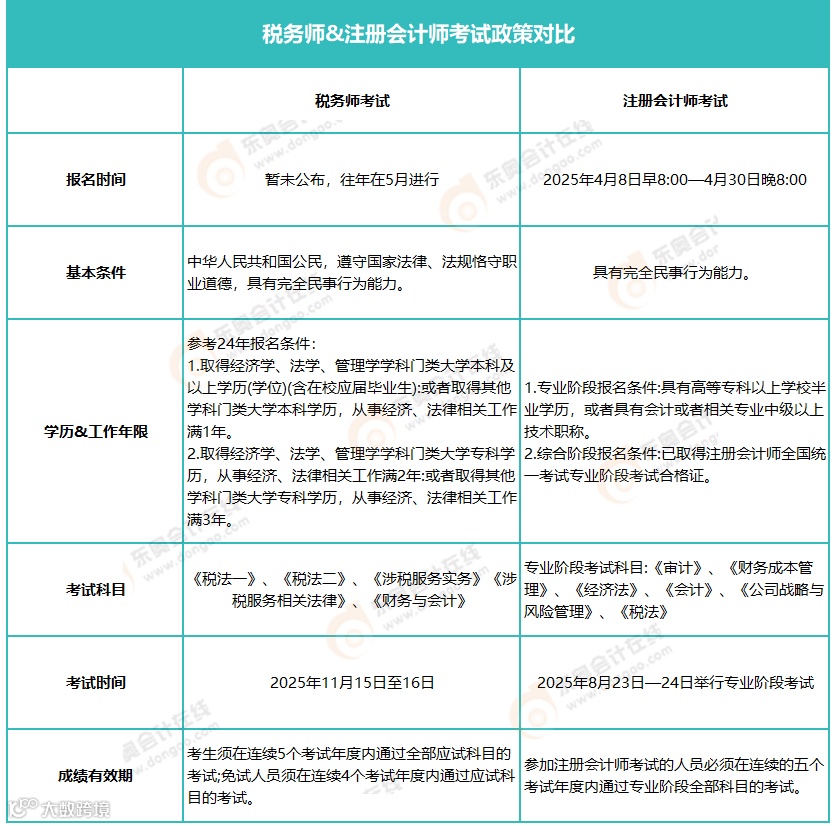
奥奥总结了税务师考试与注册会计师考试政策对比,一起来看:
从上图报名条件来看,注册会计师的考试报名条件并不高,两大证书报名时间和考试时间安排得也非常合理!税务师转战注册会计师十分可行!
税务师&注会一备两考
科目搭配建议
注会考试、税务师考试都属于大型的资格类考试,同时备考,看似不可能,实则不难。以下图片能够直观了解注会、税务师哪些科目存在联系。
虽然注会考6科,税务师考5科,但是两个考种的考试科目关联度极高,知识点存在很多重叠部分,一备两考能够起到相互辅助的效果,双证同收,效率更高。
根据注会、税务师考试科目之间的联系,奥奥为大家整理了一备两考科目搭配方案,考生可以根据自身基础条件自行搭配报考。无论两年拿两证还是三年拿两证,大家都能找到适合自己的搭配方案。
两年通关方案
三年通关方案
注会、税务师一备两考注意事项
注会、税务师两个考种侧重领域不同,出题方式和考查角度就会有所不同。大家需要尝试做两个考种对应的历年试题,熟悉出题规律和思路。
虽然注会、税务师考试关联性强,但一备两考的压力确实存在,希望考生们端正学习态度,利用一切能利用的学习资源,珍惜时间,努力备考,争取做到双证双赢!
25年注会新教材基础班大公开
带你备考快人一步,稳固知识核心!
🔍抖音搜索东奥王颖讲会计
一起开启新注会征程
|本文由东奥会计在线(ID:dongaocom)整理发布。
若须引用或转载,请务必与我们联系并在文首注明以上信息。未经授权擅自转载者将被依法追究法律责任。

