25年新版《轻一》单购5折,扫描图中二维码,立即了解!
中国人事考试网发布了最新消息!其内容是关于2025年专业技术人员职业资格考试的重要提示,对于我们中级考生来说很重要,一起来了解一下具体情况!
官方发布重要提示,
25年中级会计考生速码!
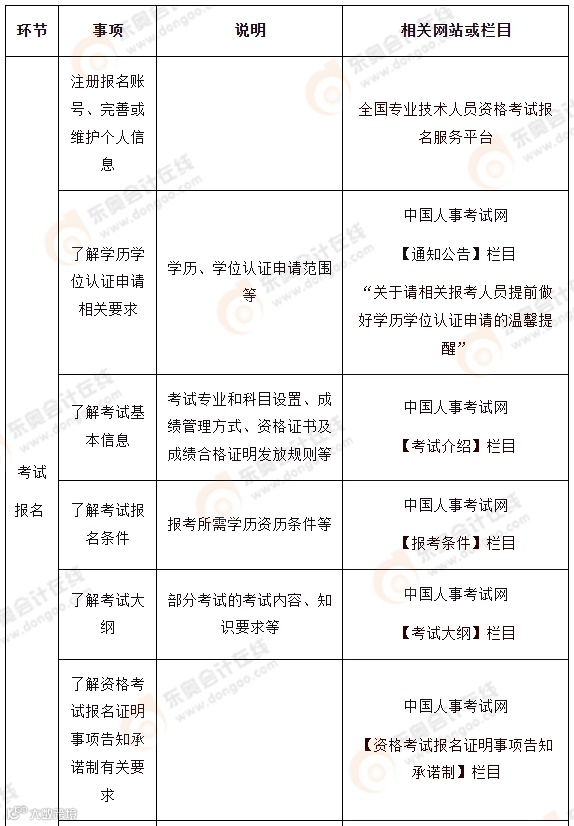
中国人事考试网发布了《2025年度专业技术人员职业资格考试重要事项提示》,其中包括专业技术人员职业资格考试一般流程、部分考试报名时间以及相关信息查询方式。
图片来源:中国人事考试网
通知重点内容如下:
💡了解专业技术人员职业资格考试一般流程
怕错过备考过程中的重要时间线?
那就扫描下方二维码添加老师
老师会在关键时间点提醒大家哟~
👇👇👇
💡2025年度部分专业技术人员职业资格考试报名、公布成绩时间预告
💡相关信息查询方式
长按识别二维码
发送:2508
获取【相关信息查询】方式入口
👇👇👇
官方发布的信息中详细的梳理了考试流程以及考生常见问题的查询入口,有想要查询上述内容的小伙伴可以扫码获取入口哦!
我们中级考生可以认真阅读一下考试流程,做到心中有数,以免错过关于考试的重要步骤或节点。
2025年中级会计
一年备考三科如何规划?
很多考生选择在一年内同时备考三门科目,这种备考方式从“战术”的角度来看,是非常合理的。
不过一年备考三科的备考压力相对较大,对考生备考时间、精力等都有较高的要求。
那么奥奥今天根据考生的备考问题,结合历年考生经验和东奥名师建议,帮助想要一年考三科的做好备考规划~
一年备考三科计划要做多细?
首先考生一定要拿出小一年的时间来准备中级会计考试,备考时间轴如下:
*图片源于陆斐老师课件
其次,计划要细致但是不能过细。建议考生以“周”为单位进行备考规划。例如,本周的备考计划是完成《中级会计实务》第一章-第三章基础班听完并做好相应练习,如果考生本周某一天比较忙也没有关系,可以在本周内补齐学习任务。
所以考生在做计划时,既要切合实际,根据自己的实际情况,计划好每周的学习量,还要给自己留出余地,方便调整。
识别下方二维码
回复关键词:计划
查看25年中级预习阶段学习计划
👇👇👇
一科一科学,还是三科一起学?
建议考生在2025年新版中级会计教材发布之前,先以《中级会计实务》《财务管理》的备考为主,等新教材下发之后在备考《经济法》,三科齐头并进。
📝推荐阅读:
👉《中级会计实务》预习阶段如何备考?章节分值+考试趋势都在这了!
根据三科目的难度、内容丰富程度等情况判断,建议考生将较多的时间倾向于《中级会计实务》,因为该科目不仅内容最多、考查较细,也同时内含会计专业的基本底层逻辑,能够帮助考生理解财管和经济法。
另外在备考中,建议考生“沉浸式”备考,一天中的整段时间建议只学习其中一个科目,避免在不同科目之间频繁切换。
尤其是每天备考时间有限的考生,如果有2-3小时进行备考,尽量保障一天只学一个科目。如果考生时间比较零碎,如通勤等时间,考生是可以安排一些法条、公式的背诵记忆的。
✨好消息!25年中级考生福利来啦✨
25年东奥中级畅听无忧班重磅升级!
老师·好课·图书,通通顶配!
守护你的备考全程!
13位东奥名师、3大班次全享,
再加9本配套好书!
现在购书独享
轻一名师考前30天·逆袭押题班
抓紧识别下方二维码
添加老师,领取专属课程优惠
及更多备考资料
↓↓↓
|本文由东奥会计在线(ID:dongaocom)整理发布。
本文部分内容来源于中国人事考试网。若须引用或转载,请务必与我们联系并在文首注明以上信息。未经授权擅自转载者将被依法追究法律责任。

