25考季已经到来,你的CPA成绩有效期还有几年?今年是不是要奋力一搏了呢?赶紧跟着奥奥一起来了解一下吧~
注会成绩有效期是多久?
此前,中注协曾在报名简章中明确规定了注会成绩的合格标准及有效期:
注会专业阶段考试各科成绩的有效期是5年。综合阶段考试没有时间限制。
注会合格成绩五年有效期的第一年是从考生获得第一科合格成绩开始计算,假如今年考生参加了考试,但没有取得合格成绩,那今年是不计算的。
对在连续5个年度考试中取得专业阶段考试全部科目合格成绩的考生,颁发注册会计师全国统一考试专业阶段考试合格证电子证书。
简单来说:
通过第一门考试的那一年是起始年份,5年内必须通过专业阶段的6门考试。
否则第一年通过的考试成绩作废,依此类推!
奥奥建议:
注会考试难度较大,建议大家报考时千万不要卡5年的年限来计划备考,最后一年备考压力会很大,很容易出现意外情况,导致已取得的合格成绩失效,进入轮回。
大家在报名时就要合理的规划报考科目,能在2年到3年取得专业阶段证书最好。
如果基础较为薄弱,也建议大家按照4年拿证进行规划。
25考季CPA科目搭配原则
1.“会计”优先
首先,会计是“基石”!会计是注册会计师考试的核心科目,其他科目如审计、税法、财管等都或多或少涉及到会计的知识。掌握会计基础知识有助于更好地理解其他科目的内容。
其次,会计科目涉及的内容广泛,包括财务报表分析、会计处理、成本计算等,这些知识在其他科目中也有广泛应用。因此,优先学习会计可以为后续科目的学习打下坚实的基础。
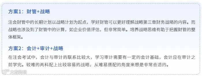
2.“难+易”搭配
注册会计师专业阶段考试科目有6科,难度从高到低大致为会计>审计>财务成本管理>税法>经济法>公司战略与风险管理,将难易程度不同的科目搭配在一起,可以尽可能平衡备考难度,减轻备考压力。例如“会计+税法+经济法”、“财管+战略”等等。
3.“计算+记忆”搭配
注册会计师备考过程是枯燥的,如果一味背记,或一味计算,都会让考生产生疲劳,最后导致抗拒学习。建议大家将计算类科目和记忆类科目结合起来学习,既减轻了记忆负担,又可以通过计算让思维活跃起来。例如“会计+经济法”、“会计+税法”等等。
4.“高关联度”搭配
了解注册会计师考试科目之间的关联性有助于考生更好地搭配备考科目。例如会计是审计的基础,掌握会计知识有助于审计的学习;审计与战略两个科目之间联系很大,特别是关于内部控制、风险管理方面。将关联度高的科目放在一起备考,可以实现1+1>2的学习效果。
5.考虑自身情况谨慎选择科目
每位考生在自身基础、学习时间、学习能力等条件都是不同的,考生们应该根据自身情况,合格选择考试科目搭配学习。
例如零基础考生可选“会计+税法”、“会计+经济法”等组合;有一定财会知识基础的考生可选“会计+审计+经济法”、“财会+税法+战略”等组合。
扫描下方二维码,添加老师
获取免费享受备考指导、答疑
获取免费资料,公益直播提醒
👇👇👇
科目搭配方案推荐!
不同考生对号入座
1.零基础且时间不充裕的考生
零基础考生备考压力相对较大,因为对财会知识并不了解,所以需要花费一定的时间去入门。建议零基础考生提前备考,刚开始学习时不要给自己太大压力,凡事需要循序渐进,把基础打好才是重中之重。建议首次报考不要超过3科,2科最为适宜。
2.有财会基础但时间不充裕的上班族考生
财会小白初入社会急需注册会计师证书傍身,但备考时间有限,需要合理利用碎片化时间进行学习,养成良好的学习习惯,保持稳定的学习节奏。建议考生选择2-3科相对合理,备考压力较小,通关概率较大,有助于建立信心。
3.时间充裕且学习能力较强的考生
部分考生头脑灵活,学习能力、记忆力和适应能力都很强,如果有一定的财会基础且备考时间充足,那可以说是“如有神助”!建议这类考生挑战3-4科,把握好这科目的学习顺序和节奏,合理安排学习计划,大概率可以拿下所有科目。
扫下方二维码
回复关键词:计划
领取CPA6科目备考计划表
👇🏻👇🏻👇🏻
25年CPA综合《轻一》
今日正式现货!
就在前段时间,注会《轻一》现货后,奥奥的评论区一窝蜂的都是来问奥奥:综合阶段到货了没?什么时候现货呀?
这不,今天这个好消息来了!!25考季新版注会综合《轻1》《轻2》就在今天正式现货了!(发货时效48小时)
💡注会综合图书现货💡
现货7折
正值注会报名季,每满200减30
🔥双份叠加,尽享优惠🔥
再享7大配套图书服务
👇点击卡片立即购买👇
选择轻一的4大理由
🧡1998~2024,专注会计考试27年,累计售出5000万册;
🧡蝉联9年天猫双11、双12财会考试图书销量榜首;
🧡2位东奥实力派名师主笔,平均10+年培训经验;
🧡考点新,内容精,理解更透彻!3步科学布局,学透全考点!
2025注会综合考纲变化幅度较大,难度显著提升!
2025备考注会综合一定认准东奥王牌《轻1》!看新版《轻1》学的准、讲得透、备考更安心!
接下来让我们一块先来了解一下《轻1》吧~
💥 考点新、内容精、理解更透彻!
✅考点新:依据新教材全新梳理,全面应对新与变!
✅内容精:精选案例、精研考点、精析真题,应试更有把握!
✅理解透:由浅入深、循序渐进。四维环绕式讲透考点!
💥7大配套服务权力助考!
✅随时学4大名师好课;
✅随时·练2大备考服务;
✅随时·问30次/科·专业答疑;
《轻松过关®》不仅仅是一个名字,一本书。更承载了考生们通关成长的梦想!
在等待《轻一》到手的这几天,先来看下试读吧~
💥《轻一》试读抢先看!
向左滑动看更多
(以上仅展示部分内容)
长按识别下方二维码
发送关键词:试读
立即查看25年注会试读内容
👇👇👇
注会《轻1》正式现货
单科购买享7折
正值注会报名季,每满200减30!
再享7大配套图书服务
点击卡片立即购买↓
|本文由东奥会计在线(ID:dongaocom)整理发布。
若须引用或转载,请务必与我们联系并在文首注明以上信息。未经授权擅自转载者将被依法追究法律责任。

