25中级新课全面开班!识别上方图片二维码了解详情!
25年中级报名在即,奥奥发现大家对继续教育比较关注。近日,有地区公布继续教育新的通知,我们一起来看看吧~
天津地区公布继续教育新通知!
天津官方发布《天津市财政局关于做好我市2025年度会计专业技术人员继续教育工作的通知》,其中明确:
继续教育学分登记申请平台有变,2025年起,需要在全国会计人员统一服务管理平台进行。
会计专业技术人员进行继续教育学分登记前,应确保已在“全国会计人员统一服务管理平台”完成会计人员信息采集或属地关系调入,并由属地区财政局审核通过。
另外,通知中还强调了,已报名参加2019年度继续教育学习尚未完成规定学分的,学习通道将在2025年12月31日关闭,逾期未完成2019年度继续教育学习的将终止课程。
图片来源:天津市财政局
奥奥划重点:
1、继续教育时间
2025年度继续教育时间为2025年4月15日至2025年12月31日。
2、继续教育对象
我市辖区内国家机关、企业、事业单位以及社会团体(含中央驻津单位)等组织(以下称单位)具有会计专业技术资格的人员,或不具有会计专业技术资格但从事会计工作的人员(以下简称会计专业技术人员)应当按照本通知规定参加继续教育,并在规定时间内取得规定学分。
其中:具有会计专业技术资格的人员应当自取得会计专业技术资格的次年开始参加继续教育;不具有会计专业技术资格但从事会计工作的人员应当自从事会计工作的次年开始参加继续教育;国家教育行政主管部门承认的中专以上(含中专,下同)会计类专业全日制学生,在读期间无需单独参加继续教育,可自毕业后的次年开始参加。
会计人员包括从事下列具体会计工作的人员:①出纳;②稽核;③资产、负债和所有者权益(净资产)的核算;④收入、费用(支出)的核算;⑤财务成果(政府预算执行结果)的核算;⑥财务会计报告(决算报告)编制;⑦会计监督;⑧会计机构内会计档案管理;⑨其他会计工作。
担任单位会计机构负责人(会计主管人员)、单位分管会计工作领导(总会计师)的人员,属于会计人员。
3、继续教育内容及学分要求
我市会计专业技术人员继续教育内容包括公需科目和专业科目。继续教育实行学分制管理,会计专业技术人员每年应至少取得90学分,其中专业科目一般不少于60学分。会计专业技术人员参加继续教育取得的学分,在全国范围内当年度有效,不得结转以后年度。
4、继续教育方式及学分登记
会计专业技术人员可以自愿选择参加继续教育形式。
会计专业技术人员进行继续教育学分登记前,应确保已在“全国会计人员统一服务管理平台”完成会计人员信息采集或属地关系调入,并由属地区财政局审核通过。
会计专业技术人员未完成2020至2024年度继续教育的,可通过参加网络培训方式进行补学。已报名参加2019年度继续教育学习尚未完成规定学分的,学习通道将在2025年12月31日关闭,逾期未完成2019年度继续教育学习的将终止课程。
继续教育对于每一位会计人员考证以及职业发展都有重要影响,考生们务必要重视!还没进行继续教育的同学快抓紧时间吧~
扫码添加东奥助教老师
了解更多继续教育相关政策
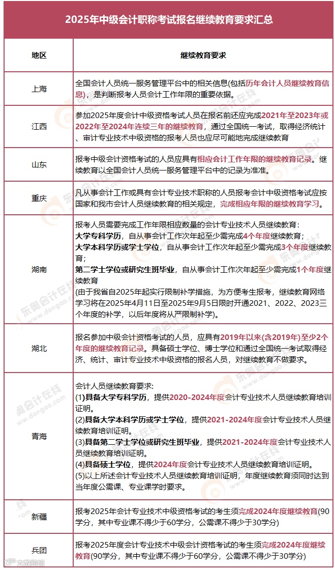
报名2025年中级,
这些地区对继续教育有要求!
目前,各地都陆续发布了2025年中级会计考试报名简章,从各地发布的通知中可以了解到,上海、江西、山东、湖北、湖南、重庆、青海、新疆、兵团等地区,都对继续教育有要求,以下是奥奥做的汇总,有需要的小伙伴可以收藏起来~
对于中级报名或其他政策还有疑问
可以扫码进入25年中级备考群
获取专业指导和备考资料
👇👇👇
🔥618狂欢特惠,购课享·2大惊喜🔥
618活动期间,在东奥天猫旗舰店
购各考种畅听班及以上班型
还能享受以下权益
✅天天抽免单 ✅3轮抽金条
立即锁定东奥天猫「东奥旗舰店」
618东奥天猫图书旗舰店
全场立减15%
直播间购书学员还能抽免单及周边
立即锁定天猫「东奥图书旗舰店」
抢购备考图书
这个618你一定要入手哟
价格真的很划算
买到真的很赚!
如果你想咨询更多618购课信息
扫码添加即可咨询
⬇️⬇️⬇️
|本文由东奥会计在线(ID:dongaocom)整理发布。
若须引用或转载,请务必与我们联系并在文首注明以上信息。未经授权擅自转载者将被依法追究法律责任。

