今晚18:30
黄洁洵老师《经济法》强化阶段学习指导
中注协发布了新的通知,拿到CPA证书的小伙伴请注意,不管你是选择成为执业会员还是非执业会员,都要接受年检。
最近几年,非执业注册会计师人数激增,中注协对于他们的重视程度越来越高,非执业的年检也越来越重要,以下是非执业会员年检的公告👇
中注协通知
非执业会员6月9日开始参加年检
1
非执业会员年检通知
图片来源:中注协
公告部分内容:
一、总体要求
非执业会员年检工作是提升非执业会员专业胜任能力、促进加强自我管理、引导关心行业发展和参与行业建设、增强认同感归属感荣誉感的重要举措,各省、自治区、直辖市注册会计师协会(以下简称省级注协)应切实提高认识,加强组织领导,有序开展推进相关工作。
二、工作安排
(一) 年检范围。2024年12月31日前登记入会的非执业会员(含境外非执业会员)应当参加年检。2025年批准入会的非执业会员无需参加年检,但应参加继续教育。
(二)年检时间。2025年6月9日至12月31日。
(三)年检方式。非执业会员年检实施网上年检。非执业会员可搜索微信小程序“中国注册会计师协会行业管理信息系统”,或登录中注协行业管理信息系统(访问地址为https://cmis.cicpa.org.cn,以下简称行业系统)进行年检。境内非执业会员通过行业系统向省级注协提请年检,境外非执业会员通过行业系统向中注协提请年检。
(四)年检内容。非执业会员参加继续教育和交纳会费情况,以及是否具有《登记办法》第十条规定的情形。相关年检数据取自行业系统2024年12月31日数据。
(五)操作流程。具体操作说明和工作信息请参阅《非执业会员年检系统操作说明》(附件1)、《省级注册会计师协会非执业会员年检工作表》(附件2)。
非执业会员应及时核对完善个人基本信息,确保信息准确完整。
境内非执业会员可扫描省级注协微信支付收款码交纳会费或依据省级注协年检工作通知的付款方式交纳会费。境外非执业会员可扫描中注协微信支付收款码交纳会费或使用银行转账方式将会费交至中注协(开户单位:中国注册会计师协会,开户银行:中国工商银行北京四道口支行,账号:0200049309024905616)。
(六)年检结果和查询。
1.年检合格。符合以下所有规定情形即为年检合格:
(1)根据《中国注册会计师协会非执业会员继续教育制度》,接受继续教育累计不得少于40个学时,按规定符合学时减半的累计不得少于20个学时;
(2)根据《中国注册会计师协会会费管理办法》,按每人每年100元标准交纳会费,其中,女性个人会员生育当年免交个人会员会费,省级注协有其他减免政策的从其规定;
(3)不具有《登记办法》第十条规定的情形。
2.暂缓年检。非执业会员满足《登记办法》第十三条规定情形之一的,可申请暂缓年检。暂缓年检期限不得超过一年。
3.年检不予通过。非执业会员具有《登记办法》第十五条规定情形的,年检不予通过。
非执业会员可登录行业系统(手机端或电脑端)或通过扫描电子非执业会员证二维码,查看个人年检结果。
三、组织实施
(一)压实主体责任。省级注协应切实履行职责,落实落细非执业会员年检各项工作要求。及时发布本省年检工作通知,遵照工作程序和时间节点,高效有序开展年检;严格审核各项信息,做好后续管理、服务工作。加强年检工作总结分析,参照模版(附件3)内容形成报告于2026年1月31日前报送中注协。
(二)优化会员服务。省级注协可向中注协申请开通年检模块会费缴纳功能(微信支付收款码),便捷会员缴费;可通过年检模块自定义提示会员内容,提高沟通效率;可充分利用注协官网、期刊杂志、微信公众号等广泛宣传年检相关工作。
(三)强化协同配合。省级注协注册管理部门应与继续教育、财务等部门加强配合,协同做好年检各项工作。非执业会员提出转会申请的,转出地省级注协应与转入地省级注协加强沟通,确保其转会和年检顺利完成。对年检工作过程中遇到的困难和问题,省级注协要及时向中注协注册部反馈,以共同研究解决问题,保障非执业会员年检工作质量。
长按识别下方二维码
回复关键词:年检
查看公告原文
👇🏻👇🏻👇🏻
2
年检流程如下
非执业会员年检流程图如下:
3
不参加年检证书会被取消吗?
一般来说,各地注协确实会根据年检情况做出年检通过、暂缓检查或年检不通过的决定,比如:
江苏注协23年初发布关于暂缓通过28名注册会计师2022年任职资格检查的通知:这28名注册师,自发文之日起,不得继续从事注册会计师法定业务。
图片来源:江苏注协
此外,江苏注协还曾发布关于取消135位中国注册会计师协会非执业会员资格的通知。
官方给出的原因是“未在规定时间内达到年检合格的条件”,简而言之就是年检没过。
图片来源:江苏注协
所以,我们好不容易考的证书,千万别因为年检不过而被取消!
手把手教你完成年检
具体操作流程如下
具体操作说明如下,以手机端为例:
1
登录系统
非执业会员可通过微信搜索“中国注册会计师协会行业管理信息系统”小程序。
非执业会员进入小程序后默认显示登录界面,用户类型选择“非执业会员”, 用户名为非执业会员证书编号,输入密码和验证码后,登录系统。(如忘记密码可 点击“验证码”下方的“忘记密码?”进行密码找回)
2
新建年检申请
非执业会员在小程序首页点击【年检申请】。
3
学时判定
非执业会员点击新建申请时,程序后台首先会自动对该非执业会员的年检年度的学时进行判定,当非执业会员的学时情况满足要求(当前年度的已完成学时大于等于标准学时),进行会费缴纳;当非执业会员学时情况不满足要求时,无法提请。
4
完善信息
非执业会员在完善信息界面需完善“个人信息”,其中带“*”的为必填信息项,填写完毕后点击年检申请,阅读承诺书并勾选,点击【确认】。
5
上传材料及缴纳会费
非执业会员点击【确认】后跳转到上传材料及缴纳会费界面。若“缴费情况”为“去支付”,则需要点击【去支付】按钮,支付会费后上传材料(如需上传)即可申请年检;
若“缴费情况”为“免会费”或“已确认”,则只需要上传材料(如需上传)后申请年检;若“缴费情况”为“待确认”,则需按所属注协通知要求缴费,非执业会员可正常提交年检,提交年检后年检状态为待审核,所属注协确认缴费后通过年检。
依据《中国注册会计师协会会费管理办法》,女性个人会员生育当年免交个人会员会费。非执业会员按对应年检年度选择“是否为女性当年生育非执业会员”,并上传生育证明材料,提请成功后年检状态为待审核,所属注协审核通过后,年检状态变更为“年检通过”。
6
提交年检后,弹出申请成功页面
7
暂缓年检申请
非执业会员点击【暂缓年检申请】后需要阅读并确认承诺书。
跳转到暂缓原因和暂缓证明材料上传界面,填写完成后点击【确定提交】按钮完成暂缓申请。
8
年检申请完成
在完成年检申请或暂缓申请后,系统后显示申请成功界面,非执业会员可点 击【返回首页】或【展示申请相关信息】。
奥奥最后提醒,执业会员与非执业会员都需要年检的,请大家不要忘记。
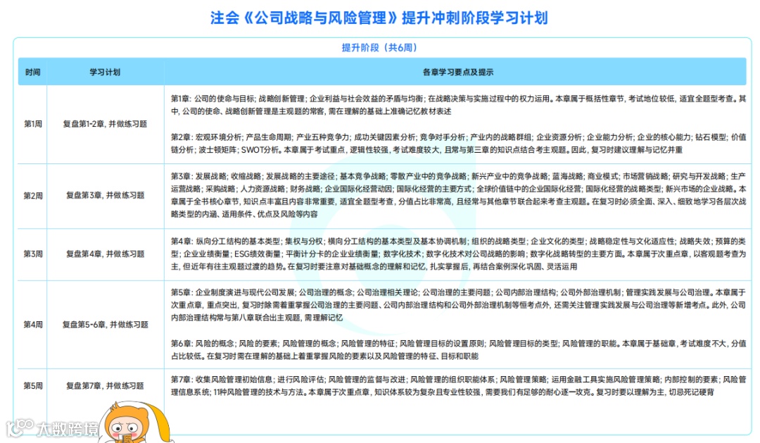
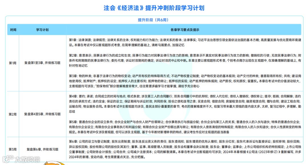
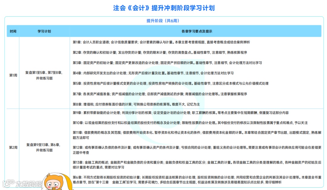
25年注会冲刺阶段学习计划表
免费领取!!
工欲善其事,必先利其器!注会考试科目多,考点繁杂,如何才能快准狠的进行备考?奥奥已为大家准备好冲刺阶段的学习计划表!火速来下载!
由于资料超多,文章有限,以下仅展示部分内容:
由于文章有限,奥奥不一一展示~
大家识别下方二维码添加老师
免费领取注会备考资料包!
更多学习计划指导直播正在进行中,今日黄洁洵老师《经济法》开讲,点击卡片立即预约直播↓
注会《轻三》、《轻四》已现货!
考生们,你们心心念念的备考助手注会《轻三》、《轻四》已经现货了,快把他们带回家吧!
🔥 《轻三》已现货🔥
基础阶段已经结束,接下来就是强化提升冲刺阶段,
当然刷题与做模拟题是家常便饭,因为只有不断的做题,才能知道自己哪些知识点薄弱。
如果你不知道自己要练什么题,可以选择轻松过关®三《最后六套题》!
《轻三》= 6套点押密卷+3套近年真题
6套模考卷,三轮模考,进阶提升
3套真题,全真检测,详解命题套路
松过关®三《最后六套题》
近3年平均点押命中率超高
每科双名师合力编著,直击考点
松过关®三《最后六套题》
限时7折
赠名师解题班+全真机考系统
+题库+30此/科人工答疑
⬇️扫码立即了解⬇️
🔥 《轻四》已现货🔥
由于注会每个科目需要记忆的考点特别多,考前需要快速记忆,以防知识点忘记,轻松过关®四《21天冲关速记》是一本不错的考前急救手册!
《轻四》帮助大家速记考点,是考前急救手册。
三环靶向记忆,记考点、记模板、记预测临考21天,这本书只写必考干货,记住就能得分!
⬇️扫码立即了解⬇️
|本文由东奥会计在线(ID:dongaocom)整理发布。
若须引用或转载,请务必与我们联系并在文首注明以上信息。未经授权擅自转载者将被依法追究法律责任。

