25中级新课全面开班!全场保价618,识别二维码获取专属优惠↑
今天,2025注会报名入口正式开启!奥奥发现有很多中级的小伙伴蠢蠢欲动!
中级,注会报名,考试时间错开,并且中级&注会有很大的关联性!想要一年拿多证的小伙伴,机会又增大了很多!
奥奥今天就来给大家说说中级&注会一备两考到底该怎么学!
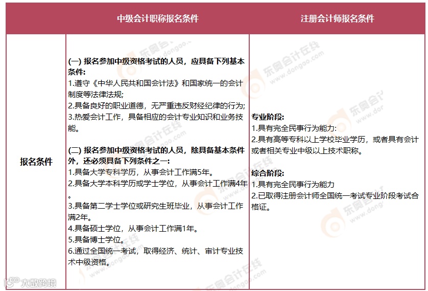
中级会计与注会考试政策对比
你符合条件不?
要想一备两考就要提前了解相关考试政策,为了帮助各位考生更好的了解中级会计与注会,奥奥整理了以下内容,快来看看吧!
✅从报名条件来看:中级会计报名条件限制>注会,一般情况下,只要符合中级报考要求的同学就可以参加注会报名。
✅从考试科目来看:中级科目和注会考试的部分科目相同,只是两者考察的侧重点有所不同,备考方法上要讲究一些策略!
注会考试与中级会计考试两者考查侧重点虽然有所差别,但是两者部分科目的契合度极高,只要合理搭配、认真备考,相信同取两证也可实现!
中级VS注会科目相似度
一备两考的学习建议及计划
很多不了解跨考的考生可以会发出疑问,为什么每年都有部分考生热衷于同时备考注会和中级会计?是有什么备考秘诀吗?中级VS注会科目相似度到底有多少?一块来看看!
01
《中级会计实务》与注会《会计》
站在中级会计实务内容的方向来看,中级会计实务比照注会会计少了大概5章的内容,这5章分值为10分左右,属于不太重要章节;换句话说中级会计实务内容的广度和注会会计差不多,只不过注会会计的内容较中级会计实务更深,需要掌握的层级更多。
但随着近年来教材修订两者总体上内容是越来越接近的,同时备考中级和注会的考生,在备考前期可以注会会计学习为主,在注会会计备考完成后再系统地练习中级会计实务真题,感受中级会计实务的考题特点与方向。
由于内容篇幅有限
长按识别二维码添加助教老师
⬇️领取中级&注会相似度完整版pdf⬇️
02
中级《财务管理》与注会《财务成本管理》
中级财管内容更广,注会财管内容更深,可能也是注会分为6科,术业有专攻,而中级财管想要包含更多的内容所以就显得各种知识的概念定义特别多,二者的考试差异也就在这体现。
中级财管侧重对教材原文的考查和计算,而注会财管计算量更大。所以备考时可以以注会的财管为主,但是要在中级考前一个月开始拿出中级教材,仔细阅读书上的原文定义。
由于内容篇幅有限
长按识别二维码添加助教老师
⬇️领取中级&注会相似度完整版pdf⬇️
03
中级《经济法》与注会《经济法》契合度
经过2022年中级经济法考试大纲调整后,中级会计职称与CPA重合度提升,中级整体上越来越往注会靠拢。
学习时注会学习为主,注会考后转战回中级,看一遍不同的内容,然后做真题。相当于你付出了1.2-1.5倍的努力就能拿到2份的成功。
由于内容篇幅有限
长按识别二维码添加助教老师
⬇️领取中级&注会相似度完整版pdf⬇️
从以上内容中,我们可以看出中级和注会有很多内容都是重叠的,所以无论是中级注会一备两考,还是注会考后考中级,都是不错的选择。
决定一备两考后,最重要的就是坚定备考决心,切忌犹犹豫豫,一定要坚定自己的信念。祝愿各位考生在考下中级会计师证书的同时,也能顺利拿下注册会计师证书!
25年CPA《轻一》已现货
内容新、记忆准、理解更透彻!
打算25年考注会的考生,如果你不知道自己要选什么书,奥奥很负责的告诉你,选择《轻一》错不了!
为什么选择《轻一》?
📔9年销冠:蝉联9年天猫双11、双12财会考试图书销量榜首。(数据来源天猫2016-2024年生意参谋)
📔27年专注:1998-2025东奥专注会计培训,品牌实力值得信赖!
📔轻一名师实力强:东奥7大「超人气名师」倾力打造。
《轻一》考点内容全面细致,还附带大量精编好题,让考生们不仅能“学透”,还能“记牢”。
除此之外,还能享受以下6大服务!
正值注会报名季
单科购买享5折
3科联购5折之上再减30
除此之外,还有每满200减30
👇点击立即购买👇
|本文由东奥会计在线(ID:dongaocom)整理发布。
若须引用或转载,请务必与我们联系并在文首注明以上信息。未经授权擅自转载者将被依法追究法律责任。

