初级10天考前急救!10天高能冲刺,100人军事化管理!识别二维码立即了解👆
写在开头:
今日✅江西 地区初级准考证打印开启!
识别下方二维码,回复“准考证”
立即进入打印入口
2025年初级会计职称考试将于5月17日至20日举行,根据往年考情来看一般都是客观题。奥奥为大家整理了各类题型的答题技巧,希望可以对大家的备考有所帮助!
初级会计考试题型题量
通常来讲,初级会计考试题型全部为客观题,一般有单项选择题、多项选择题、判断题、不定项选择题,具体题量和分值如下:
初级会计考试评分标准
■ 单项选择题:每小题备选答案中,只有一个符合题意的正确答案。错选、不选均不得分。
■ 多项选择题:每小题备选答案中,有两个或两个以上符合题意的正确答案。请至少选择两个答案,全部选对得满分,少选得相应分值,多选、错选、不选均不得分。
■ 判断题:每小题答题正确得分,错答、不答均不得分。
■ 不定项选择题:每小题备选答案中,有一个或一个以上符合题意的正确答案。每小题全部选对得满分,少选得相应分值,多选、错选、不选均不得分。
* 多选题和不定项中,多选、错选和不选均不得分。举个例子,多选题有ABCD四个选项,假设正确答案为ABD,那么有以下几种情况:
①少选。
如果考生选择了AB、AD或BD,属于少选,也就是选择的是答案范围内的选项,只是数量不完整,这种情况能得到部分分数;
②多选。
如果考生选择了ABCD,属于多选,也就是不光将正确答案的内容选择了,还把错误的答案也选择了,这种情况不能得分;
③错选。
如果考生选择了AC、BC、CD、ABC、ACD或BCD,属于错选,也就是将错误的答案选择了,而正确的答案还没选完整,这种情况也不能得分;
④不选。
不进行选择自然没有对应的分数。简而言之,只要是选择的答案中包含了错误的选项,无论是多选还是错选,都表明了考生对知识点是存在错误理解的,因此都是不给分的。
初级会计考试答题技巧
1
单项选择题
【解读】单选题属于相对简单的题型,侧重于考查初级会计职称考试教材基础知识原文,大致可以分为记忆型、理解型和计算型题目。
【技巧】单选题要尽量多得分,即便不会,也可以蒙一个碰碰运气。
记忆型试题
难度较低,学习时认真看教材,做到全面熟悉,练习时争取一道题目3秒作答。
理解型题目
可能在初级会计教材中不容易找到原文表述,要求考生对核心考点深入理解,切忌死记硬背,在考试时认真分析备选项,相对增加了难度。
计算题
就要多做题、多总结,熟练运用定义公式,提高速度和准确率。
2
多项选择题
【解读】多选题难度较大,是考生失分的重灾区。具体可以划分为记忆型、总结型和理解型题目。
【技巧】多选题是单选题的变形升级,与单选题备考策略基本相同。
一般来说,多选题会针对考生易错易混的点进行命题,考生平时学习时要多注意那些明显会以多选题形式考查的知识点,勤总结,准确记忆。在做题时,考生要注意审题,看好题目的要求,选择符合题意的备选项。
3
判断题
【解读】判断题一共10道题,满分10分,主要是对于题干描述进行是非判断,为基础性考查,最好保证至少得7分。
【技巧】在初级会计考试中,判断题得分相对容易。
考查内容通常较为“细枝末节”,需要考生全面掌握教材内容。规则调整后答错不再倒扣分,拿不准的题目大家也不要空着。
4
不定项选择题
【解读】多个题目共用一个题干,难度均衡,实务和经济法题量分值不同。不定项选择题主要包括不看资料就能做出来的题目、先看题干猜答案,后看资料验证的题目和一错到底的题目,难度最大。
【技巧】考生一定不要认为不定项选择题复杂就放弃,对于没有把握的选项不选也可以提高综合分数,这一部分考生至少保证得到20分的分值。
建议大家作答时先看题干,如果是直接能做出来的题目就直接选择,如果是不能直接看出答案的题目,先找到考查的知识点,猜答案,再看资料验证、提炼有用信息。
初级作为会计人必备的入门级证书,考试难度并不大,现在距离考试还有1个月,抓紧时间备考,还是能干成不少事的,大家千万不要放弃!努力一定会有所收获!
考试倒计时
初级【冲刺急救包】速来领取!
初级马上就要考试了,大家都备考的怎么样了?奥奥为大家整理了25年初级备考资料包,火速来免费领取!
✅2025年初级各科20个高频答疑;
✅初级会计必会点;
✅思维导图;
✅30天学习计划表;
✅分录大全、公式大全、必备法条;
由于资料超多,文章有限,以下仅展示部分内容:
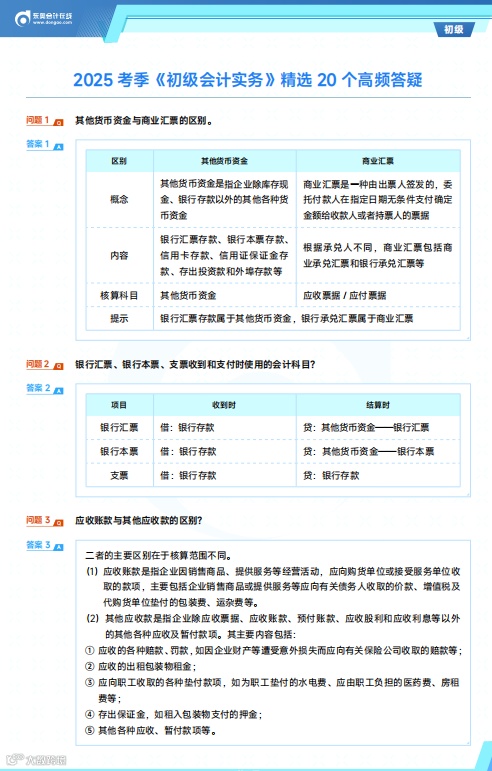
1、精选20个高频答疑
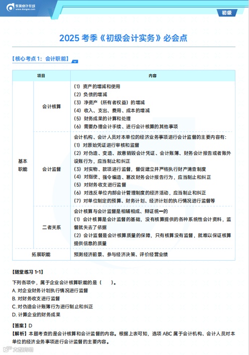
2、初级必会点
3、各科思维导图
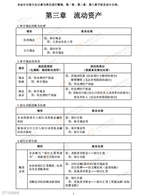
4、分录大全
由于文章有限,奥奥不一一展示~
大家识别下方二维码添加老师
免费领取初级资料包!
【2025初级公益大模考第三期】
距离初级考试还有20天
还不会操作机考系统?
不要慌!
「第三期初级模考」开启啦❗️❗️
黄洁洵、马小新两位名师亲自出题+讲解❗
全科目模拟测试,真实还原考试场景!
扫描下方二维码,开始冲刺之旅~
👇👇👇
| 本文由东奥会计在线整理发布。
若须引用或转载,请务必与我们联系并在文首注明以上信息。未经授权擅自转载者将被依法追究法律责任。东奥会计在线保留所有权利。

