👆25年税务师《轻一》现货,扫码立即购书👆
6月25日,中税协发布了《2025年度税务师职业资格考试报名热点问答(三)》,快来一起看看~
2025年度税务师职业资格考试
报名热点问答(三)
报考25年税务师考试的小伙伴们注意了!这些考试问题速速马住!
此前,中税协还发布过其他问答,点击跳转查看:
识别下方二维码
回复:报名
立即获取税务师考试报名入口
👇👇👇
备考税务师
是否需要更换教材
问题1:税务师教材有什么作用?
税务师考试教材是考生备考的基础材料,教材中不仅包含了税务师考试中涉及到的知识点,还有案例和习题帮助同学们理解这些知识点。而且相比其他备考资料,税务师教材的知识结构也更加完善,在知识点难度上也是循序渐进地加深,相应知识点的例题也很具有代表性。
所以在备考中,注重教材,才能好打基础,然后再搭配习题练习,才能提高学习效率。
问题2:新教材和旧教材的区别?
税务领域政策法规更新频繁,新教材会及时收录这些最新内容。例如,每年国家都可能出台新的税收政策、调整税率或税收优惠措施等。如果使用旧教材,可能会遗漏这些重要信息,导致在考试中遇到相关题目时无法正确作答。
税务师考试的重点会随着政策法规的变化而有所调整。新教材会根据最新的考试大纲和命题趋势,对重点内容进行重新梳理。使用新教材可以帮助考生更准确地把握考试重点,提高备考效率。
√加入2025税务师备考交流群,一起学习一起过,你将收获:
✅备考资讯:获取最新考试信息
✅免费资料:免费备考资料分享
✅每日一练:每日精选习题练习
✅公益模考:考前免费公益模考
✅考后估分:考后免费真题估分
✅直播公开课:名师直播公开课
长按识别二维码
加入2025税务师备考交流群
⬇️共同进步、一起拿证⬇️
教材的使用
及备考资料分享
税务师考试有五个考试科目,每个考试科目的章节数和教材页数都反映出教材内容比较多,并且教材中涉及到了大量的专业性词汇,部分科目还涉及到很多公式计算,对于没有基础的考生来说备考难度很大。所以如何学习教材内容,顺利进入基础备考阶段呢?
■ 粗略浏览
在备考初期,教材中大部分知识点对于初学者都是晦涩难懂的,所以可以先大致浏览,了解考试内容,掌握基础知识点,整理知识框架,提出疑点难点。
■ 精度掌握
经过了大概理解教材内容,到基础阶段同学们就需要根据制定学习计划,围绕新教材进行全面、系统地学习。需要同学们注意的是新教材中变化和新增的知识点,很可能成为考试中的重点,所以收到新教材后,首先对比教材变化,整理出变化的内容重点学习。
在精读教材,理解知识点的同时,同学们可以选择做一些高质量习题,不仅可以巩固知识点记忆,还可以发现不足,提升答题速度,培养思考能力。
■ 全乎回顾
在最后同学们可以回顾全书,整理全书框架,可以利用思维导图的方式查漏补缺,将有关联的知识点连接在一起,理清思路,加深记忆。
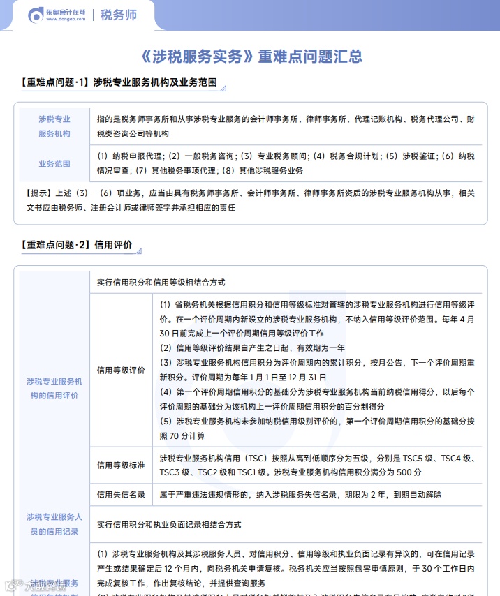
■ 重难点问题汇总
税务师考试都有哪些重点?一个文档为你汇总出来!快来免费领取吧~
预览如下↓
向左滑动看更多
添加东奥助教老师
领取五科重难点问题汇总
还有多重资料&好礼领不停
立即扫码识别
👇👇👇
⚡税务师2025年新课火热开售⚡
2025年税务师教材已经发布,
报名也正在进行中!
还未开始学习的小伙伴真的要抓紧时间啦!
如果你想报名税务师但是犹豫不决❓
教材下发后学习不知道如何入手❓
内容多、时间短,没有明确的备考规划❓
2025年税务师:4款好课·焕新升级!
满足各类学员备考需求~
奥奥强烈推荐25考季【畅听无忧班】
19位东奥「一线」名师阵容!
3款课程任听任选!
15本图书全配齐!
独享东奥权威名师逆袭押题班!
现在购5考季5科享「无限畅听权益」
畅听班课程无限听,直到考试通过为止!
长按识别下方二维码
添加专属课程顾问
领取更多优惠和备考资料~
👇👇👇
|本文由东奥会计在线(ID:dongaocom)整理发布。
若须引用或转载,请务必与我们联系并在文首注明以上信息。未经授权擅自转载者将被依法追究法律责任。

