
央视网消息:日前,教育部印发了《关于做好2019年高校自主招生工作的通知》,从招生政策、招生程序、加强监管等方面提出了规范高校自主招生的“十严格”要求。其中,明确各高校要严格控制招生规模,宁缺毋滥。
《通知》具体有哪些要求,一起来看看吧!
《通知》要求,高校要严格报名资格条件,不得简单以论文、专利、中介机构举办的竞赛(活动)等作为报考条件和初审通过依据。要严格制定录取标准,在现有基础上进一步降低给予自主招生考生的优惠分值。同时,严格控制招生规模。高校要在上一年录取人数基础上适度压缩招生名额,合理确定参加高校考核和具备入选资格的考生人数,提高人才选拔质量,宁缺毋滥。对于自主招生专业,高校要根据学科特色,科学确定,原则上以基础学科和特色学科专业为主。
高校不得简单以论文作为报考条件
教育部印发《关于做好2019年高校自主招生工作的通知》(以下简称《通知》),明确提出“高校不得简单以论文、专利、中介机构举办的竞赛(活动)等作为报考条件和初审通过依据。”
对考生提交的证明材料全覆盖核查
《通知》强调,高校要严格审核申请材料,成立专门自主招生审核专家组,明确审核规则和标准,采用多名专家“背靠背”分别独立审核、复核等方式,确保审核工作质量。要加大对学生申请材料的核查力度,通过专家鉴定、联系主办方核实等方式对考生提交的有关证明材料进行全覆盖核查。
要在校考中增设体育科目测试
高校考核管理要参照国家教育考试安全保密工作规定和考务管理规定执行,落实安全保密责任制。严禁委托个人或中介组织开展自主招生高校考核等有关工作。要在校考中增设体育科目测试,测试结果作为录取的重要参考。
要完善教育部、省级招生考试机构、高校和中学四级多次信息公开制度,向社会明确告知公示网站,做到详实、准确、及时公示。
高校在对录取的新生进行入学资格复查时,要将省级招办提供的电子、纸质档案与自主招生考生的申请材料逐一进行比对,有需要的可组织学科专家开展复测。
《通知》还明确,高校主要负责同志是维护自主招生考试安全和公平公正的第一责任人,分管负责同志是直接责任人。中学要对学生的综合素质档案及其他高中阶段德智体美劳发展情况材料的真实性负责,校长是直接责任人。
提供虚假材料者将被取消高考资格
对查实提供虚假申请材料的学生,将取消其自主招生,以及高考相应资格,入学后发现的取消其学籍,毕业后发现的取消毕业证、学位证。对于自主招生出现的违规违纪行为,要严肃处理。对于因疏于管理,造成考场秩序混乱、大规模舞弊、招生严重违规的,对相关责任人依法依规严肃处理并追责问责。

只在本省内实施自主选拔录取的13所院校,分别是北京工业大学、黑龙江大学、上海大学、南京师范大学、福州大学、郑州大学、湖南师范大学、广西大学、四川农业大学、西南政法大学、贵州大学、云南大学、西北大学。
对于自主招生院校,小编提醒大家:具有自主招生资格的院校基本都是985、211级别的院校,只有北京语言大学、西南政法大学、黑龙江大学三所高校为普通一本。
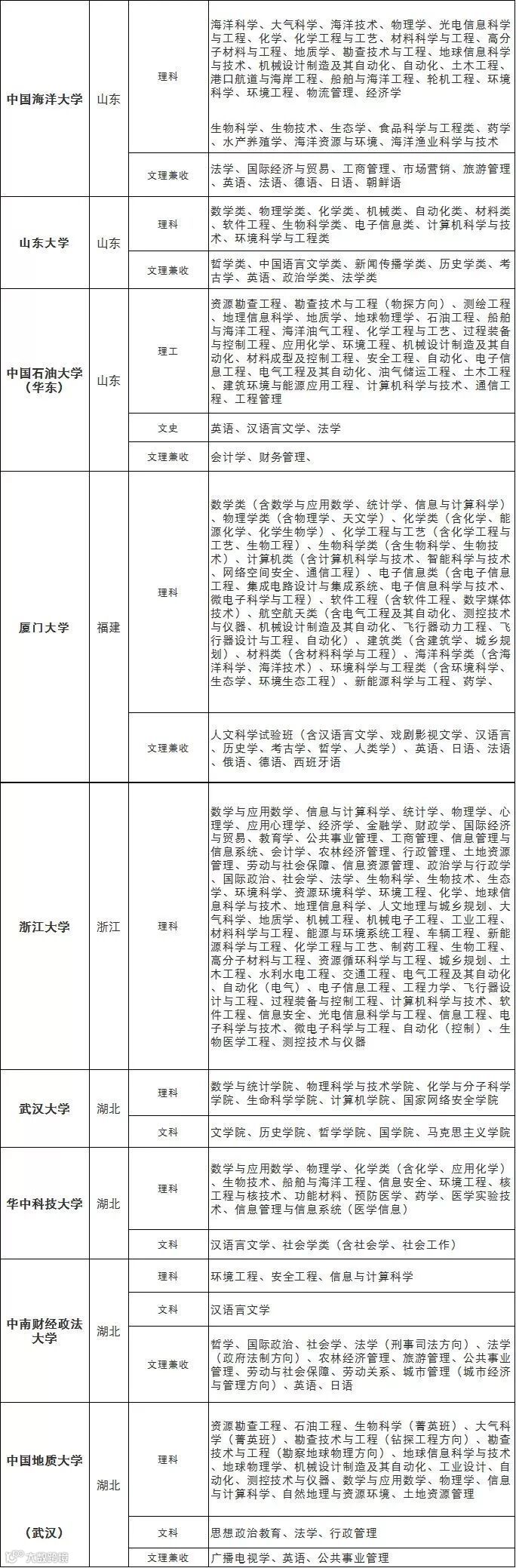
在2018年,90所具备自主招生资格的院校,招收的专业主要有电子信息工程、汉语言文学、工商管理等,各高校详细专业招收情况,见下表内容:


★可以看出,在90所高校中,像语言类及管理类专业都是文理兼收,但也有部分专业是仅针对文科或者是理科单科进行招生。
★在2018年,电子信息等理工科专业成为新宠,不少高校都对这些新型专业进行招生。
Tips
注:以上院校及专业数据根据2018年综合整理,2019年招生院校和专业以实际公布为准。
来源|自主招生在线
下载青云汇APP,自主招生讲座在线听


