干
货
直
播
⏰今晚19:00
东奥中级名师马小新
强化阶段学习指导直播
助力中级考生抢出备考时间
抖音搜索🔍【讲师马小新】
坐等开播,不见不散!
⚠️⚠️⚠️请各位中级考生在报名系统关闭之前务必确认好这几件事:
✅确认是否报名成功
✅是否完成缴费
✅打印报名信息表
大家一定要重视起来,否则你将成为中级第一批被淘汰考生,后悔又要等待一年!
报名系统即将关闭
中午12:00!!!
千钧一发时刻,没有完成报名的你不要慌张,现在你只需做好这几件事。
(1)报名!!!
👇扫描二维码,一键速达👇
以下为安排汇总,大家可直接查看👇
长按识别下方二维码
回复:报名
即可获取报名入口
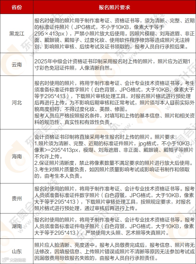
(2)报名照片的相关要求:
下表是各地报名简章中提到关于报名照片的相关要求:
照片审核是中级会计报名的第一道关卡,任何细节疏漏都可能导致报名失败。建议考生仔细阅读本文,结合当地财政局公告,如果照片尺寸和像素等有问题,可以使用官方工具处理照片,避免因“小失误”错失考试机会。
(3)确认是否完成报名及缴费
考生应在公布的报名日期内,完成考试报名确认及缴费。
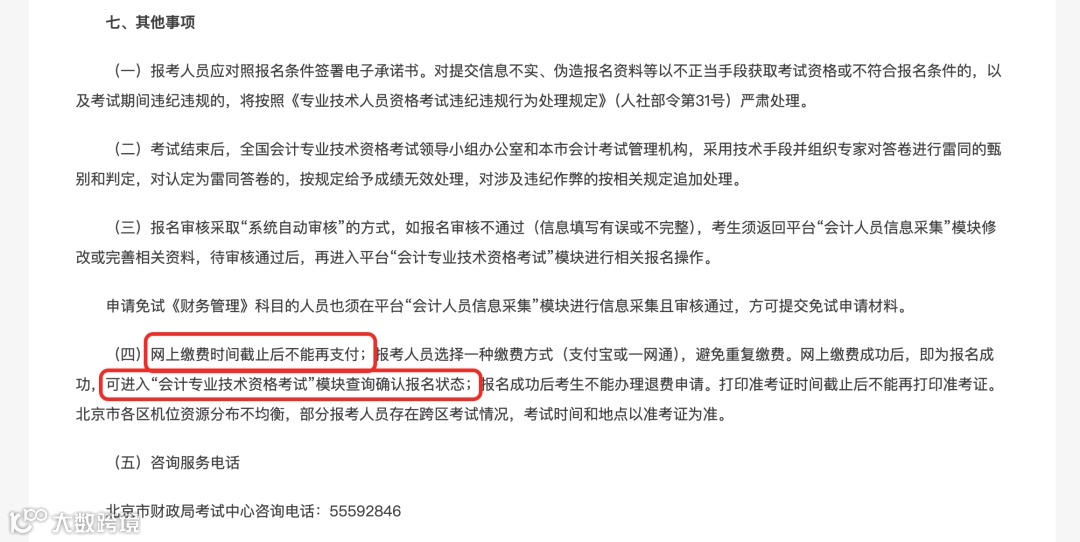
网上缴费时间截止后不能再支付;报考人员选择一种缴费方式(支付宝或一网通),避免重复缴费。网上缴费成功后,即为报名成功,可进入“会计专业技术资格考试”模块查询确认报名状态;(例如北京地区)
报考人员缴费成功后,应重新登录系统查询报名状态,确认报名成功,报名系统关闭后将无法处理。同时,报考人员在报名系统中下载打印《全国会计资格考试网上报名考生信息表》一式两份(一份个人保留,一份交考后现场审核点)。(例如宁夏地区)
#特别注意
⚠️⚠️提示:并不是所有地区都有明确要求必须打印报名表,但小编建议大家最好都打印保存一下,以便后期使用。
完成报名就赶紧加入备考群
大家一起坚持,一起打卡
👇👇👇
强化阶段学习指导
东奥名师助力抢出备考时间
虽然还在报名期,但中级备考所剩余时间并没那么充足了,从进度来看,我们已然进入强化阶段的学习中!
而很多考生还处在迷茫中,东奥特安排了强化阶段学习指导系列直播,帮助大家优化应考策略,抢出备考时间。
⏰7月2日 晚19:00 马小新老师《中级会计实务》
✅抖音搜索🔍「讲师马小新」
⏰7月8日 晚19:30 张一琳老师 中级《财务管理》
✅抖音搜索🔍「财管张一琳老师」
怕错过直播,赶紧扫码入群
👇等待直播👇
今年中级考生的福音是:
完美完成一年2证
奥奥不得不先告诉大家一个好消息:
中级报名在6月,考试在9月;税务师考试在11月,同时备考的考生甚至可以在考完中级之后再投身于税务师的学习中,时间也是相对足够的。
但如果是在职考生,或者宝妈,生活和职场的时间被占用的比较多,还是建议大家适当预留出合理的时间给到税务师。
税务师与中级考试的部分科目知识点相似度很高,但相比于中级考试,税务师对知识的考查范围更广、更细致,因此考后稍作休息,就要调整好心态,重新投入到税务师备考之中!
税务师VS中级科目契合度对比
奥奥为大家整理了一备两考科目搭配方案,考生可以根据自己报考科目,选择合适的税务师科目来备考。
🌟方案一
● 搭配解读
税务师的财务与会计结合了中级会计的会计与财管两科内容,税务师的《财务与会计》主要以会计为主,财管方面涉及的内容比较少且基础,会计虽然重合度很高,但是考核侧重点不同。中级会计涉及的知识点较多,时间上中级会计职称先考试,税务师后面考试,学过中级再学税务师会事半功倍。
🌟方案二
● 搭配解读
中级经济法前四章的内容与比税务师的内容有重合,尤其是第2-4章内容是高度重合的,学习完中级经济法再去学习税务师的涉税服务相关法律,知识点更易理解,更易掌握!
🌟方案三:税一+税二+涉税服务实务
● 搭配解读
这三科可以一起考,税一+税二一共是18个税种的知识,涉税服务实务考察的内容基本上也是税法一、税法二的内容,只是考查的方式更加灵活,难度大一些,就是把税一、税二的知识落地,更好的运用到实际工作中去,知识点并不是很难,但是各种税收优惠政策很多,需要记忆的点很多,做题的时候多注意。
中级考试和税务师考试相比来说,不论是在考试科目、考试难度等方面,税务师考试难度是高于中级会计的,所以在备考税务师考试时,大家更要投入加倍的努力和精力。
东奥中级&税务师名师——马小新老师更是贴心的为大家准备双证报考宝典!
🆓免费领取🆓
👇👇👇
马小新老师说
会计人在职场上,从不缺努力,缺的是方向。
中级会计职称 , 能证明你在财务这行有专业深度和系统知识;税务师,则像是一
把钥匙,能帮你看懂政策、给企业谋划节税省钱。这两个证书,一个打基础,一
个拓边界,如果能一起拿下,你将在财务路上走得更顺、更远,心里也更有底!
这份《双证报考宝典》,能为你理清思路、梳理路径。我们不灌鸡汤、不说废话,
只解决一个问题——在平时工作和生活中,如何把两个证书拿到手?
如果你刚入行,不知道先考哪个证;如果你已报考,却进度缓慢;又或者你还在
犹豫,纠结这证到底值不值考——那这本小册子,简直就是专门给你写的!
👇👇👇
长按识别二维码
添加助教老师立即领取
马小新老师特供
《双证报考宝典》
👇👇👇
🔥🔥🔥
【60天速学密训】
每科每天平均只需1.5小时
仅剩7天,即将封班
学,就学有用的
讲,只讲会考的
👇👇👇
🔥🔥🔥
【60天速学密训】
每科每天平均只需1.5小时
❗️1考季3科来得及❗️
扫描上方二维码,立即获取购课优惠
✅30天打牢基础
——省时50%(东奥普通基础班)
✅10天突破大题
——讲透一道,掌握一类;20道助你练透规律
✅15天模考提分
——8套卷科学配置;地毯式讲解
✅5天点押背记
——考前一周,终极点押
🔥更有50人小班服务
定计划、带学带练、周周测试、临考带背、多维答疑,只求你安心备考!
现在更有新老学员早买优惠
赶紧添加助教老师
获取你的专属优惠
开启🔛中级速学之旅
|本文由东奥会计在线(ID:dongaocom)整理发布。
部分内容来源于财政部、各地财政局。若须引用或转载,请务必与我们联系并在文首注明以上信息。未经授权擅自转载者将被依法追究法律责任。

