25年税务师考试估分对答案,扫码立即进入👆
税务师考试第2天来了!
刚刚
《财务与会计》考生走出考场!
昨日《税法二》考生反馈简单、
《涉税服务相关法律》有点绕;
大家感觉考的如何?考题难不难?
奥奥现在就来和大家一起盘一盘
今日税务师考试情况~
《财务与会计》考情速递
难度如何?考了啥?
今日税务师考试第二天正式开考,考试题目难不难?都考到了哪些考点呢?不少小伙伴一出考场就和大家分享了自己考试的考情,一起来看看大家都怎么说?
👉真是五门里最难的,考的好绝望!
👉算到怀疑人生,难难难!!
👉我不服:还是法律最难!
👉好消息:提前出考场,坏消息,大题基本不会!一个字:完犊子!
👉累了,毁灭吧!明年继续!
👉出考场就已经在开始祈祷了!
👉也有考生表示《财务与会计》简单!
奥奥根据小伙伴们的回忆总结,《财务与会计》考到了以下考点:
👉太难了!大题考了长投和所得税费用!

对于税务师考试,难于不难都是因人而异,大家还是要平常心对待,不要太焦虑。
趁着还有记忆,赶紧来听考后复盘直播吧!
12:30-13:00,王成瑶老师
《财务与会计》考后交流开启
👇点击立即预约👇
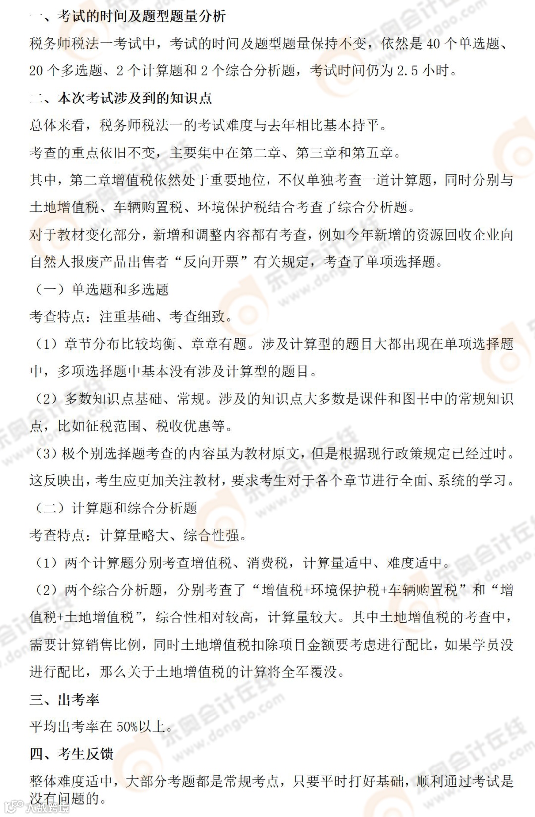
第一天考试《税法一》《税法二》
《涉税服务相关法律》考情分析及考点总结!
根据考生反馈,东奥教务团队为大家整理了考试第一天考情分析及考点汇总(考生回忆),一起来看:
01
《涉税服务相关法律》考情分析及考点总结
-考情分析:
-考点总结:
02
《税法二》考情分析及考点总结
-考情分析:
-考点总结:
03
《税法一》考情分析及考点总结
-考情分析:
-考点总结:
识别下方二维码
添加老师领取考点总结及考情分析
还未开考的考生注意
税务师最后10页纸免费领!
临考磨刀,不快也光!如果你还未开考,可以看以下精简干货汇总!
税务师备考时间紧?税务师考前最后10页纸带你直击核心重点!
向左滑动看更多
添加东奥助教老师
领取考前十页纸!
还有更多资料可以领取哦
立即扫码识别
👇👇👇
汇聚最最精华内容,考前可以再看几遍,帮你把握关键时刻,划重点,告别盲目背书!
不论你后面还有几场考试——依旧在税务师征程的路上,还是开启了焕然一新的人生周期,奥奥都祝你考试顺利,轻松过关!
✨东奥税务师名师齐聚为大家加油鼓气✨
↓点击下方立即收祝福↓
考后在线估分,预测考试成绩
一出考场,同学们心里难免有些七上八下,题目有没有做对?自己能不能及格?
识别小程序立即估分,第一时间获取试卷上传提醒👇👇👇
|本文由东奥会计在线(ID:dongaocom)原创发布。
内容来源于东奥会计在线。若须引用或转载,请务必与我们联系并在文首注明以上信息。

