正值初级报名季,初级学员购注会畅听班至高省1200元!立即扫码查看详情⬆️
注会6科哪科最难是考生们最为关心的问题,今天奥奥带大家了解一下近几年各科考试难度以及成绩分布情况,这样大家在备考中做到心中有数。
注会近5年考试难度情况
1、21年各科难度排名
2021年难度排行为:会计>财管>税法>战略>经济法>审计。
具体数据如下:
数据来源:《中国注册会计师》2023年第五期
2、22年各科难度排名
根据中注协发布的《2022年注册会计师全国统一考试分析报告》,我们可以了解到CPA各科的难度(系数越接近于1,试题难度越低):会计>财管>税法>战略>经济法>审计
来源:《2022年注册会计师全国统一考试分析报告》
根据官方给出的数据,2022年与2021年CPA考试,试卷难度最低的依然是审计这一科,注会6科的考试难度排名也是一样的。
3、23年各科难度排名
根据中注协发布的《2023年注册会计师全国统一考试分析报告》可知:
2023年专业阶段考试6个科目整体的难度系数为0.4562,难度适中。
各科目试题的平均难度系数在0.39-0.50之间,科目间的难度差异不大。
依照难度系数来说,2023年六科难度排行为:会计>财管>战略>税法>审计>经济法。
以上数据是从大数据统计的角度而言的难度排行,每个人的基础不同,擅长的科目类型不同,对于各科试卷的难度感知不同也是合理的。
4、24年各科难度排名
根据中注协发《2024年注册会计师全国统一考试分析报告》可知:
2024年专业阶段考试6个科目整体的难度系数为0.4429,难度适中。
各科目试题的平均难度系数在0.36-0.50之间,科目间的难度差异不大。
依照难度系数来说,2024年六科难度排行为:会计>财管>税法>战略>经济法>审计。
每年的科目难度排行并不是一成不变的,大家不要被所谓的难度排行吓倒。
由于每个人的基础不同,擅长的科目类型不同,对于各科试卷的难度感知不同也是合理的。
5、25年各科难度排名
25年注会成绩出分后,奥奥就2025年CPA考试科目做了一个“难度调查”,整体科目难度:《财管》>《会计》>《审计》>《战略》>《税法》>《经济法》
每年的科目难度排行不是一成不变的,大家不要被所谓的难度排行吓倒。
由于每个人的基础不同,擅长的科目类型不同,对于各科试卷的难度感知不同也是合理的。
注会6科成绩分布情况
1
《会计》考试分数分布
《会计》科目,大部分考生考试成绩在25-55分数区间,其中,50-55分数区间人数最多。
由此可见,通过《会计》科目的难度较高,想要取得高分真的不容易。
2
《审计》考试分数分布
《审计》科目,大部分考生考试成绩在50-65分数区间。
其中,50-55分数区间人数最多。很多人都是只差一点就能及格。
3
《财管》考试分数分布
《财管》科目大部分考生考试成绩在45-55分数区间,其中,45-50分数区间人数最多。
《财管》科目考试成绩的正态分布图和《会计》相似,低分区人数相对较多。
4
《经济法》分数分布
《经济法》科目大部分考生考试成绩在45-60和60-65分数区间,其中,50-55分数区间人数最多。
5
《税法》分数分布
《税法》科目大部分考生考试成绩在50-65分数区间,其中,55-60分数区间人数最多。
6
《战略》分数分布
《战略》科目大部分考生考试成绩在30-65分数区间,其中,60-65分数区间人数最多。
《战略》科目是所有科目中,合格人数较为明显的一科。说明只要找对方法,大部分考生都是可以轻松通关的!
7
《综合》分数分布
《综合》大部分考生考试成绩在65分左右,70分次之,分数断层比较明显。看来大家在备考综合时目标明确,准备的较为充足。
26年注会难度会不会增加?
注册会计师考试一向是财税“天花板”级别的难度,在多年的考情考务中可以清晰地体会到,注会秉承的就是专业人才的选拔机制。重理论也重实务,考下注会证书的人既具备执业能力也具有职业实操素质。
那么如何能够抓住各科目主脉,攻克考试呢?
一是参考中注协发布的考试大纲,了解各章节的知识能力等级,合理分配复习时间.
另一方面就是研究每年的考试分析报告。其涉及当年考题的侧重方向以及考点分值分布,为考生新一年的学习明确关键方向。更重要的是还会根据考试趋势对新考季做出预测,让想要报考此科目的人有备考上的抓手,在对的方向上不断努力。
奥奥为大家梳理了各章的重要性,助考生把握预习侧重点,一起来看!
1、会计
《会计》的考试内容贯穿整个注册会计师考试,知识点涉及财会行业各个领域,与注会考试其余科目均有着一定联系,所以,学好《会计》科目可以促进其他科目的学习。《会计》知识点系统全面,考查难度集中在长期股权投资、金融工具、企业合并、合并财务报表等重点章节。
会计各章节重要性:
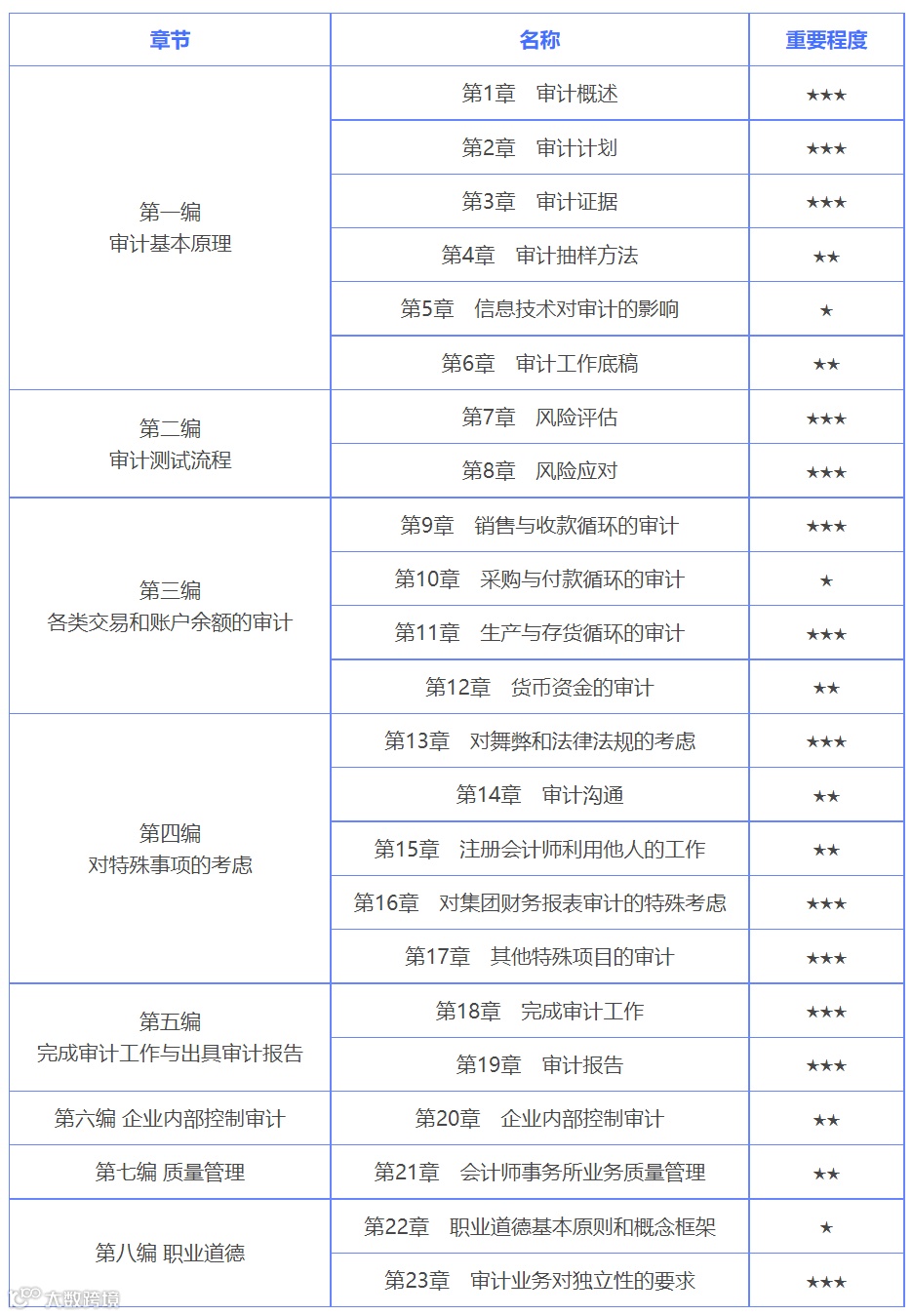
2、审计
文科属性拉满的注会《审计》科目,能与《会计》《财管》并称专业阶段“三座大山”,其晦涩难懂的专业名词“功不可没”。
这门科目的破局办法是通过多轮听课、反复研读教材强化理解,逐步搭建知识框架。因此预习阶段较为关键,为吃透知识点争取更多时间!奥奥整理了审计各章节重要性和学习建议,助力考生抢学预习,一起来看!
审计各章节重要性:
CPA审计教材中的语言专业性较强,考生理解起来较为吃力。但是单从考试难度来说,《审计》是相对简单的,因为考点集中,每年考点重复率很高,只要考生们找对备考方法,通关CPA审计科目考试是相对容易的。
3、税法
注会《税法》教材几乎把中国全部的税收法律制度都囊括在内,包含18个实体税种,每年的教材都会发生或多或少的变动,知识点多且碎,会涉及到少量计算,与《会计》关联度高,学习难度不大,但知识点的记忆容易发生混淆,考生备考需要掌握 一定的方法。
税法各章节重要性:
4、经济法
《经济法》是注册会计师考试专业阶段科目之一,涵盖法律基本原理、物权、合同、公司、证券、破产等十二大领域,知识点分散且需记忆内容较多。考试满分100分,60分及格,题型包括单选题、多选题和案例分析题,侧重考查法律条款的实际应用能力。
经济法各章节重要性:
5、财管
注会财管是注会考试专业阶段的核心科目之一,共包含19章内容,考试难度较高。该科目以公式多、计算量大著称,题型包括单选、多选、计算分析题和综合题,注重考查考生对财务原理的理解和实际计算能力。
注意,2025年注会财管考试题量和分值较往年有所变动!计算分析题减少1道题,综合题分值上升,具体情况见下表:
财管各章节重要性:
6、战略
注会《公司战略与风险管理》科目,从名称上可知晓,主要分为两部分内容,在近几年的教材变化中,不论是章节增加还是具体内容的修改,《战略》科目紧随时事政策的特点更加鲜明,近年来考试难度中等,但也呈难度上升的态势。
2023年《战略》考题中更是加入了当时正在发生与发酵的日本“核污水排放”事件。可见,学习《战略》要活学活用,灵活掌握,避免生背范例、硬记原文。
战略各章节重要性:
学习不再是一个人孤军奋战
而是一群人、共同进步、相互鼓励!
长按识别二维码
加入2026注会备考交流群
大家相互监督、相互激励
⬇️共同进步、一起互动学习!⬇️
26年CPA如何学?
东奥26年注会新课全面升级!
奥奥发现已经有很多考生开启26年备考之路了!
为了帮助大家更好的备考,2026注会新课全新升级,22位东奥「一线」名师阵容,书课同频:搭配学,更高效!
畅听班包含:
✅ 22位东奥名师:畅听全享,不用选!
✅3大课程:准学+细学+高效学,畅快听!
✅配套图书:考点+题库+密卷 全配齐!
✅ 独享逆袭冲关班:终极模考+考前点押
1
✅22位东奥名师好课随心听!
畅听无忧班22位东奥名师齐聚,行业大咖,给您真保障!
2
配套图书,考点+题库+密卷 全配齐!
配套好书!从入门➡️基础➡️题库,整个备考过程一站式解决,不用再考虑买各个阶段备考书的事情!
3
3大课程,准学+细学+高效 畅快听!
准学应试班,学得准,练得精!+轻1名师班,提前学,更细致!+高效学练班,双轮高效,学练一体。
4
独享2大好课,王牌冲刺,临考夺分!
🔥「终极模考班」东奥名师特供2套/科「临考密卷」全真模考,决胜夺分!
🔥「考前5天点押班」临考护航,三维决胜夺分!
赠送综合阶段全套课程:
赠送无限次:AI答疑+人工答疑
4套/科:全真机考
4款/科:经典题库
2026首次·震撼推出
单科畅听班 惊爆价¥800起
三科联购·再减¥400
初级学员购畅听班至高再省¥300!
识别二维码立享优惠
👇👇👇
15日直播预告
2026 注会《审计》1-8 章
阶段性测试公益讲解,直播上线!
1月15日19:00-20:30
✔阶段成果及时校验
✔章节要点深度复盘
✔拆解测试高频丢分点
✔扫清审计备考障碍
扫码预约
揪出错题隐藏陷阱
筑牢审计备考根基
|本文由东奥会计在线(ID:dongaocom)原创整理发布。
内容来源于中注协、东奥会计在线,若须引用或转载,请务必与我们联系并在文首注明以上信息。

